View on GitHub

DNSViz: A DNS visualization tool

pendingdelete.com

DNSSEC options (hide)
  1. |?|
  2. |?|
  3. |?|
  4. |?|
  5. |?|
  6. |?|
  7. |?|
  8. |?|
  9. |?|
  10. |?|
Notices
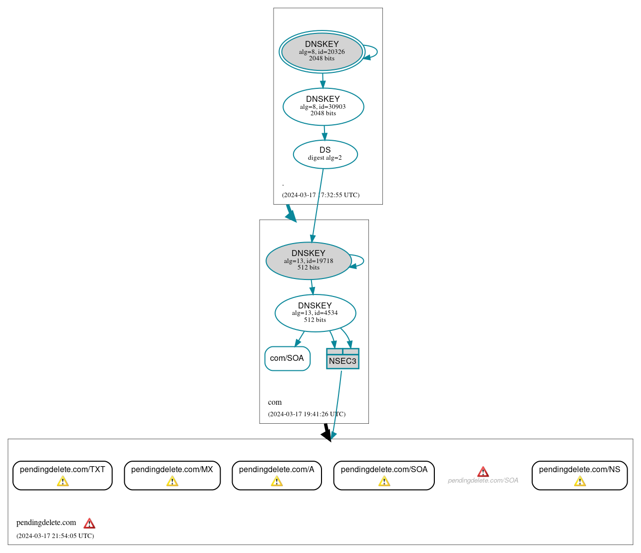
DNSSEC Authentication Chain

RRset statusRRset status

Insecure (5)
  • pendingdelete.com/A
  • pendingdelete.com/MX
  • pendingdelete.com/NS
  • pendingdelete.com/SOA
  • pendingdelete.com/TXT
Secure (1)
  • com/SOA

DNSKEY/DS/NSEC statusDNSKEY/DS/NSEC status

Secure (6)
  • ./DNSKEY (alg 8, id 20326)
  • ./DNSKEY (alg 8, id 30903)
  • NSEC3 proving non-existence of pendingdelete.com/DS
  • com/DNSKEY (alg 13, id 19718)
  • com/DNSKEY (alg 13, id 4534)
  • com/DS (alg 13, id 19718)

Delegation statusDelegation status

Insecure (1)
  • com to pendingdelete.com
Secure (1)
  • . to com

NoticesNotices

Errors (6)
  • pendingdelete.com zone: The server(s) were not responsive to queries over TCP. See RFC 1035, Sec. 4.2. (166.70.98.11)
  • pendingdelete.com/SOA: No response was received from the server over TCP (tried 3 times). See RFC 1035, Sec. 4.2. (166.70.98.11, TCP_-_EDNS0_4096_D_N)
  • pendingdelete.com/AAAA has errors; select the "Denial of existence" DNSSEC option to see them.
  • pendingdelete.com/NSEC3PARAM has errors; select the "Denial of existence" DNSSEC option to see them.
  • pendingdelete.com/CNAME has errors; select the "Denial of existence" DNSSEC option to see them.
  • pendingdelete.com/DNSKEY has errors; select the "Denial of existence" DNSSEC option to see them.
Warnings (10)
  • pendingdelete.com/A: The server responded with no OPT record, rather than with RCODE FORMERR. See RFC 6891, Sec. 7. (166.70.98.11, UDP_-_EDNS0_4096_D_KN)
  • pendingdelete.com/MX: The server responded with no OPT record, rather than with RCODE FORMERR. See RFC 6891, Sec. 7. (166.70.98.11, UDP_-_EDNS0_4096_D_KN, UDP_-_EDNS0_512_D_KN)
  • pendingdelete.com/NS: The server responded with no OPT record, rather than with RCODE FORMERR. See RFC 6891, Sec. 7. (166.70.98.11, UDP_-_EDNS0_4096_D_KN)
  • pendingdelete.com/SOA: The server responded with no OPT record, rather than with RCODE FORMERR. See RFC 6891, Sec. 7. (166.70.98.11, UDP_-_EDNS0_4096_D_KN, UDP_-_EDNS0_4096_D_KN_0x20)
  • pendingdelete.com/TXT: The server responded with no OPT record, rather than with RCODE FORMERR. See RFC 6891, Sec. 7. (166.70.98.11, UDP_-_EDNS0_4096_D_KN)
  • pendingdelete.com/AAAA has warnings; select the "Denial of existence" DNSSEC option to see them.
  • pendingdelete.com/NSEC3PARAM has warnings; select the "Denial of existence" DNSSEC option to see them.
  • pendingdelete.com/CNAME has warnings; select the "Denial of existence" DNSSEC option to see them.
  • pendingdelete.com/DNSKEY has warnings; select the "Denial of existence" DNSSEC option to see them.
  • awyclze2ko.pendingdelete.com/A has warnings; select the "Denial of existence" DNSSEC option to see them.

DNSKEY legend

Full legend
SEP bit setSEP bit set
Revoke bit setRevoke bit set
Trust anchorTrust anchor
Download: png | svg
Warning JavaScript is required to make the graph below interactive.
DNSSEC authentication graph