View on GitHub

DNSViz: A DNS visualization tool

pedrex.dev

« Previous analysis | Next analysis »
DNSSEC options (hide)
  1. |?|
  2. |?|
  3. |?|
  4. |?|
  5. |?|
  6. |?|
  7. |?|
  8. |?|
  9. |?|
  10. |?|
Notices
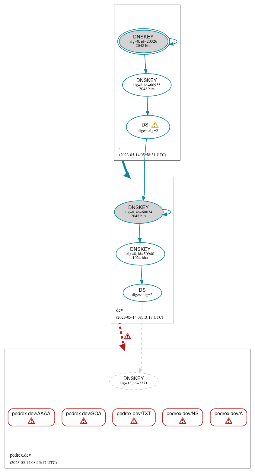
DNSSEC Authentication Chain

RRset statusRRset status

Bogus (5)
  • pedrex.dev/A
  • pedrex.dev/AAAA
  • pedrex.dev/NS
  • pedrex.dev/SOA
  • pedrex.dev/TXT

DNSKEY/DS/NSEC statusDNSKEY/DS/NSEC status

Secure (6)
  • ./DNSKEY (alg 8, id 20326)
  • ./DNSKEY (alg 8, id 60955)
  • dev/DNSKEY (alg 8, id 50940)
  • dev/DNSKEY (alg 8, id 60074)
  • dev/DS (alg 8, id 60074)
  • pedrex.dev/DS (alg 13, id 2371)
Non_existent (1)
  • pedrex.dev/DNSKEY (alg 13, id 2371)

Delegation statusDelegation status

Bogus (1)
  • dev to pedrex.dev
Secure (1)
  • . to dev

NoticesNotices

Errors (12)
  • dev to pedrex.dev: No valid RRSIGs made by a key corresponding to a DS RR were found covering the DNSKEY RRset, resulting in no secure entry point (SEP) into the zone. See RFC 4035, Sec. 2.2, RFC 6840, Sec. 5.11. (108.162.192.101, 108.162.195.32, 162.159.44.32, 172.64.32.101, 172.64.35.32, 173.245.58.101, 2606:4700:50::adf5:3a65, 2606:4700:58::a29f:2c20, 2803:f800:50::6ca2:c065, 2803:f800:50::6ca2:c320, 2a06:98c1:50::ac40:2065, 2a06:98c1:50::ac40:2320, UDP_-_EDNS0_4096_D_KN, UDP_-_EDNS0_512_D_KN)
  • dev to pedrex.dev: The DS RRset for the zone included algorithm 13 (ECDSAP256SHA256), but no DS RR matched a DNSKEY with algorithm 13 that signs the zone's DNSKEY RRset. See RFC 4035, Sec. 2.2, RFC 6840, Sec. 5.11. (108.162.192.101, 108.162.195.32, 162.159.44.32, 172.64.32.101, 172.64.35.32, 173.245.58.101, 2606:4700:50::adf5:3a65, 2606:4700:58::a29f:2c20, 2803:f800:50::6ca2:c065, 2803:f800:50::6ca2:c320, 2a06:98c1:50::ac40:2065, 2a06:98c1:50::ac40:2320, UDP_-_EDNS0_4096_D_KN, UDP_-_EDNS0_512_D_KN)
  • pedrex.dev/A: No RRSIG covering the RRset was returned in the response. See RFC 4035, Sec. 3.1.1. (108.162.192.101, 108.162.195.32, 162.159.44.32, 172.64.32.101, 172.64.35.32, 173.245.58.101, 2606:4700:50::adf5:3a65, 2606:4700:58::a29f:2c20, 2803:f800:50::6ca2:c065, 2803:f800:50::6ca2:c320, 2a06:98c1:50::ac40:2065, 2a06:98c1:50::ac40:2320, UDP_-_EDNS0_4096_D_KN)
  • pedrex.dev/AAAA: No RRSIG covering the RRset was returned in the response. See RFC 4035, Sec. 3.1.1. (108.162.192.101, 108.162.195.32, 162.159.44.32, 172.64.32.101, 172.64.35.32, 173.245.58.101, 2606:4700:50::adf5:3a65, 2606:4700:58::a29f:2c20, 2803:f800:50::6ca2:c065, 2803:f800:50::6ca2:c320, 2a06:98c1:50::ac40:2065, 2a06:98c1:50::ac40:2320, UDP_-_EDNS0_4096_D_KN)
  • pedrex.dev/NS: No RRSIG covering the RRset was returned in the response. See RFC 4035, Sec. 3.1.1. (108.162.192.101, 108.162.195.32, 162.159.44.32, 172.64.32.101, 172.64.35.32, 173.245.58.101, 2606:4700:50::adf5:3a65, 2606:4700:58::a29f:2c20, 2803:f800:50::6ca2:c065, 2803:f800:50::6ca2:c320, 2a06:98c1:50::ac40:2065, 2a06:98c1:50::ac40:2320, UDP_-_EDNS0_4096_D_KN)
  • pedrex.dev/SOA: No RRSIG covering the RRset was returned in the response. See RFC 4035, Sec. 3.1.1. (108.162.192.101, 108.162.195.32, 162.159.44.32, 172.64.32.101, 172.64.35.32, 173.245.58.101, 2606:4700:50::adf5:3a65, 2606:4700:58::a29f:2c20, 2803:f800:50::6ca2:c065, 2803:f800:50::6ca2:c320, 2a06:98c1:50::ac40:2065, 2a06:98c1:50::ac40:2320, TCP_-_EDNS0_4096_D_N, UDP_-_EDNS0_4096_D_KN, UDP_-_EDNS0_4096_D_KN_0x20)
  • pedrex.dev/TXT: No RRSIG covering the RRset was returned in the response. See RFC 4035, Sec. 3.1.1. (108.162.192.101, 108.162.195.32, 162.159.44.32, 172.64.32.101, 172.64.35.32, 173.245.58.101, 2606:4700:50::adf5:3a65, 2606:4700:58::a29f:2c20, 2803:f800:50::6ca2:c065, 2803:f800:50::6ca2:c320, 2a06:98c1:50::ac40:2065, 2a06:98c1:50::ac40:2320, UDP_-_EDNS0_4096_D_KN)
  • rykw1p0esi.pedrex.dev/A has errors; select the "Denial of existence" DNSSEC option to see them.
  • pedrex.dev/NSEC3PARAM has errors; select the "Denial of existence" DNSSEC option to see them.
  • pedrex.dev/CNAME has errors; select the "Denial of existence" DNSSEC option to see them.
  • pedrex.dev/DNSKEY has errors; select the "Denial of existence" DNSSEC option to see them.
  • pedrex.dev/MX has errors; select the "Denial of existence" DNSSEC option to see them.
Warnings (2)
  • dev/DS (alg 8, id 60074): No response was received until the UDP payload size was decreased, indicating that the server might be attempting to send a payload that exceeds the path maximum transmission unit (PMTU) size. See RFC 6891, Sec. 6.2.6. (192.33.4.12, UDP_-_EDNS0_4096_D_KN)
  • dev/DS (alg 8, id 60074): No response was received until the UDP payload size was decreased, indicating that the server might be attempting to send a payload that exceeds the path maximum transmission unit (PMTU) size. See RFC 6891, Sec. 6.2.6. (192.33.4.12, UDP_-_EDNS0_4096_D_KN)

DNSKEY legend

Full legend
SEP bit setSEP bit set
Revoke bit setRevoke bit set
Trust anchorTrust anchor
Download: png | svg
Warning JavaScript is required to make the graph below interactive.
DNSSEC authentication graph