View on GitHub

DNSViz: A DNS visualization tool

paymentaccuracy.gov

DNSSEC options (hide)
  1. |?|
  2. |?|
  3. |?|
  4. |?|
  5. |?|
  6. |?|
  7. |?|
  8. |?|
  9. |?|
  10. |?|
Notices
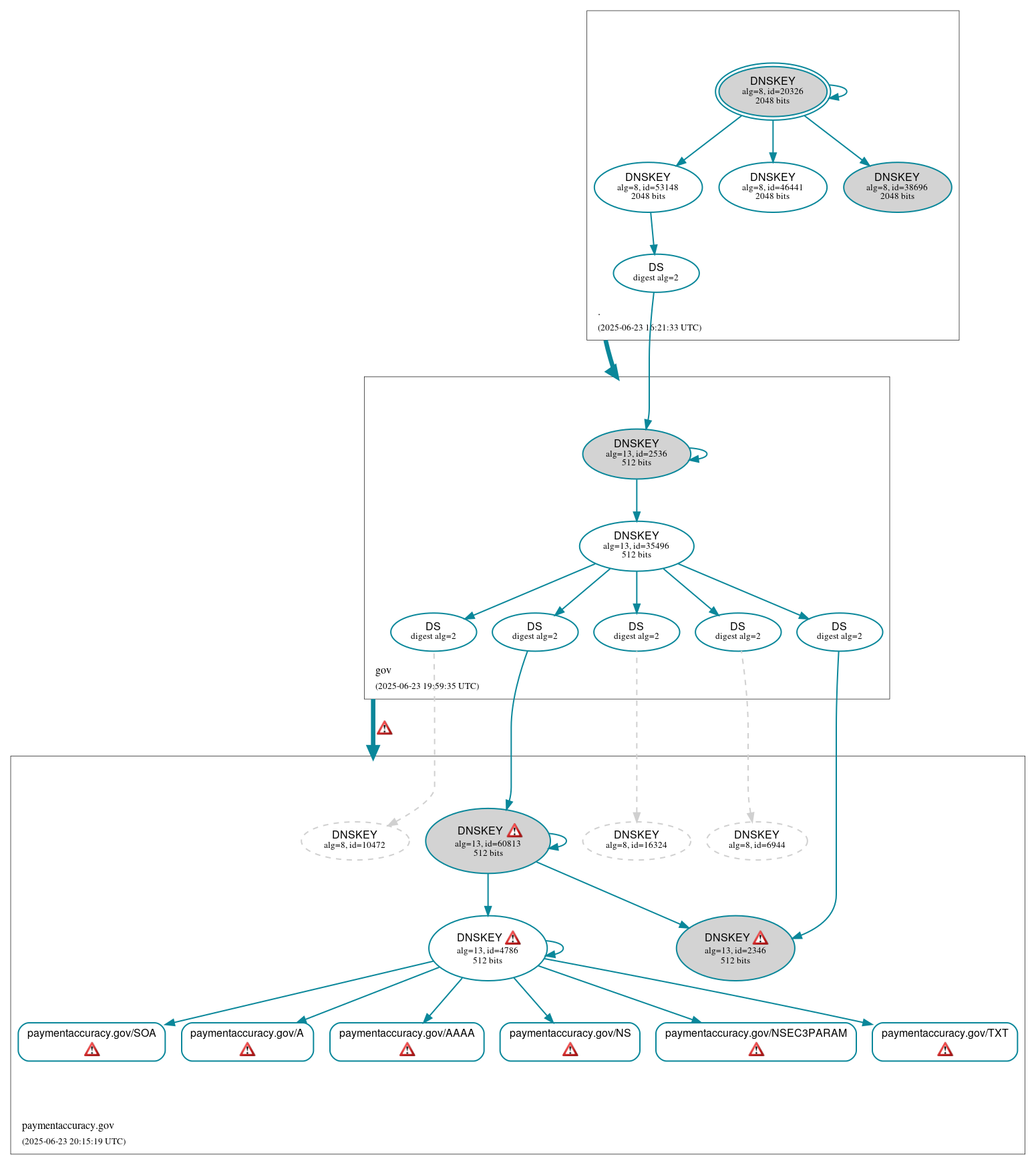
DNSSEC Authentication Chain

RRset statusRRset status

Secure (6)
  • paymentaccuracy.gov/A
  • paymentaccuracy.gov/AAAA
  • paymentaccuracy.gov/NS
  • paymentaccuracy.gov/NSEC3PARAM
  • paymentaccuracy.gov/SOA
  • paymentaccuracy.gov/TXT

DNSKEY/DS/NSEC statusDNSKEY/DS/NSEC status

Secure (15)
  • ./DNSKEY (alg 8, id 20326)
  • ./DNSKEY (alg 8, id 38696)
  • ./DNSKEY (alg 8, id 46441)
  • ./DNSKEY (alg 8, id 53148)
  • gov/DNSKEY (alg 13, id 2536)
  • gov/DNSKEY (alg 13, id 35496)
  • gov/DS (alg 13, id 2536)
  • paymentaccuracy.gov/DNSKEY (alg 13, id 2346)
  • paymentaccuracy.gov/DNSKEY (alg 13, id 4786)
  • paymentaccuracy.gov/DNSKEY (alg 13, id 60813)
  • paymentaccuracy.gov/DS (alg 13, id 2346)
  • paymentaccuracy.gov/DS (alg 13, id 60813)
  • paymentaccuracy.gov/DS (alg 8, id 10472)
  • paymentaccuracy.gov/DS (alg 8, id 16324)
  • paymentaccuracy.gov/DS (alg 8, id 6944)
Non_existent (3)
  • paymentaccuracy.gov/DNSKEY (alg 8, id 10472)
  • paymentaccuracy.gov/DNSKEY (alg 8, id 16324)
  • paymentaccuracy.gov/DNSKEY (alg 8, id 6944)

Delegation statusDelegation status

Secure (2)
  • . to gov
  • gov to paymentaccuracy.gov

NoticesNotices

Errors (16)
  • gov to paymentaccuracy.gov: The DS RRset for the zone included algorithm 8 (RSASHA256), but no DS RR matched a DNSKEY with algorithm 8 that signs the zone's DNSKEY RRset. See RFC 4035, Sec. 2.2, RFC 6840, Sec. 5.11. (198.137.240.49, 198.137.240.113, 198.137.240.177, 198.137.241.49, 198.137.241.113, 198.137.241.177, 2620:10f:b000:6::49, 2620:10f:b000:206::113, 2620:10f:b000:406::177, 2620:10f:b001:6::49, 2620:10f:b001:206::113, 2620:10f:b001:406::177, UDP_-_EDNS0_4096_D_KN)
  • paymentaccuracy.gov/A: The DS RRset for the zone included algorithm 8 (RSASHA256), but no RRSIG with algorithm 8 covering the RRset was returned in the response. See RFC 4035, Sec. 2.2, RFC 6840, Sec. 5.11. (198.137.240.49, 198.137.240.113, 198.137.240.177, 198.137.241.49, 198.137.241.113, 198.137.241.177, 2620:10f:b000:6::49, 2620:10f:b000:206::113, 2620:10f:b000:406::177, 2620:10f:b001:6::49, 2620:10f:b001:206::113, 2620:10f:b001:406::177, UDP_-_EDNS0_4096_D_KN)
  • paymentaccuracy.gov/AAAA: The DS RRset for the zone included algorithm 8 (RSASHA256), but no RRSIG with algorithm 8 covering the RRset was returned in the response. See RFC 4035, Sec. 2.2, RFC 6840, Sec. 5.11. (198.137.240.49, 198.137.240.113, 198.137.240.177, 198.137.241.49, 198.137.241.113, 198.137.241.177, 2620:10f:b000:6::49, 2620:10f:b000:206::113, 2620:10f:b000:406::177, 2620:10f:b001:6::49, 2620:10f:b001:206::113, 2620:10f:b001:406::177, UDP_-_EDNS0_4096_D_KN)
  • paymentaccuracy.gov/DNSKEY (alg 13, id 2346): The DS RRset for the zone included algorithm 8 (RSASHA256), but no RRSIG with algorithm 8 covering the RRset was returned in the response. See RFC 4035, Sec. 2.2, RFC 6840, Sec. 5.11. (198.137.240.49, 198.137.240.113, 198.137.240.177, 198.137.241.49, 198.137.241.113, 198.137.241.177, 2620:10f:b000:6::49, 2620:10f:b000:206::113, 2620:10f:b000:406::177, 2620:10f:b001:6::49, 2620:10f:b001:206::113, 2620:10f:b001:406::177, UDP_-_EDNS0_4096_D_KN)
  • paymentaccuracy.gov/DNSKEY (alg 13, id 4786): The DS RRset for the zone included algorithm 8 (RSASHA256), but no RRSIG with algorithm 8 covering the RRset was returned in the response. See RFC 4035, Sec. 2.2, RFC 6840, Sec. 5.11. (198.137.240.49, 198.137.240.113, 198.137.240.177, 198.137.241.49, 198.137.241.113, 198.137.241.177, 2620:10f:b000:6::49, 2620:10f:b000:206::113, 2620:10f:b000:406::177, 2620:10f:b001:6::49, 2620:10f:b001:206::113, 2620:10f:b001:406::177, UDP_-_EDNS0_4096_D_KN)
  • paymentaccuracy.gov/DNSKEY (alg 13, id 60813): The DS RRset for the zone included algorithm 8 (RSASHA256), but no RRSIG with algorithm 8 covering the RRset was returned in the response. See RFC 4035, Sec. 2.2, RFC 6840, Sec. 5.11. (198.137.240.49, 198.137.240.113, 198.137.240.177, 198.137.241.49, 198.137.241.113, 198.137.241.177, 2620:10f:b000:6::49, 2620:10f:b000:206::113, 2620:10f:b000:406::177, 2620:10f:b001:6::49, 2620:10f:b001:206::113, 2620:10f:b001:406::177, UDP_-_EDNS0_4096_D_KN)
  • paymentaccuracy.gov/NS: The DS RRset for the zone included algorithm 8 (RSASHA256), but no RRSIG with algorithm 8 covering the RRset was returned in the response. See RFC 4035, Sec. 2.2, RFC 6840, Sec. 5.11. (198.137.240.49, 198.137.240.113, 198.137.240.177, 198.137.241.49, 198.137.241.113, 198.137.241.177, 2620:10f:b000:6::49, 2620:10f:b000:206::113, 2620:10f:b000:406::177, 2620:10f:b001:6::49, 2620:10f:b001:206::113, 2620:10f:b001:406::177, UDP_-_EDNS0_4096_D_KN)
  • paymentaccuracy.gov/NSEC3PARAM: The DS RRset for the zone included algorithm 8 (RSASHA256), but no RRSIG with algorithm 8 covering the RRset was returned in the response. See RFC 4035, Sec. 2.2, RFC 6840, Sec. 5.11. (198.137.240.49, 198.137.240.113, 198.137.240.177, 198.137.241.49, 198.137.241.113, 198.137.241.177, 2620:10f:b000:6::49, 2620:10f:b000:206::113, 2620:10f:b000:406::177, 2620:10f:b001:6::49, 2620:10f:b001:206::113, 2620:10f:b001:406::177, UDP_-_EDNS0_4096_D_KN)
  • paymentaccuracy.gov/SOA: The DS RRset for the zone included algorithm 8 (RSASHA256), but no RRSIG with algorithm 8 covering the RRset was returned in the response. See RFC 4035, Sec. 2.2, RFC 6840, Sec. 5.11. (198.137.240.49, 198.137.240.113, 198.137.240.177, 198.137.241.49, 198.137.241.113, 198.137.241.177, 2620:10f:b000:6::49, 2620:10f:b000:206::113, 2620:10f:b000:406::177, 2620:10f:b001:6::49, 2620:10f:b001:206::113, 2620:10f:b001:406::177, TCP_-_EDNS0_4096_D_N, UDP_-_EDNS0_4096_D_KN, UDP_-_EDNS0_4096_D_KN_0x20)
  • paymentaccuracy.gov/TXT: The DS RRset for the zone included algorithm 8 (RSASHA256), but no RRSIG with algorithm 8 covering the RRset was returned in the response. See RFC 4035, Sec. 2.2, RFC 6840, Sec. 5.11. (198.137.240.49, 198.137.240.113, 198.137.240.177, 198.137.241.49, 198.137.241.113, 198.137.241.177, 2620:10f:b000:6::49, 2620:10f:b000:206::113, 2620:10f:b000:406::177, 2620:10f:b001:6::49, 2620:10f:b001:206::113, 2620:10f:b001:406::177, UDP_-_EDNS0_4096_D_KN)
  • paymentaccuracy.gov/MX has errors; select the "Denial of existence" DNSSEC option to see them.
  • paymentaccuracy.gov/CNAME has errors; select the "Denial of existence" DNSSEC option to see them.
  • paymentaccuracy.gov/DNSKEY has errors; select the "Denial of existence" DNSSEC option to see them.
  • paymentaccuracy.gov/CDS has errors; select the "Denial of existence" DNSSEC option to see them.
  • paymentaccuracy.gov/CDNSKEY has errors; select the "Denial of existence" DNSSEC option to see them.
  • c62jk.hoif2.paymentaccuracy.gov/A has errors; select the "Denial of existence" DNSSEC option to see them.
Warnings (6)
  • paymentaccuracy.gov/A: No response was received until the UDP payload size was decreased, indicating that the server might be attempting to send a payload that exceeds the path maximum transmission unit (PMTU) size. See RFC 6891, Sec. 6.2.6. (2620:10f:b001:6::49, 2620:10f:b001:206::113, 2620:10f:b001:406::177, UDP_-_EDNS0_4096_D_KN)
  • paymentaccuracy.gov/AAAA: No response was received until the UDP payload size was decreased, indicating that the server might be attempting to send a payload that exceeds the path maximum transmission unit (PMTU) size. See RFC 6891, Sec. 6.2.6. (2620:10f:b001:6::49, 2620:10f:b001:206::113, 2620:10f:b001:406::177, UDP_-_EDNS0_4096_D_KN)
  • paymentaccuracy.gov/NS: No response was received until the UDP payload size was decreased, indicating that the server might be attempting to send a payload that exceeds the path maximum transmission unit (PMTU) size. See RFC 6891, Sec. 6.2.6. (2620:10f:b001:6::49, 2620:10f:b001:206::113, 2620:10f:b001:406::177, UDP_-_EDNS0_4096_D_KN)
  • paymentaccuracy.gov/NSEC3PARAM: No response was received until the UDP payload size was decreased, indicating that the server might be attempting to send a payload that exceeds the path maximum transmission unit (PMTU) size. See RFC 6891, Sec. 6.2.6. (2620:10f:b001:6::49, 2620:10f:b001:206::113, 2620:10f:b001:406::177, UDP_-_EDNS0_4096_D_KN)
  • paymentaccuracy.gov/SOA: No response was received until the UDP payload size was decreased, indicating that the server might be attempting to send a payload that exceeds the path maximum transmission unit (PMTU) size. See RFC 6891, Sec. 6.2.6. (2620:10f:b001:6::49, 2620:10f:b001:206::113, 2620:10f:b001:406::177, UDP_-_EDNS0_4096_D_KN, UDP_-_EDNS0_4096_D_KN_0x20)
  • paymentaccuracy.gov/TXT: No response was received until the UDP payload size was decreased, indicating that the server might be attempting to send a payload that exceeds the path maximum transmission unit (PMTU) size. See RFC 6891, Sec. 6.2.6. (2620:10f:b001:6::49, 2620:10f:b001:206::113, 2620:10f:b001:406::177, UDP_-_EDNS0_4096_D_KN)

DNSKEY legend

Full legend
SEP bit setSEP bit set
Revoke bit setRevoke bit set
Trust anchorTrust anchor
Download: png | svg
Warning JavaScript is required to make the graph below interactive.
DNSSEC authentication graph