View on GitHub

DNSViz: A DNS visualization tool

paymentaccuracy.gov

DNSSEC options (hide)
  1. |?|
  2. |?|
  3. |?|
  4. |?|
  5. |?|
  6. |?|
  7. |?|
  8. |?|
  9. |?|
  10. |?|
Notices
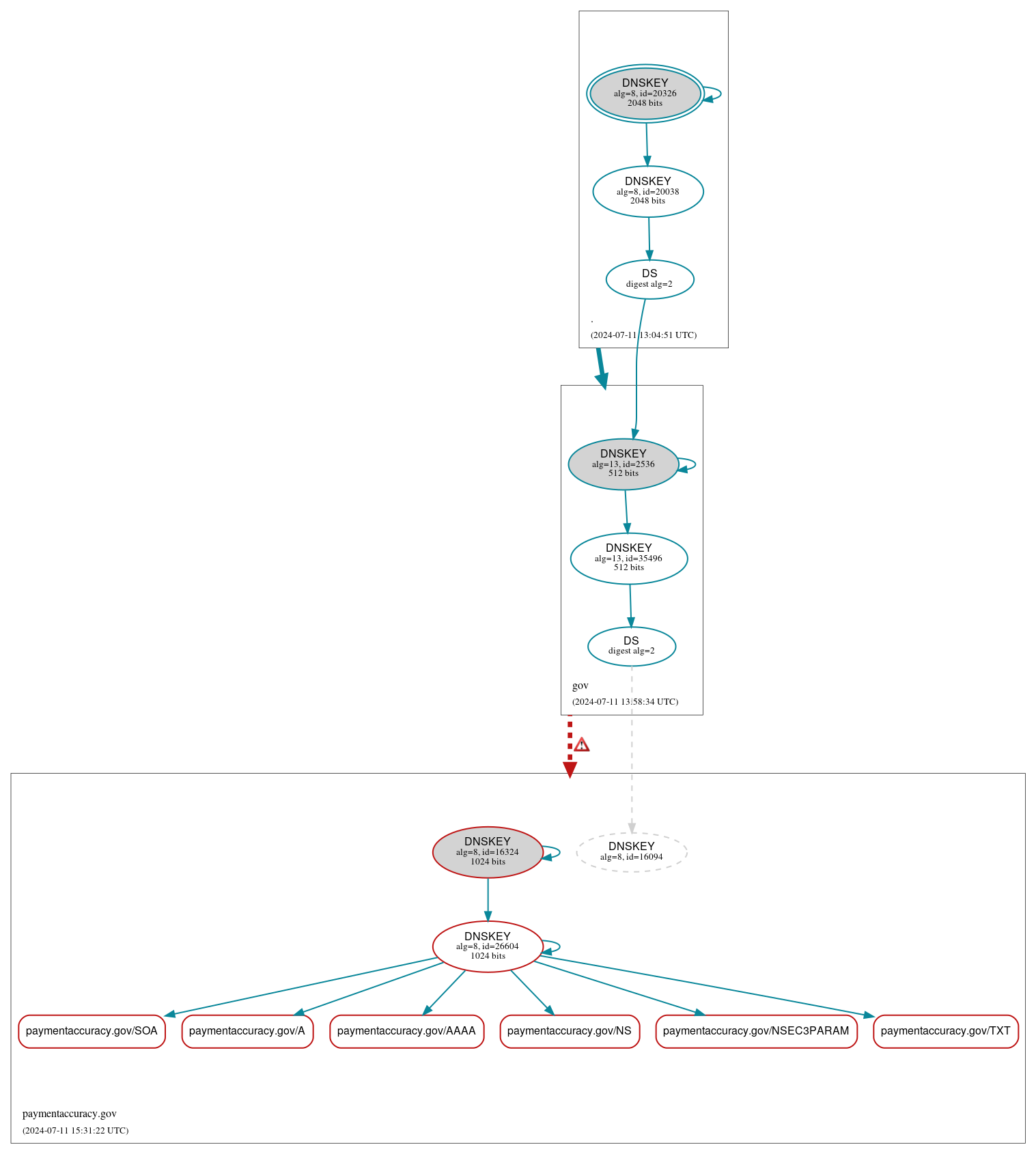
DNSSEC Authentication Chain

RRset statusRRset status

Bogus (6)
  • paymentaccuracy.gov/A
  • paymentaccuracy.gov/AAAA
  • paymentaccuracy.gov/NS
  • paymentaccuracy.gov/NSEC3PARAM
  • paymentaccuracy.gov/SOA
  • paymentaccuracy.gov/TXT

DNSKEY/DS/NSEC statusDNSKEY/DS/NSEC status

Bogus (2)
  • paymentaccuracy.gov/DNSKEY (alg 8, id 16324)
  • paymentaccuracy.gov/DNSKEY (alg 8, id 26604)
Secure (6)
  • ./DNSKEY (alg 8, id 20038)
  • ./DNSKEY (alg 8, id 20326)
  • gov/DNSKEY (alg 13, id 2536)
  • gov/DNSKEY (alg 13, id 35496)
  • gov/DS (alg 13, id 2536)
  • paymentaccuracy.gov/DS (alg 8, id 16094)
Non_existent (1)
  • paymentaccuracy.gov/DNSKEY (alg 8, id 16094)

Delegation statusDelegation status

Bogus (1)
  • gov to paymentaccuracy.gov
Secure (1)
  • . to gov

NoticesNotices

Errors (7)
  • gov to paymentaccuracy.gov: No valid RRSIGs made by a key corresponding to a DS RR were found covering the DNSKEY RRset, resulting in no secure entry point (SEP) into the zone. See RFC 4035, Sec. 2.2, RFC 6840, Sec. 5.11. (13.248.142.184, 13.248.144.182, 13.248.149.147, 76.223.9.162, 76.223.24.135, 2600:1f14:653:bb00:b24e:739c:b87d:8fee, 2600:1f16:8f2:d500::4, UDP_-_EDNS0_4096_D_KN)
  • gov to paymentaccuracy.gov: The DS RRset for the zone included algorithm 8 (RSASHA256), but no DS RR matched a DNSKEY with algorithm 8 that signs the zone's DNSKEY RRset. See RFC 4035, Sec. 2.2, RFC 6840, Sec. 5.11. (13.248.142.184, 13.248.144.182, 13.248.149.147, 76.223.9.162, 76.223.24.135, 2600:1f14:653:bb00:b24e:739c:b87d:8fee, 2600:1f16:8f2:d500::4, UDP_-_EDNS0_4096_D_KN)
  • f9j1o.7hrdt.paymentaccuracy.gov/A has errors; select the "Denial of existence" DNSSEC option to see them.
  • paymentaccuracy.gov/MX has errors; select the "Denial of existence" DNSSEC option to see them.
  • paymentaccuracy.gov/CNAME has errors; select the "Denial of existence" DNSSEC option to see them.
  • paymentaccuracy.gov/CDNSKEY has errors; select the "Denial of existence" DNSSEC option to see them.
  • paymentaccuracy.gov/CDS has errors; select the "Denial of existence" DNSSEC option to see them.

DNSKEY legend

Full legend
SEP bit setSEP bit set
Revoke bit setRevoke bit set
Trust anchorTrust anchor
Download: png | svg
Warning JavaScript is required to make the graph below interactive.
DNSSEC authentication graph