View on GitHub

DNSViz: A DNS visualization tool

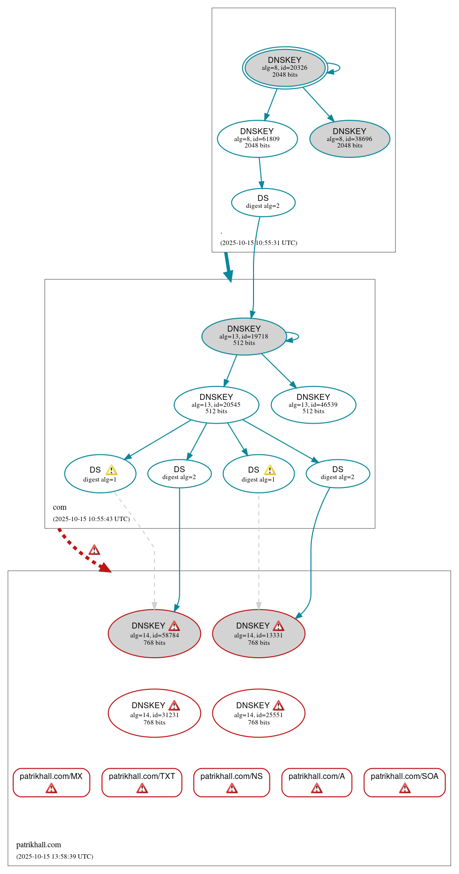
patrikhall.com

DNSSEC options (hide)
  1. |?|
  2. |?|
  3. |?|
  4. |?|
  5. |?|
  6. |?|
  7. |?|
  8. |?|
  9. |?|
  10. |?|
Notices
DNSSEC Authentication Chain

RRset statusRRset status

Bogus (5)
  • patrikhall.com/A
  • patrikhall.com/MX
  • patrikhall.com/NS
  • patrikhall.com/SOA
  • patrikhall.com/TXT

DNSKEY/DS/NSEC statusDNSKEY/DS/NSEC status

Bogus (4)
  • patrikhall.com/DNSKEY (alg 14, id 13331)
  • patrikhall.com/DNSKEY (alg 14, id 25551)
  • patrikhall.com/DNSKEY (alg 14, id 31231)
  • patrikhall.com/DNSKEY (alg 14, id 58784)
Secure (11)
  • ./DNSKEY (alg 8, id 20326)
  • ./DNSKEY (alg 8, id 38696)
  • ./DNSKEY (alg 8, id 61809)
  • com/DNSKEY (alg 13, id 19718)
  • com/DNSKEY (alg 13, id 20545)
  • com/DNSKEY (alg 13, id 46539)
  • com/DS (alg 13, id 19718)
  • patrikhall.com/DS (alg 14, id 13331)
  • patrikhall.com/DS (alg 14, id 13331)
  • patrikhall.com/DS (alg 14, id 58784)
  • patrikhall.com/DS (alg 14, id 58784)

Delegation statusDelegation status

Bogus (1)
  • com to patrikhall.com
Secure (1)
  • . to com

NoticesNotices

Errors (18)
  • com to patrikhall.com: No valid RRSIGs made by a key corresponding to a DS RR were found covering the DNSKEY RRset, resulting in no secure entry point (SEP) into the zone. See RFC 4035, Sec. 2.2, RFC 6840, Sec. 5.11. (85.134.59.143, 85.134.59.144, UDP_-_EDNS0_4096_D_KN)
  • com to patrikhall.com: The DS RRset for the zone included algorithm 14 (ECDSAP384SHA384), but no DS RR matched a DNSKEY with algorithm 14 that signs the zone's DNSKEY RRset. See RFC 4035, Sec. 2.2, RFC 6840, Sec. 5.11. (85.134.59.143, 85.134.59.144, UDP_-_EDNS0_4096_D_KN)
  • patrikhall.com/A: No RRSIG covering the RRset was returned in the response. See RFC 4035, Sec. 3.1.1. (85.134.59.143, 85.134.59.144, UDP_-_EDNS0_4096_D_KN)
  • patrikhall.com/DNSKEY (alg 14, id 13331): No RRSIG covering the RRset was returned in the response. See RFC 4035, Sec. 3.1.1. (85.134.59.143, 85.134.59.144, UDP_-_EDNS0_4096_D_KN)
  • patrikhall.com/DNSKEY (alg 14, id 25551): No RRSIG covering the RRset was returned in the response. See RFC 4035, Sec. 3.1.1. (85.134.59.143, 85.134.59.144, UDP_-_EDNS0_4096_D_KN)
  • patrikhall.com/DNSKEY (alg 14, id 31231): No RRSIG covering the RRset was returned in the response. See RFC 4035, Sec. 3.1.1. (85.134.59.143, 85.134.59.144, UDP_-_EDNS0_4096_D_KN)
  • patrikhall.com/DNSKEY (alg 14, id 58784): No RRSIG covering the RRset was returned in the response. See RFC 4035, Sec. 3.1.1. (85.134.59.143, 85.134.59.144, UDP_-_EDNS0_4096_D_KN)
  • patrikhall.com/MX: No RRSIG covering the RRset was returned in the response. See RFC 4035, Sec. 3.1.1. (85.134.59.143, 85.134.59.144, UDP_-_EDNS0_4096_D_KN, UDP_-_EDNS0_512_D_KN)
  • patrikhall.com/NS: No RRSIG covering the RRset was returned in the response. See RFC 4035, Sec. 3.1.1. (85.134.59.143, 85.134.59.144, UDP_-_EDNS0_4096_D_KN)
  • patrikhall.com/SOA: No RRSIG covering the RRset was returned in the response. See RFC 4035, Sec. 3.1.1. (85.134.59.143, 85.134.59.144, TCP_-_EDNS0_4096_D_N, UDP_-_EDNS0_4096_D_KN, UDP_-_EDNS0_4096_D_KN_0x20)
  • patrikhall.com/TXT: No RRSIG covering the RRset was returned in the response. See RFC 4035, Sec. 3.1.1. (85.134.59.143, 85.134.59.144, UDP_-_EDNS0_4096_D_KN)
  • patrikhall.com/DNSKEY has errors; select the "Denial of existence" DNSSEC option to see them.
  • patrikhall.com/CNAME has errors; select the "Denial of existence" DNSSEC option to see them.
  • patrikhall.com/AAAA has errors; select the "Denial of existence" DNSSEC option to see them.
  • patrikhall.com/CDNSKEY has errors; select the "Denial of existence" DNSSEC option to see them.
  • patrikhall.com/CDS has errors; select the "Denial of existence" DNSSEC option to see them.
  • 7mxkq.2klva.patrikhall.com/A has errors; select the "Denial of existence" DNSSEC option to see them.
  • patrikhall.com/NSEC3PARAM has errors; select the "Denial of existence" DNSSEC option to see them.
Warnings (8)
  • patrikhall.com/DS (alg 14, id 13331): DNSSEC implementers are prohibited from implementing signing with DS algorithm 1 (SHA-1). See RFC 8624, Sec. 3.2.
  • patrikhall.com/DS (alg 14, id 13331): DNSSEC implementers are prohibited from implementing signing with DS algorithm 1 (SHA-1). See RFC 8624, Sec. 3.2.
  • patrikhall.com/DS (alg 14, id 13331): DS records with digest type 1 (SHA-1) are ignored when DS records with digest type 2 (SHA-256) exist in the same RRset. See RFC 4509, Sec. 3.
  • patrikhall.com/DS (alg 14, id 13331): DS records with digest type 1 (SHA-1) are ignored when DS records with digest type 2 (SHA-256) exist in the same RRset. See RFC 4509, Sec. 3.
  • patrikhall.com/DS (alg 14, id 58784): DNSSEC implementers are prohibited from implementing signing with DS algorithm 1 (SHA-1). See RFC 8624, Sec. 3.2.
  • patrikhall.com/DS (alg 14, id 58784): DNSSEC implementers are prohibited from implementing signing with DS algorithm 1 (SHA-1). See RFC 8624, Sec. 3.2.
  • patrikhall.com/DS (alg 14, id 58784): DS records with digest type 1 (SHA-1) are ignored when DS records with digest type 2 (SHA-256) exist in the same RRset. See RFC 4509, Sec. 3.
  • patrikhall.com/DS (alg 14, id 58784): DS records with digest type 1 (SHA-1) are ignored when DS records with digest type 2 (SHA-256) exist in the same RRset. See RFC 4509, Sec. 3.

DNSKEY legend

Full legend
SEP bit setSEP bit set
Revoke bit setRevoke bit set
Trust anchorTrust anchor
Download: png | svg
Warning JavaScript is required to make the graph below interactive.
DNSSEC authentication graph