View on GitHub

DNSViz: A DNS visualization tool

org

DNSSEC options (hide)
  1. |?|
  2. |?|
  3. |?|
  4. |?|
  5. |?|
  6. |?|
  7. |?|
  8. |?|
  9. |?|
  10. |?|
Notices
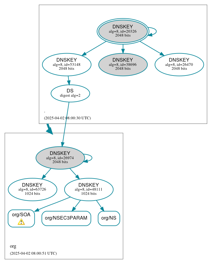
DNSSEC Authentication Chain

RRset statusRRset status

Secure (3)
  • org/NS
  • org/NSEC3PARAM
  • org/SOA

DNSKEY/DS/NSEC statusDNSKEY/DS/NSEC status

Secure (8)
  • ./DNSKEY (alg 8, id 20326)
  • ./DNSKEY (alg 8, id 26470)
  • ./DNSKEY (alg 8, id 38696)
  • ./DNSKEY (alg 8, id 53148)
  • org/DNSKEY (alg 8, id 26974)
  • org/DNSKEY (alg 8, id 48111)
  • org/DNSKEY (alg 8, id 63726)
  • org/DS (alg 8, id 26974)

Delegation statusDelegation status

Secure (1)
  • . to org

NoticesNotices

Warnings (6)
  • org/SOA: No response was received from the server over UDP (tried 4 times) until the COOKIE EDNS option was removed (however, this server appeared to respond legitimately to other queries with the COOKIE EDNS option present). See RFC 6891, Sec. 6.1.2. (199.19.56.1, UDP_-_EDNS0_512_128_KN)
  • org/SOA: No response was received until the UDP payload size was decreased, indicating that the server might be attempting to send a payload that exceeds the path maximum transmission unit (PMTU) size. See RFC 6891, Sec. 6.2.6. (199.19.53.1, 2001:500:f::1, UDP_-_EDNS0_4096_D_KN, UDP_-_EDNS0_4096_D_KN_0x20)
  • org/CDS has warnings; select the "Denial of existence" DNSSEC option to see them.
  • hteuo.6lons.org/A has warnings; select the "Denial of existence" DNSSEC option to see them.
  • org/CNAME has warnings; select the "Denial of existence" DNSSEC option to see them.
  • org/CDNSKEY has warnings; select the "Denial of existence" DNSSEC option to see them.

DNSKEY legend

Full legend
SEP bit setSEP bit set
Revoke bit setRevoke bit set
Trust anchorTrust anchor
Download: png | svg
Warning JavaScript is required to make the graph below interactive.
DNSSEC authentication graph