View on GitHub

DNSViz: A DNS visualization tool

opensuse.org

DNSSEC options (hide)
  1. |?|
  2. |?|
  3. |?|
  4. |?|
  5. |?|
  6. |?|
  7. |?|
  8. |?|
  9. |?|
  10. |?|
Notices
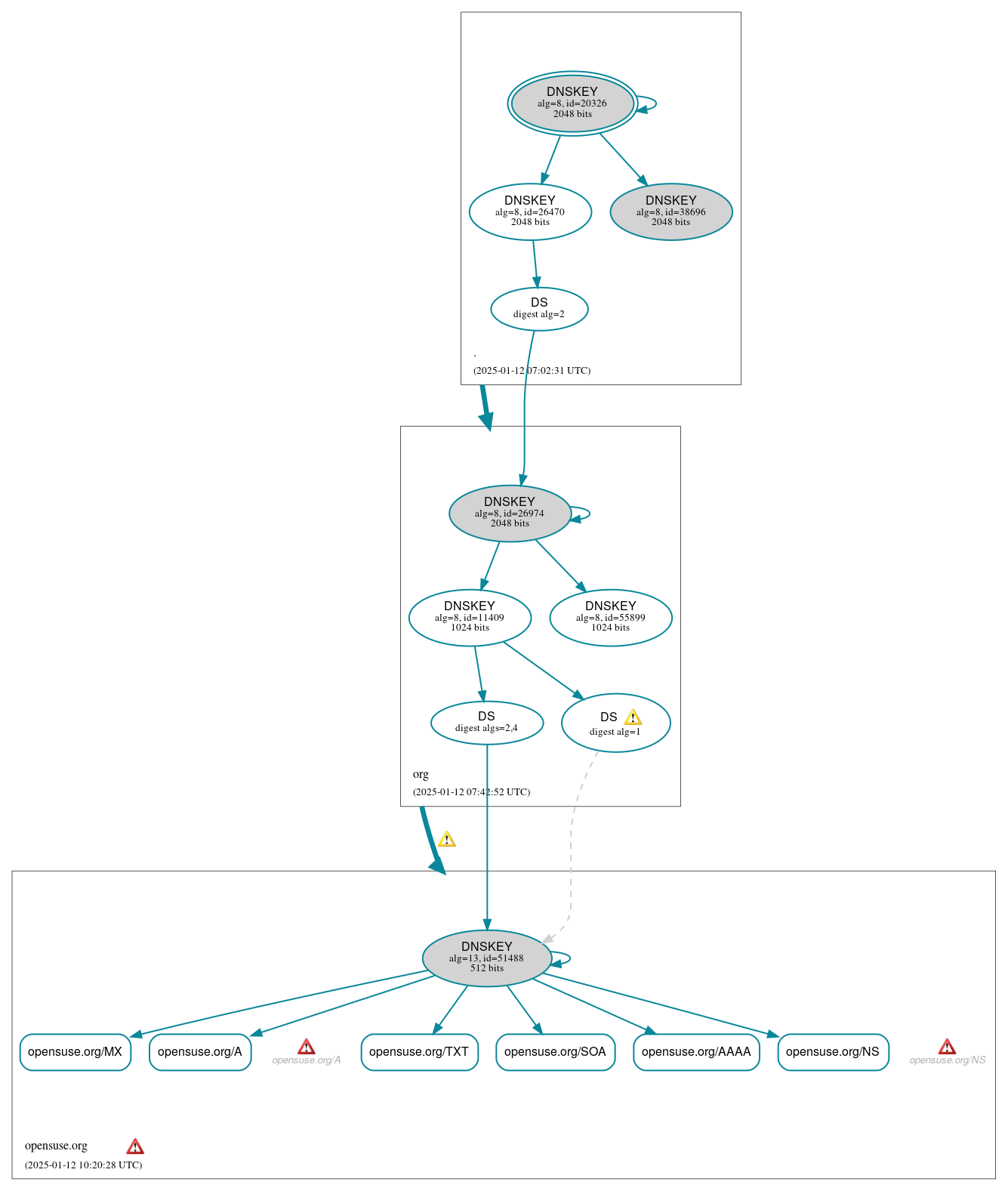
DNSSEC Authentication Chain

RRset statusRRset status

Secure (6)
  • opensuse.org/A
  • opensuse.org/AAAA
  • opensuse.org/MX
  • opensuse.org/NS
  • opensuse.org/SOA
  • opensuse.org/TXT

DNSKEY/DS/NSEC statusDNSKEY/DS/NSEC status

Secure (10)
  • ./DNSKEY (alg 8, id 20326)
  • ./DNSKEY (alg 8, id 26470)
  • ./DNSKEY (alg 8, id 38696)
  • opensuse.org/DNSKEY (alg 13, id 51488)
  • opensuse.org/DS (alg 13, id 51488)
  • opensuse.org/DS (alg 13, id 51488)
  • org/DNSKEY (alg 8, id 11409)
  • org/DNSKEY (alg 8, id 26974)
  • org/DNSKEY (alg 8, id 55899)
  • org/DS (alg 8, id 26974)

Delegation statusDelegation status

Secure (2)
  • . to org
  • org to opensuse.org

NoticesNotices

Errors (3)
  • opensuse.org zone: The server(s) were not responsive to queries over UDP. See RFC 1035, Sec. 4.2. (91.193.113.68, 2a07:de40:401::68)
  • opensuse.org/A: No response was received from the server over UDP (tried 12 times). See RFC 1035, Sec. 4.2. (91.193.113.68, 2a07:de40:401::68, UDP_-_NOEDNS_)
  • opensuse.org/NS: No response was received from the server over UDP (tried 12 times). See RFC 1035, Sec. 4.2. (91.193.113.68, 2a07:de40:401::68, UDP_-_NOEDNS_)
Warnings (9)
  • opensuse.org/DS (alg 13, id 51488): DNSSEC implementers are prohibited from implementing signing with DS algorithm 1 (SHA-1). See RFC 8624, Sec. 3.2.
  • opensuse.org/DS (alg 13, id 51488): DNSSEC implementers are prohibited from implementing signing with DS algorithm 1 (SHA-1). See RFC 8624, Sec. 3.2.
  • opensuse.org/DS (alg 13, id 51488): DS records with digest type 1 (SHA-1) are ignored when DS records with digest type 2 (SHA-256) exist in the same RRset. See RFC 4509, Sec. 3.
  • opensuse.org/DS (alg 13, id 51488): DS records with digest type 1 (SHA-1) are ignored when DS records with digest type 2 (SHA-256) exist in the same RRset. See RFC 4509, Sec. 3.
  • opensuse.org/DS (alg 13, id 51488): In the spirit of RFC 4509, DS records with digest type 1 (SHA-1) might be ignored when DS records with digest type 4 (SHA-384) exist in the same RRset. See RFC 4509, Sec. 3.
  • opensuse.org/DS (alg 13, id 51488): In the spirit of RFC 4509, DS records with digest type 1 (SHA-1) might be ignored when DS records with digest type 4 (SHA-384) exist in the same RRset. See RFC 4509, Sec. 3.
  • org to opensuse.org: The following NS name(s) were found in the delegation NS RRset (i.e., in the org zone), but not in the authoritative NS RRset: ns3.opensuse.org See RFC 1034, Sec. 4.2.2.
  • org to opensuse.org: The glue address(es) for ns3.opensuse.org (2a07:de40:401::68) differed from its authoritative address(es) (2a07:de40:617e:1904::7). See RFC 1034, Sec. 4.2.2.
  • org to opensuse.org: The glue address(es) for ns3.opensuse.org (91.193.113.68) differed from its authoritative address(es) (195.135.220.54). See RFC 1034, Sec. 4.2.2.

DNSKEY legend

Full legend
SEP bit setSEP bit set
Revoke bit setRevoke bit set
Trust anchorTrust anchor
Download: png | svg
Warning JavaScript is required to make the graph below interactive.
DNSSEC authentication graph