View on GitHub

DNSViz: A DNS visualization tool

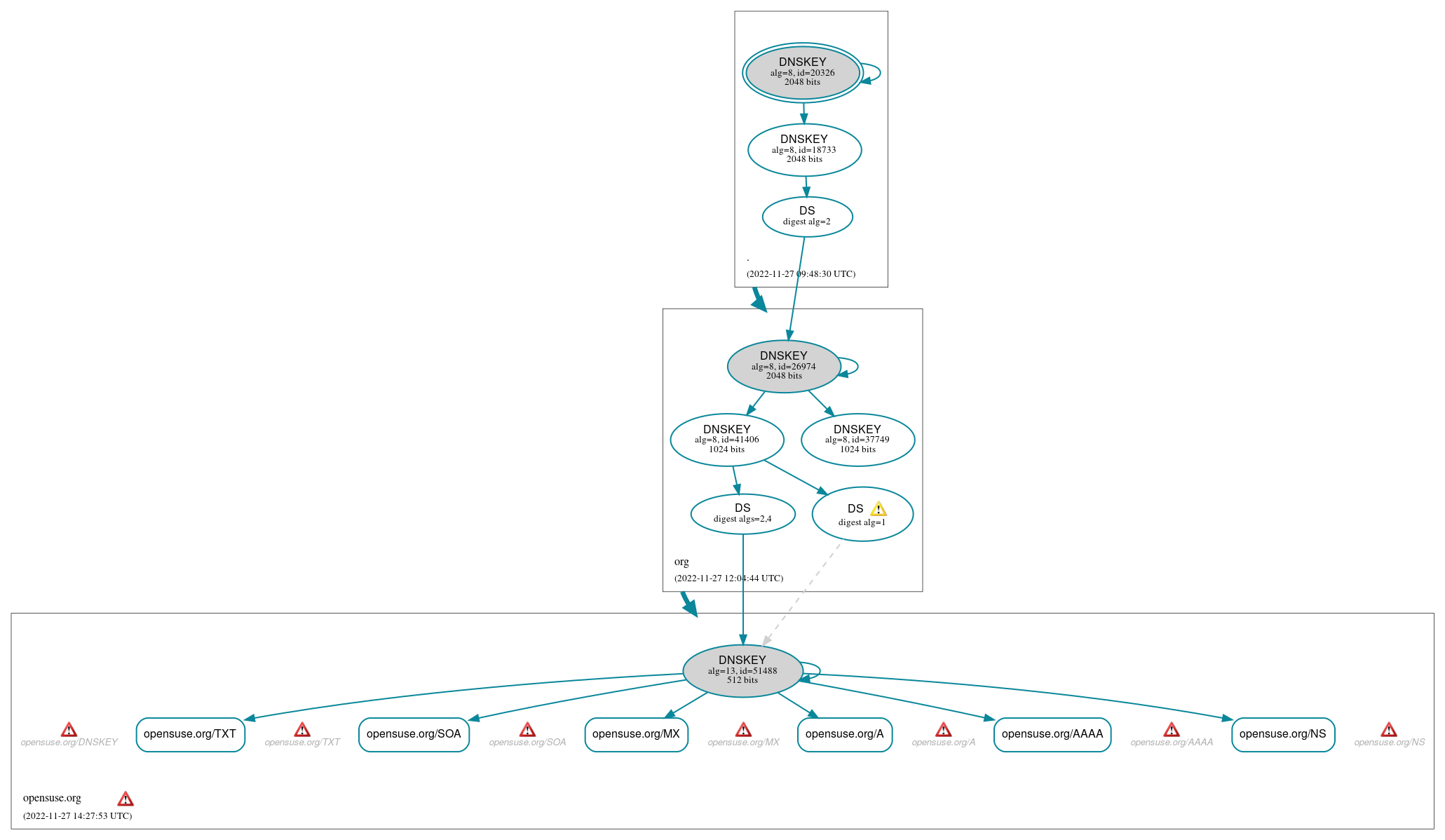
opensuse.org

DNSSEC options (hide)
  1. |?|
  2. |?|
  3. |?|
  4. |?|
  5. |?|
  6. |?|
  7. |?|
  8. |?|
  9. |?|
  10. |?|
Notices
DNSSEC Authentication Chain

RRset statusRRset status

Secure (6)
  • opensuse.org/A
  • opensuse.org/AAAA
  • opensuse.org/MX
  • opensuse.org/NS
  • opensuse.org/SOA
  • opensuse.org/TXT

DNSKEY/DS/NSEC statusDNSKEY/DS/NSEC status

Secure (9)
  • ./DNSKEY (alg 8, id 18733)
  • ./DNSKEY (alg 8, id 20326)
  • opensuse.org/DNSKEY (alg 13, id 51488)
  • opensuse.org/DS (alg 13, id 51488)
  • opensuse.org/DS (alg 13, id 51488)
  • org/DNSKEY (alg 8, id 26974)
  • org/DNSKEY (alg 8, id 37749)
  • org/DNSKEY (alg 8, id 41406)
  • org/DS (alg 8, id 26974)

Delegation statusDelegation status

Secure (2)
  • . to org
  • org to opensuse.org

NoticesNotices

Errors (14)
  • opensuse.org zone: The server(s) responded over TCP with a malformed response or with an invalid RCODE. See RFC 1035, Sec. 4.1.1. (62.146.92.204, 195.135.221.195, 2001:67c:2178:8::31, 2a01:138:a004::204)
  • opensuse.org zone: The server(s) responded over UDP with a malformed response or with an invalid RCODE. See RFC 1035, Sec. 4.1.1. (62.146.92.204, 195.135.221.195, 2001:67c:2178:8::31, 2a01:138:a004::204)
  • opensuse.org/A: The response had an invalid RCODE (SERVFAIL). See RFC 1035, Sec. 4.1.1. (62.146.92.204, 195.135.221.195, 2001:67c:2178:8::31, 2a01:138:a004::204, UDP_-_NOEDNS_)
  • opensuse.org/AAAA: The response had an invalid RCODE (SERVFAIL). See RFC 1035, Sec. 4.1.1. (62.146.92.204, 195.135.221.195, 2001:67c:2178:8::31, 2a01:138:a004::204, UDP_-_NOEDNS_)
  • opensuse.org/DNSKEY: The response had an invalid RCODE (SERVFAIL). See RFC 1035, Sec. 4.1.1. (62.146.92.204, 195.135.221.195, 2001:67c:2178:8::31, 2a01:138:a004::204, UDP_-_EDNS0_512_D_KN, UDP_-_NOEDNS_)
  • opensuse.org/MX: The response had an invalid RCODE (SERVFAIL). See RFC 1035, Sec. 4.1.1. (62.146.92.204, 195.135.221.195, 2001:67c:2178:8::31, 2a01:138:a004::204, UDP_-_EDNS0_512_D_KN, UDP_-_NOEDNS_)
  • opensuse.org/NS: The response had an invalid RCODE (SERVFAIL). See RFC 1035, Sec. 4.1.1. (62.146.92.204, 195.135.221.195, 2001:67c:2178:8::31, 2a01:138:a004::204, UDP_-_NOEDNS_)
  • opensuse.org/SOA: The response had an invalid RCODE (SERVFAIL). See RFC 1035, Sec. 4.1.1. (62.146.92.204, 195.135.221.195, 2001:67c:2178:8::31, 2a01:138:a004::204, TCP_-_NOEDNS_)
  • opensuse.org/SOA: The response had an invalid RCODE (SERVFAIL). See RFC 1035, Sec. 4.1.1. (62.146.92.204, 195.135.221.195, 2001:67c:2178:8::31, 2a01:138:a004::204, UDP_-_NOEDNS_, UDP_-_NOEDNS__0x20)
  • opensuse.org/TXT: The response had an invalid RCODE (SERVFAIL). See RFC 1035, Sec. 4.1.1. (62.146.92.204, 195.135.221.195, 2001:67c:2178:8::31, 2a01:138:a004::204, UDP_-_NOEDNS_)
  • opensuse.org/DNSKEY has errors; select the "Denial of existence" DNSSEC option to see them.
  • opensuse.org/CNAME has errors; select the "Denial of existence" DNSSEC option to see them.
  • opensuse.org/NSEC3PARAM has errors; select the "Denial of existence" DNSSEC option to see them.
  • cykqlfzmxt.opensuse.org/A has errors; select the "Denial of existence" DNSSEC option to see them.
Warnings (6)
  • opensuse.org/DS (alg 13, id 51488): DNSSEC implementers are prohibited from implementing signing with DS algorithm 1 (SHA-1). See RFC 8624, Sec. 3.2.
  • opensuse.org/DS (alg 13, id 51488): DNSSEC implementers are prohibited from implementing signing with DS algorithm 1 (SHA-1). See RFC 8624, Sec. 3.2.
  • opensuse.org/DS (alg 13, id 51488): DS records with digest type 1 (SHA-1) are ignored when DS records with digest type 2 (SHA-256) exist in the same RRset. See RFC 4509, Sec. 3.
  • opensuse.org/DS (alg 13, id 51488): DS records with digest type 1 (SHA-1) are ignored when DS records with digest type 2 (SHA-256) exist in the same RRset. See RFC 4509, Sec. 3.
  • opensuse.org/DS (alg 13, id 51488): In the spirit of RFC 4509, DS records with digest type 1 (SHA-1) might be ignored when DS records with digest type 4 (SHA-384) exist in the same RRset. See RFC 4509, Sec. 3.
  • opensuse.org/DS (alg 13, id 51488): In the spirit of RFC 4509, DS records with digest type 1 (SHA-1) might be ignored when DS records with digest type 4 (SHA-384) exist in the same RRset. See RFC 4509, Sec. 3.

DNSKEY legend

Full legend
SEP bit setSEP bit set
Revoke bit setRevoke bit set
Trust anchorTrust anchor
Download: png | svg
Warning JavaScript is required to make the graph below interactive.
DNSSEC authentication graph