View on GitHub

DNSViz: A DNS visualization tool

okabcreations.com

DNSSEC options (hide)
  1. |?|
  2. |?|
  3. |?|
  4. |?|
  5. |?|
  6. |?|
  7. |?|
  8. |?|
  9. |?|
  10. |?|
Notices
DNSSEC Authentication Chain

RRset statusRRset status

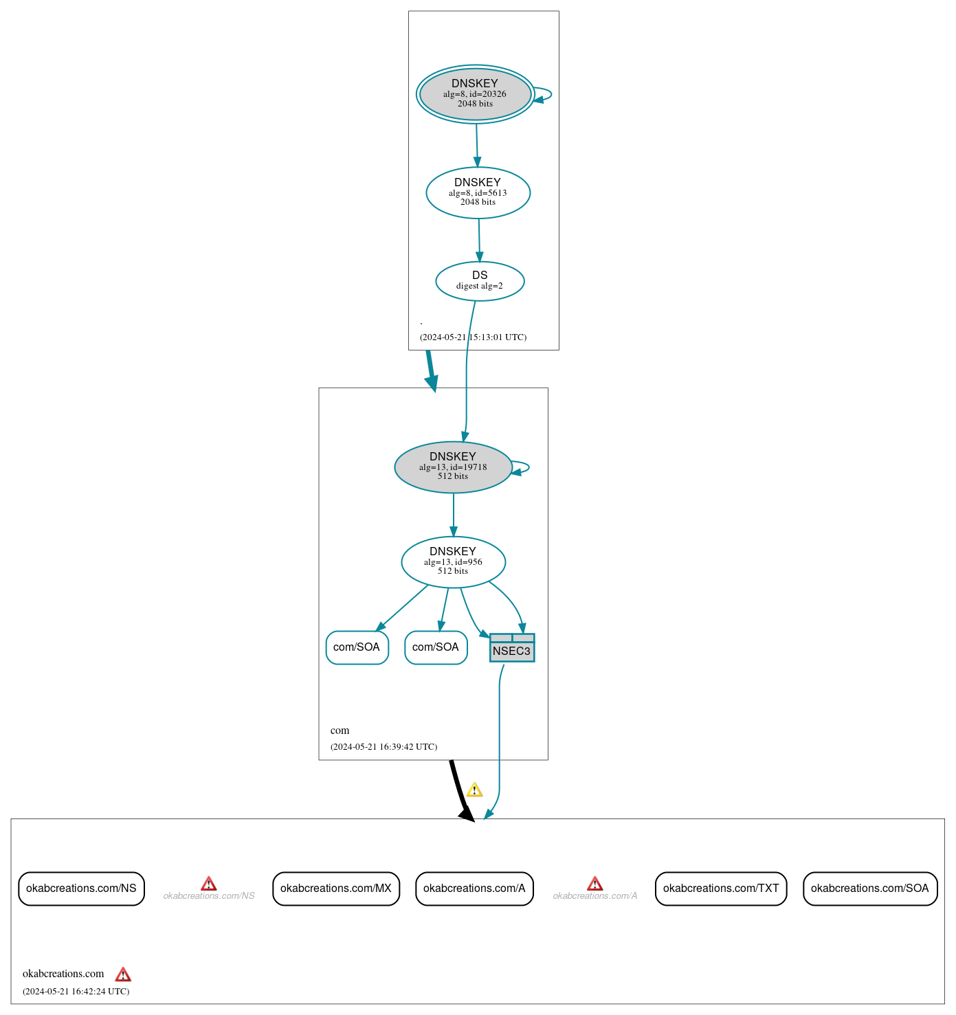
Insecure (5)
  • okabcreations.com/A
  • okabcreations.com/MX
  • okabcreations.com/NS
  • okabcreations.com/SOA
  • okabcreations.com/TXT
Secure (2)
  • com/SOA
  • com/SOA

DNSKEY/DS/NSEC statusDNSKEY/DS/NSEC status

Secure (6)
  • ./DNSKEY (alg 8, id 20326)
  • ./DNSKEY (alg 8, id 5613)
  • NSEC3 proving non-existence of okabcreations.com/DS
  • com/DNSKEY (alg 13, id 19718)
  • com/DNSKEY (alg 13, id 956)
  • com/DS (alg 13, id 19718)

Delegation statusDelegation status

Insecure (1)
  • com to okabcreations.com
Secure (1)
  • . to com

NoticesNotices

Errors (3)
  • okabcreations.com zone: The server(s) were not responsive to queries over UDP. See RFC 1035, Sec. 4.2. (88.198.110.219)
  • okabcreations.com/A: No response was received from the server over UDP (tried 12 times). See RFC 1035, Sec. 4.2. (88.198.110.219, UDP_-_NOEDNS_)
  • okabcreations.com/NS: No response was received from the server over UDP (tried 12 times). See RFC 1035, Sec. 4.2. (88.198.110.219, UDP_-_NOEDNS_)
Warnings (4)
  • com to okabcreations.com: The following NS name(s) were found in the authoritative NS RRset, but not in the delegation NS RRset (i.e., in the com zone): ns1.okabcreations.com, ns2.okabcreations.com See RFC 1034, Sec. 4.2.2.
  • com to okabcreations.com: The following NS name(s) were found in the delegation NS RRset (i.e., in the com zone), but not in the authoritative NS RRset: nsw1.mydnsweb.com, nsw2.mydnsweb.com See RFC 1034, Sec. 4.2.2.
  • com to okabcreations.com: The glue address(es) for nsw1.mydnsweb.com (88.198.110.219) differed from its authoritative address(es) (173.249.9.88). See RFC 1034, Sec. 4.2.2.
  • com to okabcreations.com: The glue address(es) for nsw2.mydnsweb.com (88.198.110.219) differed from its authoritative address(es) (173.249.9.88). See RFC 1034, Sec. 4.2.2.

DNSKEY legend

Full legend
SEP bit setSEP bit set
Revoke bit setRevoke bit set
Trust anchorTrust anchor
Download: png | svg
Warning JavaScript is required to make the graph below interactive.
DNSSEC authentication graph