View on GitHub

DNSViz: A DNS visualization tool

nyu.edu

DNSSEC options (hide)
  1. |?|
  2. |?|
  3. |?|
  4. |?|
  5. |?|
  6. |?|
  7. |?|
  8. |?|
  9. |?|
  10. |?|
Notices
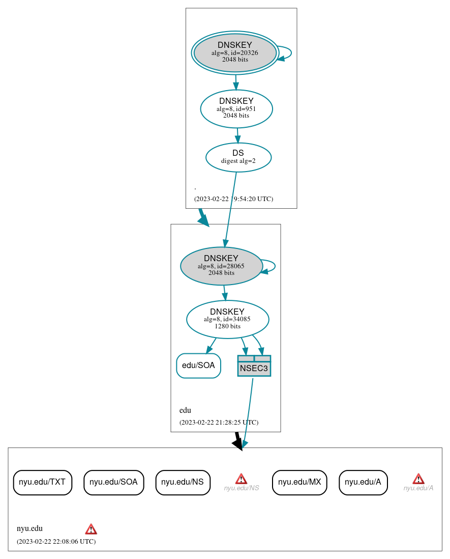
DNSSEC Authentication Chain

RRset statusRRset status

Insecure (5)
  • nyu.edu/A
  • nyu.edu/MX
  • nyu.edu/NS
  • nyu.edu/SOA
  • nyu.edu/TXT
Secure (1)
  • edu/SOA

DNSKEY/DS/NSEC statusDNSKEY/DS/NSEC status

Secure (6)
  • ./DNSKEY (alg 8, id 20326)
  • ./DNSKEY (alg 8, id 951)
  • NSEC3 proving non-existence of nyu.edu/DS
  • edu/DNSKEY (alg 8, id 28065)
  • edu/DNSKEY (alg 8, id 34085)
  • edu/DS (alg 8, id 28065)

Delegation statusDelegation status

Insecure (1)
  • edu to nyu.edu
Secure (1)
  • . to edu

NoticesNotices

Errors (3)
  • nyu.edu zone: The server(s) were not responsive to queries over UDP. See RFC 1035, Sec. 4.2. (2607:f600:1001:6000::76, 2607:f600:1001:6100::8)
  • nyu.edu/A: No response was received from the server over UDP (tried 12 times). See RFC 1035, Sec. 4.2. (2607:f600:1001:6000::76, 2607:f600:1001:6100::8, UDP_-_NOEDNS_)
  • nyu.edu/NS: No response was received from the server over UDP (tried 12 times). See RFC 1035, Sec. 4.2. (2607:f600:1001:6000::76, 2607:f600:1001:6100::8, UDP_-_NOEDNS_)

DNSKEY legend

Full legend
SEP bit setSEP bit set
Revoke bit setRevoke bit set
Trust anchorTrust anchor
Download: png | svg
Warning JavaScript is required to make the graph below interactive.
DNSSEC authentication graph