View on GitHub

DNSViz: A DNS visualization tool

ntis.gov

DNSSEC options (hide)
  1. |?|
  2. |?|
  3. |?|
  4. |?|
  5. |?|
  6. |?|
  7. |?|
  8. |?|
  9. |?|
  10. |?|
Notices
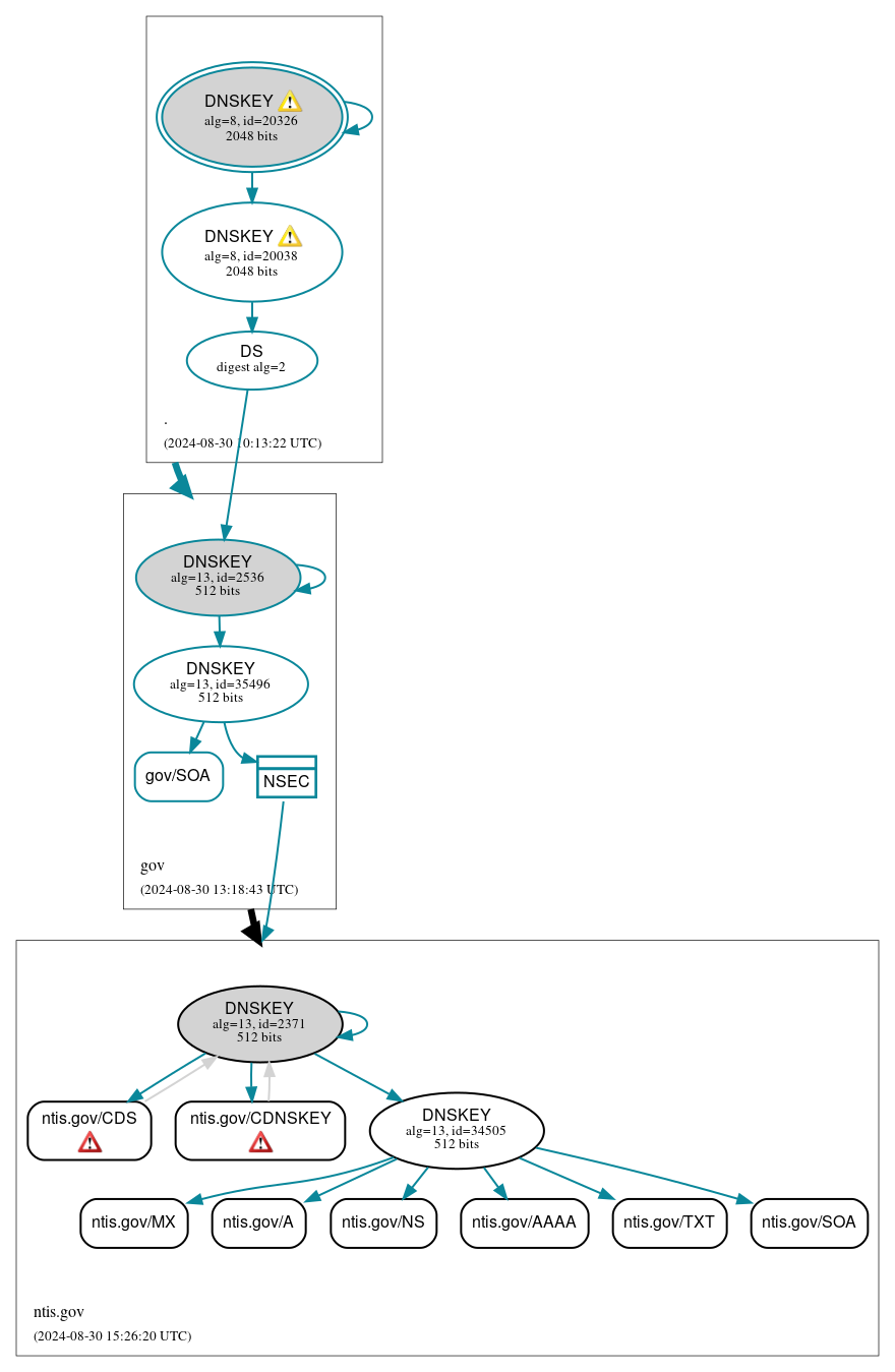
DNSSEC Authentication Chain

RRset statusRRset status

Insecure (8)
  • ntis.gov/A
  • ntis.gov/AAAA
  • ntis.gov/CDNSKEY
  • ntis.gov/CDS
  • ntis.gov/MX
  • ntis.gov/NS
  • ntis.gov/SOA
  • ntis.gov/TXT
Secure (1)
  • gov/SOA

DNSKEY/DS/NSEC statusDNSKEY/DS/NSEC status

Insecure (2)
  • ntis.gov/DNSKEY (alg 13, id 2371)
  • ntis.gov/DNSKEY (alg 13, id 34505)
Secure (6)
  • ./DNSKEY (alg 8, id 20038)
  • ./DNSKEY (alg 8, id 20326)
  • NSEC proving non-existence of ntis.gov/DS
  • gov/DNSKEY (alg 13, id 2536)
  • gov/DNSKEY (alg 13, id 35496)
  • gov/DS (alg 13, id 2536)

Delegation statusDelegation status

Insecure (1)
  • gov to ntis.gov
Secure (1)
  • . to gov

NoticesNotices

Errors (2)
  • ntis.gov/CDNSKEY: The CDNSKEY RRset must be signed with a key that is represented in both the current DNSKEY and the current DS RRset. See RFC 7344, Sec. 4.1.
  • ntis.gov/CDS: The CDS RRset must be signed with a key that is represented in both the current DNSKEY and the current DS RRset. See RFC 7344, Sec. 4.1.
Warnings (2)
  • ./DNSKEY (alg 8, id 20038): The server appears to support DNS cookies but did not return a COOKIE option. See RFC 7873, Sec. 5.2.3. (2001:500:2f::f, UDP_-_EDNS0_4096_D_KN)
  • ./DNSKEY (alg 8, id 20326): The server appears to support DNS cookies but did not return a COOKIE option. See RFC 7873, Sec. 5.2.3. (2001:500:2f::f, UDP_-_EDNS0_4096_D_KN)

DNSKEY legend

Full legend
SEP bit setSEP bit set
Revoke bit setRevoke bit set
Trust anchorTrust anchor
Download: png | svg
Warning JavaScript is required to make the graph below interactive.
DNSSEC authentication graph