View on GitHub

DNSViz: A DNS visualization tool

ns01.incometax.gov.in

DNSSEC options (hide)
  1. |?|
  2. |?|
  3. |?|
  4. |?|
  5. |?|
  6. |?|
  7. |?|
  8. |?|
  9. |?|
  10. |?|
Notices
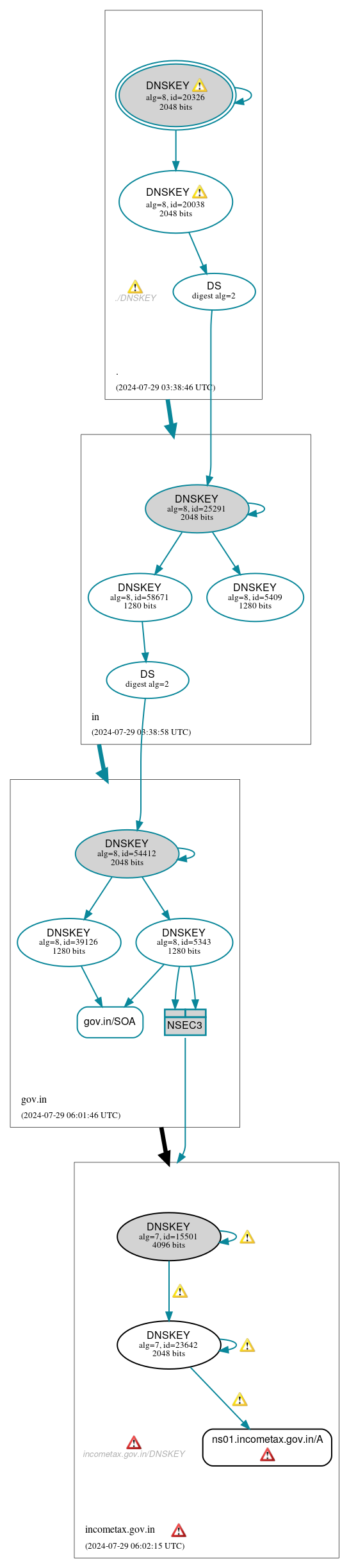
DNSSEC Authentication Chain

RRset statusRRset status

Insecure (1)
  • ns01.incometax.gov.in/A
Secure (1)
  • gov.in/SOA

DNSKEY/DS/NSEC statusDNSKEY/DS/NSEC status

Insecure (2)
  • incometax.gov.in/DNSKEY (alg 7, id 15501)
  • incometax.gov.in/DNSKEY (alg 7, id 23642)
Secure (11)
  • ./DNSKEY (alg 8, id 20038)
  • ./DNSKEY (alg 8, id 20326)
  • NSEC3 proving non-existence of incometax.gov.in/DS
  • gov.in/DNSKEY (alg 8, id 39126)
  • gov.in/DNSKEY (alg 8, id 5343)
  • gov.in/DNSKEY (alg 8, id 54412)
  • gov.in/DS (alg 8, id 54412)
  • in/DNSKEY (alg 8, id 25291)
  • in/DNSKEY (alg 8, id 5409)
  • in/DNSKEY (alg 8, id 58671)
  • in/DS (alg 8, id 25291)

Delegation statusDelegation status

Insecure (1)
  • gov.in to incometax.gov.in
Secure (2)
  • . to in
  • in to gov.in

NoticesNotices

Errors (8)
  • incometax.gov.in zone: The server(s) were not responsive to queries over TCP. See RFC 1035, Sec. 4.2. (59.160.103.171)
  • incometax.gov.in/DNSKEY: No response was received from the server over TCP (tried 12 times). See RFC 1035, Sec. 4.2. (59.160.103.171, TCP_-_EDNS0_4096_D_KN)
  • incometax.gov.in/DNSKEY: No response was received from the server over UDP (tried 4 times). See RFC 1035, Sec. 4.2. (59.160.103.171, UDP_-_EDNS0_512_D_KN)
  • ns01.incometax.gov.in/A: DNSSEC was effectively downgraded because no response was received from the server over UDP (tried 10 times) with the DO bit set. See RFC 4035, Sec. 3.2.1. (59.160.103.171, UDP_-_EDNS0_4096_)
  • ns01.incometax.gov.in/A: No response was received from the server over UDP (tried 10 times) until the DO EDNS flag was cleared (however, this server appeared to respond legitimately to other queries with the DO EDNS flag set). See RFC 6891, Sec. 6.1.4. (59.160.103.171, UDP_-_EDNS0_4096_D_KN)
  • ns01.incometax.gov.in/A: The DNSSEC records necessary to validate the response could not be retrieved from the server. See RFC 4035, Sec. 3.1.1, RFC 4035, Sec. 3.1.3. (59.160.103.171, UDP_-_EDNS0_4096_D_KN)
  • ns01.incometax.gov.in/AAAA has errors; select the "Denial of existence" DNSSEC option to see them.
  • incometax.gov.in/CNAME has errors; select the "Denial of existence" DNSSEC option to see them.
Warnings (10)
  • ./DNSKEY (alg 8, id 20038): The server appears to support DNS cookies but did not return a COOKIE option. See RFC 7873, Sec. 5.2.3. (2001:500:2f::f, UDP_-_EDNS0_4096_D_KN)
  • ./DNSKEY (alg 8, id 20326): The server appears to support DNS cookies but did not return a COOKIE option. See RFC 7873, Sec. 5.2.3. (2001:500:2f::f, UDP_-_EDNS0_4096_D_KN)
  • ./DNSKEY: The server appears to support DNS cookies but did not return a COOKIE option. See RFC 7873, Sec. 5.2.3. (2001:500:2f::f, UDP_-_EDNS0_512_D_KN)
  • RRSIG incometax.gov.in/DNSKEY alg 7, id 15501: DNSSEC implementers are recommended against implementing signing with DNSSEC algorithm 7 (RSASHA1NSEC3SHA1). See RFC 8624, Sec. 3.1.
  • RRSIG incometax.gov.in/DNSKEY alg 7, id 15501: DNSSEC implementers are recommended against implementing signing with DNSSEC algorithm 7 (RSASHA1NSEC3SHA1). See RFC 8624, Sec. 3.1.
  • RRSIG incometax.gov.in/DNSKEY alg 7, id 23642: DNSSEC implementers are recommended against implementing signing with DNSSEC algorithm 7 (RSASHA1NSEC3SHA1). See RFC 8624, Sec. 3.1.
  • RRSIG incometax.gov.in/DNSKEY alg 7, id 23642: DNSSEC implementers are recommended against implementing signing with DNSSEC algorithm 7 (RSASHA1NSEC3SHA1). See RFC 8624, Sec. 3.1.
  • RRSIG ns01.incometax.gov.in/A alg 7, id 23642: DNSSEC implementers are recommended against implementing signing with DNSSEC algorithm 7 (RSASHA1NSEC3SHA1). See RFC 8624, Sec. 3.1.
  • ns01.incometax.gov.in/AAAA has warnings; select the "Denial of existence" DNSSEC option to see them.
  • incometax.gov.in/CNAME has warnings; select the "Denial of existence" DNSSEC option to see them.

DNSKEY legend

Full legend
SEP bit setSEP bit set
Revoke bit setRevoke bit set
Trust anchorTrust anchor
Download: png | svg
Warning JavaScript is required to make the graph below interactive.
DNSSEC authentication graph