View on GitHub

DNSViz: A DNS visualization tool

nro.mil

DNSSEC options (hide)
  1. |?|
  2. |?|
  3. |?|
  4. |?|
  5. |?|
  6. |?|
  7. |?|
  8. |?|
  9. |?|
  10. |?|
Notices
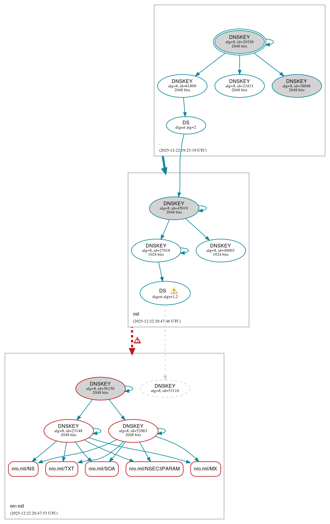
DNSSEC Authentication Chain

RRset statusRRset status

Bogus (5)
  • nro.mil/MX
  • nro.mil/NS
  • nro.mil/NSEC3PARAM
  • nro.mil/SOA
  • nro.mil/TXT

DNSKEY/DS/NSEC statusDNSKEY/DS/NSEC status

Bogus (3)
  • nro.mil/DNSKEY (alg 8, id 23148)
  • nro.mil/DNSKEY (alg 8, id 52063)
  • nro.mil/DNSKEY (alg 8, id 56150)
Secure (9)
  • ./DNSKEY (alg 8, id 20326)
  • ./DNSKEY (alg 8, id 21831)
  • ./DNSKEY (alg 8, id 38696)
  • ./DNSKEY (alg 8, id 61809)
  • mil/DNSKEY (alg 8, id 27018)
  • mil/DNSKEY (alg 8, id 45019)
  • mil/DNSKEY (alg 8, id 48003)
  • mil/DS (alg 8, id 45019)
  • nro.mil/DS (alg 8, id 53110)
Non_existent (1)
  • nro.mil/DNSKEY (alg 8, id 53110)

Delegation statusDelegation status

Bogus (1)
  • mil to nro.mil
Secure (1)
  • . to mil

NoticesNotices

Errors (8)
  • mil to nro.mil: No valid RRSIGs made by a key corresponding to a DS RR were found covering the DNSKEY RRset, resulting in no secure entry point (SEP) into the zone. See RFC 4035, Sec. 2.2, RFC 6840, Sec. 5.11. (209.22.180.119, 209.22.180.120, 214.3.129.39, 214.3.129.40, UDP_-_EDNS0_4096_D_KN)
  • mil to nro.mil: The DS RRset for the zone included algorithm 8 (RSASHA256), but no DS RR matched a DNSKEY with algorithm 8 that signs the zone's DNSKEY RRset. See RFC 4035, Sec. 2.2, RFC 6840, Sec. 5.11. (209.22.180.119, 209.22.180.120, 214.3.129.39, 214.3.129.40, UDP_-_EDNS0_4096_D_KN)
  • nro.mil/AAAA has errors; select the "Denial of existence" DNSSEC option to see them.
  • nro.mil/CDS has errors; select the "Denial of existence" DNSSEC option to see them.
  • nro.mil/CNAME has errors; select the "Denial of existence" DNSSEC option to see them.
  • nro.mil/CDNSKEY has errors; select the "Denial of existence" DNSSEC option to see them.
  • nro.mil/A has errors; select the "Denial of existence" DNSSEC option to see them.
  • 65qyl.r4uep.nro.mil/A has errors; select the "Denial of existence" DNSSEC option to see them.
Warnings (10)
  • nro.mil/DS (alg 8, id 53110): DNSSEC implementers are prohibited from implementing signing with DS algorithm 1 (SHA-1). See RFC 8624, Sec. 3.2.
  • nro.mil/DS (alg 8, id 53110): DNSSEC implementers are prohibited from implementing signing with DS algorithm 1 (SHA-1). See RFC 8624, Sec. 3.2.
  • nro.mil/DS (alg 8, id 53110): DS records with digest type 1 (SHA-1) are ignored when DS records with digest type 2 (SHA-256) exist in the same RRset. See RFC 4509, Sec. 3.
  • nro.mil/DS (alg 8, id 53110): DS records with digest type 1 (SHA-1) are ignored when DS records with digest type 2 (SHA-256) exist in the same RRset. See RFC 4509, Sec. 3.
  • nro.mil/AAAA has warnings; select the "Denial of existence" DNSSEC option to see them.
  • nro.mil/CDS has warnings; select the "Denial of existence" DNSSEC option to see them.
  • nro.mil/CNAME has warnings; select the "Denial of existence" DNSSEC option to see them.
  • nro.mil/CDNSKEY has warnings; select the "Denial of existence" DNSSEC option to see them.
  • nro.mil/A has warnings; select the "Denial of existence" DNSSEC option to see them.
  • 65qyl.r4uep.nro.mil/A has warnings; select the "Denial of existence" DNSSEC option to see them.

DNSKEY legend

Full legend
SEP bit setSEP bit set
Revoke bit setRevoke bit set
Trust anchorTrust anchor
Download: png | svg
Warning JavaScript is required to make the graph below interactive.
DNSSEC authentication graph