View on GitHub

DNSViz: A DNS visualization tool

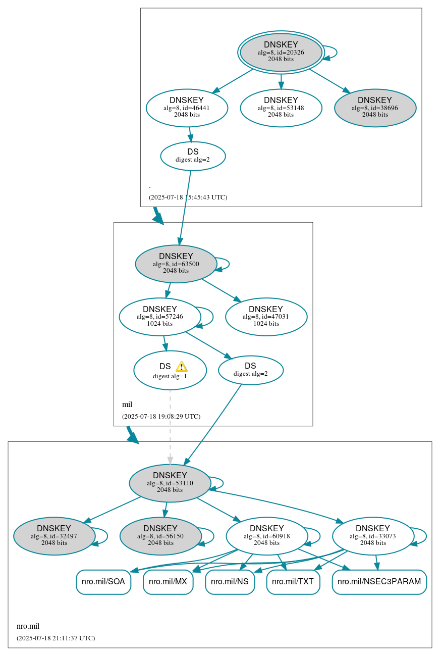
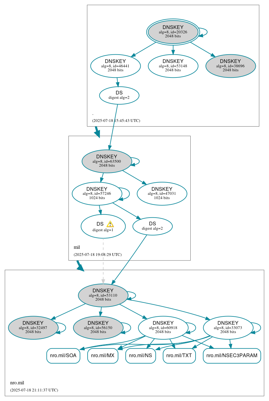
nro.mil

DNSSEC options (hide)
  1. |?|
  2. |?|
  3. |?|
  4. |?|
  5. |?|
  6. |?|
  7. |?|
  8. |?|
  9. |?|
  10. |?|
Notices
DNSSEC Authentication Chain

RRset statusRRset status

Secure (5)
  • nro.mil/MX
  • nro.mil/NS
  • nro.mil/NSEC3PARAM
  • nro.mil/SOA
  • nro.mil/TXT

DNSKEY/DS/NSEC statusDNSKEY/DS/NSEC status

Secure (15)
  • ./DNSKEY (alg 8, id 20326)
  • ./DNSKEY (alg 8, id 38696)
  • ./DNSKEY (alg 8, id 46441)
  • ./DNSKEY (alg 8, id 53148)
  • mil/DNSKEY (alg 8, id 47031)
  • mil/DNSKEY (alg 8, id 57246)
  • mil/DNSKEY (alg 8, id 63500)
  • mil/DS (alg 8, id 63500)
  • nro.mil/DNSKEY (alg 8, id 32497)
  • nro.mil/DNSKEY (alg 8, id 33073)
  • nro.mil/DNSKEY (alg 8, id 53110)
  • nro.mil/DNSKEY (alg 8, id 56150)
  • nro.mil/DNSKEY (alg 8, id 60918)
  • nro.mil/DS (alg 8, id 53110)
  • nro.mil/DS (alg 8, id 53110)

Delegation statusDelegation status

Secure (2)
  • . to mil
  • mil to nro.mil

NoticesNotices

Errors (6)
  • wq641.sdg2e.nro.mil/A has errors; select the "Denial of existence" DNSSEC option to see them.
  • nro.mil/CDS has errors; select the "Denial of existence" DNSSEC option to see them.
  • nro.mil/CNAME has errors; select the "Denial of existence" DNSSEC option to see them.
  • nro.mil/AAAA has errors; select the "Denial of existence" DNSSEC option to see them.
  • nro.mil/CDNSKEY has errors; select the "Denial of existence" DNSSEC option to see them.
  • nro.mil/A has errors; select the "Denial of existence" DNSSEC option to see them.
Warnings (10)
  • nro.mil/DS (alg 8, id 53110): DNSSEC implementers are prohibited from implementing signing with DS algorithm 1 (SHA-1). See RFC 8624, Sec. 3.2.
  • nro.mil/DS (alg 8, id 53110): DNSSEC implementers are prohibited from implementing signing with DS algorithm 1 (SHA-1). See RFC 8624, Sec. 3.2.
  • nro.mil/DS (alg 8, id 53110): DS records with digest type 1 (SHA-1) are ignored when DS records with digest type 2 (SHA-256) exist in the same RRset. See RFC 4509, Sec. 3.
  • nro.mil/DS (alg 8, id 53110): DS records with digest type 1 (SHA-1) are ignored when DS records with digest type 2 (SHA-256) exist in the same RRset. See RFC 4509, Sec. 3.
  • wq641.sdg2e.nro.mil/A has warnings; select the "Denial of existence" DNSSEC option to see them.
  • nro.mil/CDS has warnings; select the "Denial of existence" DNSSEC option to see them.
  • nro.mil/CNAME has warnings; select the "Denial of existence" DNSSEC option to see them.
  • nro.mil/AAAA has warnings; select the "Denial of existence" DNSSEC option to see them.
  • nro.mil/CDNSKEY has warnings; select the "Denial of existence" DNSSEC option to see them.
  • nro.mil/A has warnings; select the "Denial of existence" DNSSEC option to see them.

DNSKEY legend

Full legend
SEP bit setSEP bit set
Revoke bit setRevoke bit set
Trust anchorTrust anchor
Download: png | svg
Warning JavaScript is required to make the graph below interactive.
DNSSEC authentication graph