View on GitHub

DNSViz: A DNS visualization tool

nrc-gateway.gov

DNSSEC options (hide)
  1. |?|
  2. |?|
  3. |?|
  4. |?|
  5. |?|
  6. |?|
  7. |?|
  8. |?|
  9. |?|
  10. |?|
Notices
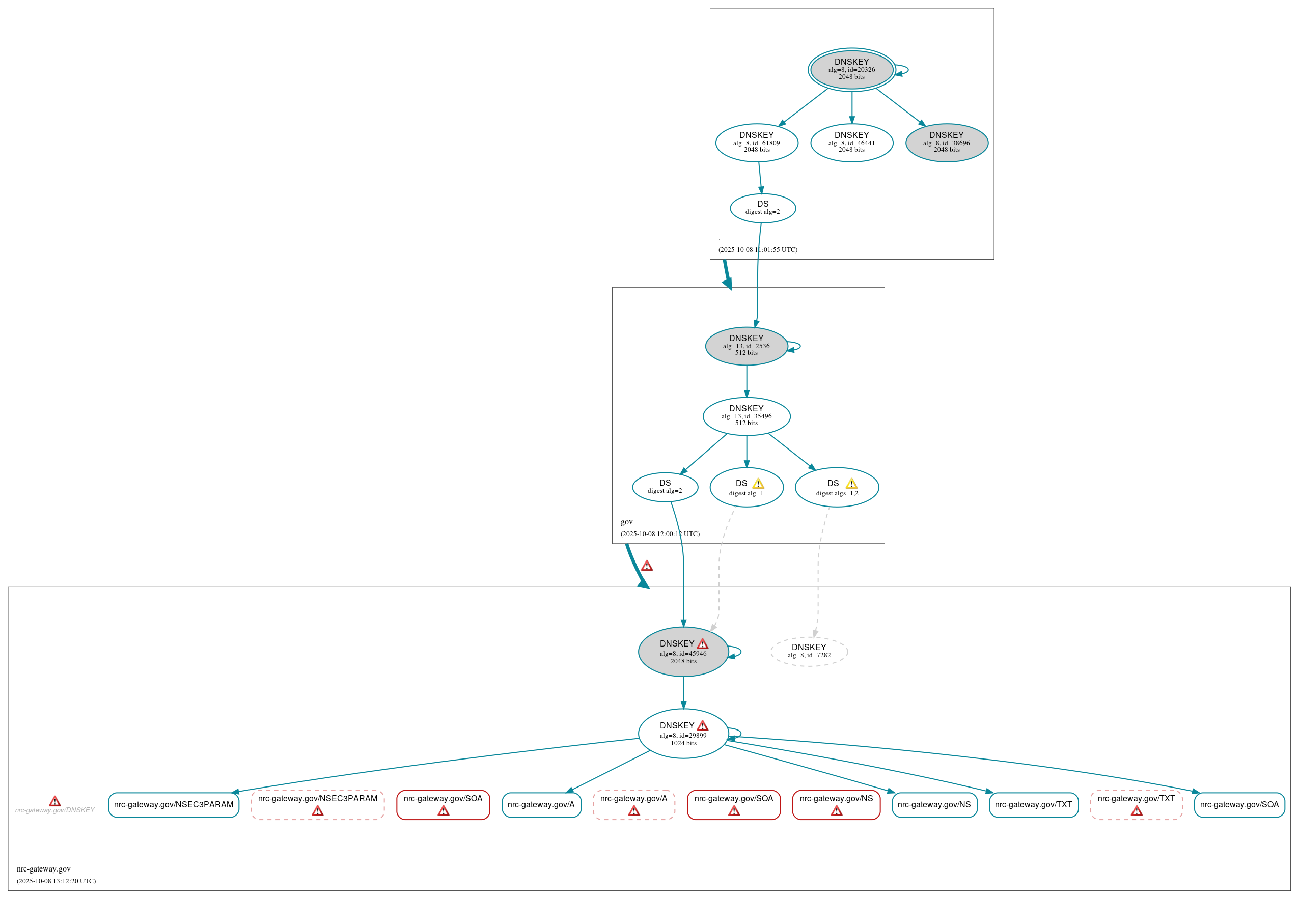
DNSSEC Authentication Chain

RRset statusRRset status

Bogus (6)
  • nrc-gateway.gov/A (NODATA)
  • nrc-gateway.gov/NS
  • nrc-gateway.gov/NSEC3PARAM (NODATA)
  • nrc-gateway.gov/SOA
  • nrc-gateway.gov/SOA
  • nrc-gateway.gov/TXT (NODATA)
Secure (5)
  • nrc-gateway.gov/A
  • nrc-gateway.gov/NS
  • nrc-gateway.gov/NSEC3PARAM
  • nrc-gateway.gov/SOA
  • nrc-gateway.gov/TXT

DNSKEY/DS/NSEC statusDNSKEY/DS/NSEC status

Secure (12)
  • ./DNSKEY (alg 8, id 20326)
  • ./DNSKEY (alg 8, id 38696)
  • ./DNSKEY (alg 8, id 46441)
  • ./DNSKEY (alg 8, id 61809)
  • gov/DNSKEY (alg 13, id 2536)
  • gov/DNSKEY (alg 13, id 35496)
  • gov/DS (alg 13, id 2536)
  • nrc-gateway.gov/DNSKEY (alg 8, id 29899)
  • nrc-gateway.gov/DNSKEY (alg 8, id 45946)
  • nrc-gateway.gov/DS (alg 8, id 45946)
  • nrc-gateway.gov/DS (alg 8, id 45946)
  • nrc-gateway.gov/DS (alg 8, id 7282)
Non_existent (1)
  • nrc-gateway.gov/DNSKEY (alg 8, id 7282)

Delegation statusDelegation status

Secure (2)
  • . to gov
  • gov to nrc-gateway.gov

NoticesNotices

Errors (24)
  • gov to nrc-gateway.gov: No valid RRSIGs made by a key corresponding to a DS RR were found covering the DNSKEY RRset, resulting in no secure entry point (SEP) into the zone. See RFC 4035, Sec. 2.2, RFC 6840, Sec. 5.11. (162.159.32.37, 162.159.33.7, 2606:4700:51::a29f:2025, 2606:4700:59::a29f:2107, UDP_-_NOEDNS_)
  • gov to nrc-gateway.gov: The DS RRset for the zone included algorithm 8 (RSASHA256), but no DS RR matched a DNSKEY with algorithm 8 that signs the zone's DNSKEY RRset. See RFC 4035, Sec. 2.2, RFC 6840, Sec. 5.11. (162.159.32.37, 162.159.33.7, 2606:4700:51::a29f:2025, 2606:4700:59::a29f:2107, UDP_-_NOEDNS_)
  • nrc-gateway.gov/A (NODATA): DNSSEC was effectively downgraded because the response had an invalid RCODE (SERVFAIL) with EDNS enabled. See RFC 6891, Sec. 7, RFC 2671, Sec. 5.3. (162.159.32.37, 162.159.33.7, 2606:4700:51::a29f:2025, 2606:4700:59::a29f:2107, UDP_-_NOEDNS_)
  • nrc-gateway.gov/A (NODATA): The DNSSEC records necessary to validate the response could not be retrieved from the server. See RFC 4035, Sec. 3.1.1, RFC 4035, Sec. 3.1.3. (162.159.32.37, 162.159.33.7, 2606:4700:51::a29f:2025, 2606:4700:59::a29f:2107, UDP_-_EDNS0_4096_D_KN)
  • nrc-gateway.gov/A (NODATA): The response had an invalid RCODE (SERVFAIL) until EDNS was disabled (however, this server appeared to respond legitimately to other queries with EDNS enabled). See RFC 6891, Sec. 6.2.6. (162.159.32.37, 162.159.33.7, 2606:4700:51::a29f:2025, 2606:4700:59::a29f:2107, UDP_-_EDNS0_4096_D_KN)
  • nrc-gateway.gov/DNSKEY (alg 8, id 29899): The DNSKEY RR was not found in the DNSKEY RRset returned by one or more servers. (162.159.32.37, 162.159.33.7, 2606:4700:51::a29f:2025, 2606:4700:59::a29f:2107, UDP_-_NOEDNS_)
  • nrc-gateway.gov/DNSKEY (alg 8, id 45946): The DNSKEY RR was not found in the DNSKEY RRset returned by one or more servers. (162.159.32.37, 162.159.33.7, 2606:4700:51::a29f:2025, 2606:4700:59::a29f:2107, UDP_-_NOEDNS_)
  • nrc-gateway.gov/DNSKEY: The response had an invalid RCODE (SERVFAIL). See RFC 1035, Sec. 4.1.1. (162.159.32.37, 162.159.33.7, 2606:4700:51::a29f:2025, 2606:4700:59::a29f:2107, UDP_-_EDNS0_512_D_KN)
  • nrc-gateway.gov/NS: No RRSIG covering the RRset was returned in the response. See RFC 4035, Sec. 3.1.1. (162.159.32.37, 162.159.33.7, 2606:4700:51::a29f:2025, 2606:4700:59::a29f:2107, UDP_-_EDNS0_4096_D_KN)
  • nrc-gateway.gov/NSEC3PARAM (NODATA): DNSSEC was effectively downgraded because the response had an invalid RCODE (SERVFAIL) with EDNS enabled. See RFC 6891, Sec. 7, RFC 2671, Sec. 5.3. (162.159.32.37, 162.159.33.7, 2606:4700:51::a29f:2025, 2606:4700:59::a29f:2107, UDP_-_NOEDNS_)
  • nrc-gateway.gov/NSEC3PARAM (NODATA): The DNSSEC records necessary to validate the response could not be retrieved from the server. See RFC 4035, Sec. 3.1.1, RFC 4035, Sec. 3.1.3. (162.159.32.37, 162.159.33.7, 2606:4700:51::a29f:2025, 2606:4700:59::a29f:2107, UDP_-_EDNS0_4096_D_KN)
  • nrc-gateway.gov/NSEC3PARAM (NODATA): The response had an invalid RCODE (SERVFAIL) until EDNS was disabled (however, this server appeared to respond legitimately to other queries with EDNS enabled). See RFC 6891, Sec. 6.2.6. (162.159.32.37, 162.159.33.7, 2606:4700:51::a29f:2025, 2606:4700:59::a29f:2107, UDP_-_EDNS0_4096_D_KN)
  • nrc-gateway.gov/SOA: The DNSSEC records necessary to validate the response could not be retrieved from the server. See RFC 4035, Sec. 3.1.1, RFC 4035, Sec. 3.1.3. (162.159.32.37, 162.159.33.7, 2606:4700:51::a29f:2025, 2606:4700:59::a29f:2107, UDP_-_EDNS0_4096_D_KN)
  • nrc-gateway.gov/SOA: The DNSSEC records necessary to validate the response could not be retrieved from the server. See RFC 4035, Sec. 3.1.1, RFC 4035, Sec. 3.1.3. (162.159.32.37, 162.159.33.7, 2606:4700:51::a29f:2025, 2606:4700:59::a29f:2107, UDP_-_EDNS0_4096_D_KN)
  • nrc-gateway.gov/TXT (NODATA): DNSSEC was effectively downgraded because the response had an invalid RCODE (SERVFAIL) with EDNS enabled. See RFC 6891, Sec. 7, RFC 2671, Sec. 5.3. (162.159.32.37, 162.159.33.7, 2606:4700:51::a29f:2025, 2606:4700:59::a29f:2107, UDP_-_NOEDNS_)
  • nrc-gateway.gov/TXT (NODATA): The DNSSEC records necessary to validate the response could not be retrieved from the server. See RFC 4035, Sec. 3.1.1, RFC 4035, Sec. 3.1.3. (162.159.32.37, 162.159.33.7, 2606:4700:51::a29f:2025, 2606:4700:59::a29f:2107, UDP_-_EDNS0_4096_D_KN)
  • nrc-gateway.gov/TXT (NODATA): The response had an invalid RCODE (SERVFAIL) until EDNS was disabled (however, this server appeared to respond legitimately to other queries with EDNS enabled). See RFC 6891, Sec. 6.2.6. (162.159.32.37, 162.159.33.7, 2606:4700:51::a29f:2025, 2606:4700:59::a29f:2107, UDP_-_EDNS0_4096_D_KN)
  • nrc-gateway.gov/CDS has errors; select the "Denial of existence" DNSSEC option to see them.
  • nrc-gateway.gov/MX has errors; select the "Denial of existence" DNSSEC option to see them.
  • nrc-gateway.gov/DNSKEY has errors; select the "Denial of existence" DNSSEC option to see them.
  • nrc-gateway.gov/CNAME has errors; select the "Denial of existence" DNSSEC option to see them.
  • j9hwq.anmsg.nrc-gateway.gov/A has errors; select the "Denial of existence" DNSSEC option to see them.
  • nrc-gateway.gov/AAAA has errors; select the "Denial of existence" DNSSEC option to see them.
  • nrc-gateway.gov/CDNSKEY has errors; select the "Denial of existence" DNSSEC option to see them.
Warnings (15)
  • gov to nrc-gateway.gov: The following NS name(s) were found in the authoritative NS RRset, but not in the delegation NS RRset (i.e., in the gov zone): ns0132.secondary.cloudflare.com, ns0036.secondary.cloudflare.com See RFC 1034, Sec. 4.2.2.
  • nrc-gateway.gov/DS (alg 8, id 45946): DNSSEC implementers are prohibited from implementing signing with DS algorithm 1 (SHA-1). See RFC 8624, Sec. 3.2.
  • nrc-gateway.gov/DS (alg 8, id 45946): DNSSEC implementers are prohibited from implementing signing with DS algorithm 1 (SHA-1). See RFC 8624, Sec. 3.2.
  • nrc-gateway.gov/DS (alg 8, id 45946): DS records with digest type 1 (SHA-1) are ignored when DS records with digest type 2 (SHA-256) exist in the same RRset. See RFC 4509, Sec. 3.
  • nrc-gateway.gov/DS (alg 8, id 45946): DS records with digest type 1 (SHA-1) are ignored when DS records with digest type 2 (SHA-256) exist in the same RRset. See RFC 4509, Sec. 3.
  • nrc-gateway.gov/DS (alg 8, id 7282): DNSSEC implementers are prohibited from implementing signing with DS algorithm 1 (SHA-1). See RFC 8624, Sec. 3.2.
  • nrc-gateway.gov/DS (alg 8, id 7282): DNSSEC implementers are prohibited from implementing signing with DS algorithm 1 (SHA-1). See RFC 8624, Sec. 3.2.
  • nrc-gateway.gov/DS (alg 8, id 7282): DS records with digest type 1 (SHA-1) are ignored when DS records with digest type 2 (SHA-256) exist in the same RRset. See RFC 4509, Sec. 3.
  • nrc-gateway.gov/DS (alg 8, id 7282): DS records with digest type 1 (SHA-1) are ignored when DS records with digest type 2 (SHA-256) exist in the same RRset. See RFC 4509, Sec. 3.
  • nrc-gateway.gov/CDS has warnings; select the "Denial of existence" DNSSEC option to see them.
  • j9hwq.anmsg.nrc-gateway.gov/A has warnings; select the "Denial of existence" DNSSEC option to see them.
  • nrc-gateway.gov/MX has warnings; select the "Denial of existence" DNSSEC option to see them.
  • nrc-gateway.gov/CNAME has warnings; select the "Denial of existence" DNSSEC option to see them.
  • nrc-gateway.gov/CDNSKEY has warnings; select the "Denial of existence" DNSSEC option to see them.
  • nrc-gateway.gov/AAAA has warnings; select the "Denial of existence" DNSSEC option to see them.

DNSKEY legend

Full legend
SEP bit setSEP bit set
Revoke bit setRevoke bit set
Trust anchorTrust anchor
Download: png | svg
Warning JavaScript is required to make the graph below interactive.
DNSSEC authentication graph