View on GitHub

DNSViz: A DNS visualization tool

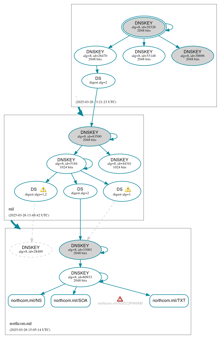
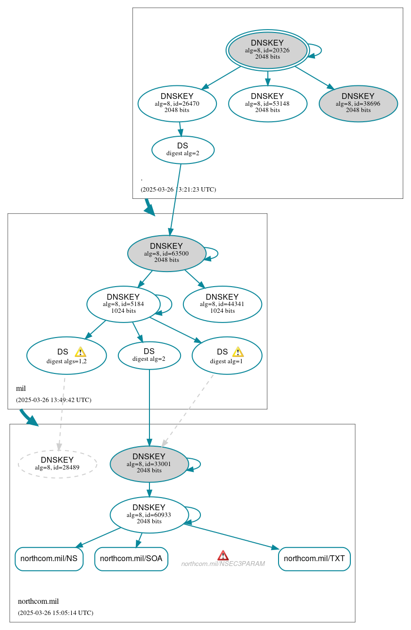
northcom.mil

DNSSEC options (hide)
  1. |?|
  2. |?|
  3. |?|
  4. |?|
  5. |?|
  6. |?|
  7. |?|
  8. |?|
  9. |?|
  10. |?|
Notices
DNSSEC Authentication Chain

RRset statusRRset status

Secure (3)
  • northcom.mil/NS
  • northcom.mil/SOA
  • northcom.mil/TXT

DNSKEY/DS/NSEC statusDNSKEY/DS/NSEC status

Secure (13)
  • ./DNSKEY (alg 8, id 20326)
  • ./DNSKEY (alg 8, id 26470)
  • ./DNSKEY (alg 8, id 38696)
  • ./DNSKEY (alg 8, id 53148)
  • mil/DNSKEY (alg 8, id 44341)
  • mil/DNSKEY (alg 8, id 5184)
  • mil/DNSKEY (alg 8, id 63500)
  • mil/DS (alg 8, id 63500)
  • northcom.mil/DNSKEY (alg 8, id 33001)
  • northcom.mil/DNSKEY (alg 8, id 60933)
  • northcom.mil/DS (alg 8, id 28489)
  • northcom.mil/DS (alg 8, id 33001)
  • northcom.mil/DS (alg 8, id 33001)
Non_existent (1)
  • northcom.mil/DNSKEY (alg 8, id 28489)

Delegation statusDelegation status

Secure (2)
  • . to mil
  • mil to northcom.mil

NoticesNotices

Errors (9)
  • northcom.mil/NSEC3PARAM: No response was received from the server over UDP (tried 13 times). See RFC 1035, Sec. 4.2. (164.236.0.19, UDP_-_NOEDNS_)
  • northcom.mil/NSEC3PARAM: The response had an invalid RCODE (SERVFAIL). See RFC 1035, Sec. 4.1.1. (164.236.0.20, 164.236.160.19, 164.236.160.20, UDP_-_NOEDNS_)
  • northcom.mil/MX has errors; select the "Denial of existence" DNSSEC option to see them.
  • northcom.mil/CDNSKEY has errors; select the "Denial of existence" DNSSEC option to see them.
  • northcom.mil/A has errors; select the "Denial of existence" DNSSEC option to see them.
  • northcom.mil/CDS has errors; select the "Denial of existence" DNSSEC option to see them.
  • northcom.mil/CNAME has errors; select the "Denial of existence" DNSSEC option to see them.
  • p5g9m.swof0.northcom.mil/A has errors; select the "Denial of existence" DNSSEC option to see them.
  • northcom.mil/AAAA has errors; select the "Denial of existence" DNSSEC option to see them.
Warnings (11)
  • northcom.mil/DS (alg 8, id 33001): DNSSEC implementers are prohibited from implementing signing with DS algorithm 1 (SHA-1). See RFC 8624, Sec. 3.2.
  • northcom.mil/DS (alg 8, id 33001): DNSSEC implementers are prohibited from implementing signing with DS algorithm 1 (SHA-1). See RFC 8624, Sec. 3.2.
  • northcom.mil/DS (alg 8, id 33001): DS records with digest type 1 (SHA-1) are ignored when DS records with digest type 2 (SHA-256) exist in the same RRset. See RFC 4509, Sec. 3.
  • northcom.mil/DS (alg 8, id 33001): DS records with digest type 1 (SHA-1) are ignored when DS records with digest type 2 (SHA-256) exist in the same RRset. See RFC 4509, Sec. 3.
  • northcom.mil/MX has warnings; select the "Denial of existence" DNSSEC option to see them.
  • northcom.mil/CDNSKEY has warnings; select the "Denial of existence" DNSSEC option to see them.
  • northcom.mil/A has warnings; select the "Denial of existence" DNSSEC option to see them.
  • northcom.mil/CDS has warnings; select the "Denial of existence" DNSSEC option to see them.
  • northcom.mil/CNAME has warnings; select the "Denial of existence" DNSSEC option to see them.
  • p5g9m.swof0.northcom.mil/A has warnings; select the "Denial of existence" DNSSEC option to see them.
  • northcom.mil/AAAA has warnings; select the "Denial of existence" DNSSEC option to see them.

DNSKEY legend

Full legend
SEP bit setSEP bit set
Revoke bit setRevoke bit set
Trust anchorTrust anchor
Download: png | svg
Warning JavaScript is required to make the graph below interactive.
DNSSEC authentication graph