View on GitHub

DNSViz: A DNS visualization tool

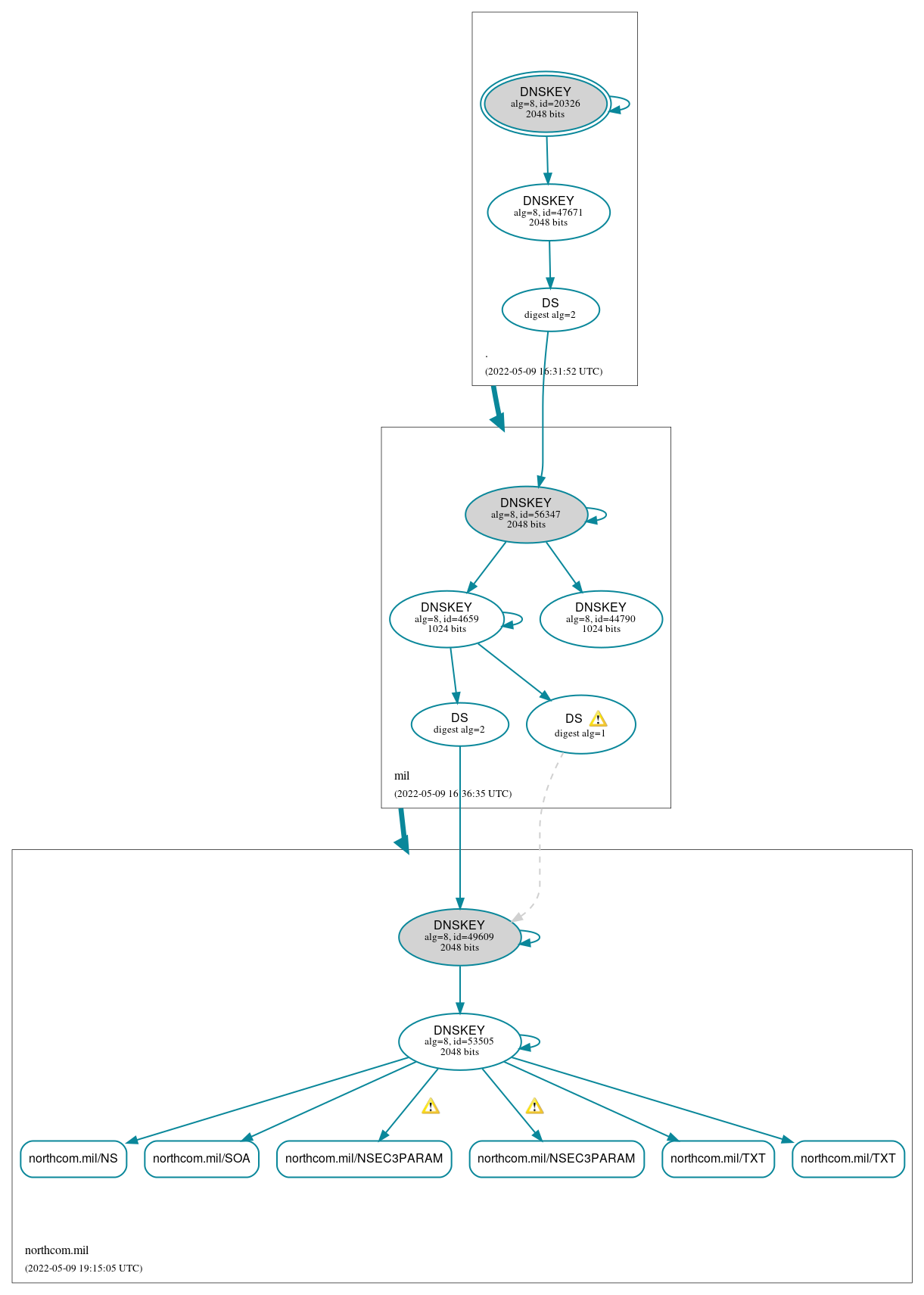
northcom.mil

DNSSEC options (hide)
  1. |?|
  2. |?|
  3. |?|
  4. |?|
  5. |?|
  6. |?|
  7. |?|
  8. |?|
  9. |?|
  10. |?|
Notices
DNSSEC Authentication Chain

RRset statusRRset status

Secure (6)
  • northcom.mil/NS
  • northcom.mil/NSEC3PARAM
  • northcom.mil/NSEC3PARAM
  • northcom.mil/SOA
  • northcom.mil/TXT
  • northcom.mil/TXT

DNSKEY/DS/NSEC statusDNSKEY/DS/NSEC status

Secure (10)
  • ./DNSKEY (alg 8, id 20326)
  • ./DNSKEY (alg 8, id 47671)
  • mil/DNSKEY (alg 8, id 44790)
  • mil/DNSKEY (alg 8, id 4659)
  • mil/DNSKEY (alg 8, id 56347)
  • mil/DS (alg 8, id 56347)
  • northcom.mil/DNSKEY (alg 8, id 49609)
  • northcom.mil/DNSKEY (alg 8, id 53505)
  • northcom.mil/DS (alg 8, id 49609)
  • northcom.mil/DS (alg 8, id 49609)

Delegation statusDelegation status

Secure (2)
  • . to mil
  • mil to northcom.mil

NoticesNotices

Errors (5)
  • northcom.mil/CNAME has errors; select the "Denial of existence" DNSSEC option to see them.
  • northcom.mil/MX has errors; select the "Denial of existence" DNSSEC option to see them.
  • wq9ygec2fx.northcom.mil/A has errors; select the "Denial of existence" DNSSEC option to see them.
  • northcom.mil/A has errors; select the "Denial of existence" DNSSEC option to see them.
  • northcom.mil/AAAA has errors; select the "Denial of existence" DNSSEC option to see them.
Warnings (11)
  • RRSIG northcom.mil/NSEC3PARAM alg 8, id 53505: The value of the Signature Inception field of the RRSIG RR (2022-05-09 19:14:57+00:00) is within possible clock skew range (8 seconds) of the current time (2022-05-09 19:15:05+00:00). See RFC 4035, Sec. 5.3.1.
  • RRSIG northcom.mil/NSEC3PARAM alg 8, id 53505: The value of the Signature Inception field of the RRSIG RR (2022-05-09 19:14:57+00:00) is within possible clock skew range (8 seconds) of the current time (2022-05-09 19:15:05+00:00). See RFC 4035, Sec. 5.3.1.
  • northcom.mil/DS (alg 8, id 49609): DNSSEC implementers are prohibited from implementing signing with DS algorithm 1 (SHA-1). See RFC 8624, Sec. 3.2.
  • northcom.mil/DS (alg 8, id 49609): DNSSEC implementers are prohibited from implementing signing with DS algorithm 1 (SHA-1). See RFC 8624, Sec. 3.2.
  • northcom.mil/DS (alg 8, id 49609): DS records with digest type 1 (SHA-1) are ignored when DS records with digest type 2 (SHA-256) exist in the same RRset. See RFC 4509, Sec. 3.
  • northcom.mil/DS (alg 8, id 49609): DS records with digest type 1 (SHA-1) are ignored when DS records with digest type 2 (SHA-256) exist in the same RRset. See RFC 4509, Sec. 3.
  • northcom.mil/CNAME has warnings; select the "Denial of existence" DNSSEC option to see them.
  • northcom.mil/MX has warnings; select the "Denial of existence" DNSSEC option to see them.
  • wq9ygec2fx.northcom.mil/A has warnings; select the "Denial of existence" DNSSEC option to see them.
  • northcom.mil/A has warnings; select the "Denial of existence" DNSSEC option to see them.
  • northcom.mil/AAAA has warnings; select the "Denial of existence" DNSSEC option to see them.

DNSKEY legend

Full legend
SEP bit setSEP bit set
Revoke bit setRevoke bit set
Trust anchorTrust anchor
Download: png | svg
Warning JavaScript is required to make the graph below interactive.
DNSSEC authentication graph