View on GitHub

DNSViz: A DNS visualization tool

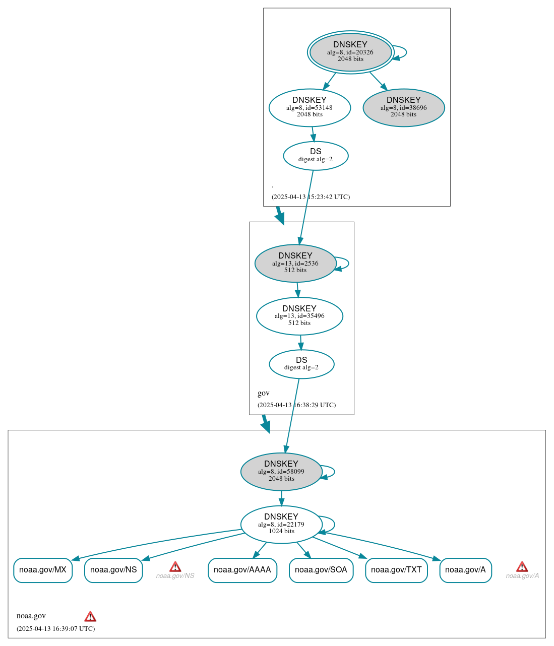
noaa.gov

DNSSEC options (hide)
  1. |?|
  2. |?|
  3. |?|
  4. |?|
  5. |?|
  6. |?|
  7. |?|
  8. |?|
  9. |?|
  10. |?|
Notices
DNSSEC Authentication Chain

RRset statusRRset status

Secure (6)
  • noaa.gov/A
  • noaa.gov/AAAA
  • noaa.gov/MX
  • noaa.gov/NS
  • noaa.gov/SOA
  • noaa.gov/TXT

DNSKEY/DS/NSEC statusDNSKEY/DS/NSEC status

Secure (9)
  • ./DNSKEY (alg 8, id 20326)
  • ./DNSKEY (alg 8, id 38696)
  • ./DNSKEY (alg 8, id 53148)
  • gov/DNSKEY (alg 13, id 2536)
  • gov/DNSKEY (alg 13, id 35496)
  • gov/DS (alg 13, id 2536)
  • noaa.gov/DNSKEY (alg 8, id 22179)
  • noaa.gov/DNSKEY (alg 8, id 58099)
  • noaa.gov/DS (alg 8, id 58099)

Delegation statusDelegation status

Secure (2)
  • . to gov
  • gov to noaa.gov

NoticesNotices

Errors (3)
  • noaa.gov zone: The server(s) were not responsive to queries over UDP. See RFC 1035, Sec. 4.2. (137.75.112.58, 2610:20:9300:1:137:75:112:58)
  • noaa.gov/A: No response was received from the server over UDP (tried 12 times). See RFC 1035, Sec. 4.2. (137.75.112.58, 2610:20:9300:1:137:75:112:58, UDP_-_NOEDNS_)
  • noaa.gov/NS: No response was received from the server over UDP (tried 12 times). See RFC 1035, Sec. 4.2. (137.75.112.58, 2610:20:9300:1:137:75:112:58, UDP_-_NOEDNS_)

DNSKEY legend

Full legend
SEP bit setSEP bit set
Revoke bit setRevoke bit set
Trust anchorTrust anchor
Download: png | svg
Warning JavaScript is required to make the graph below interactive.
DNSSEC authentication graph