View on GitHub

DNSViz: A DNS visualization tool

nnlm.gov

Updated: 2025-07-17 13:16:39 UTC (196 days ago) Update now
« Previous analysis | Next analysis »
DNSSEC options (hide)
  1. |?|
  2. |?|
  3. |?|
  4. |?|
  5. |?|
  6. |?|
  7. |?|
  8. |?|
  9. |?|
  10. |?|
Notices
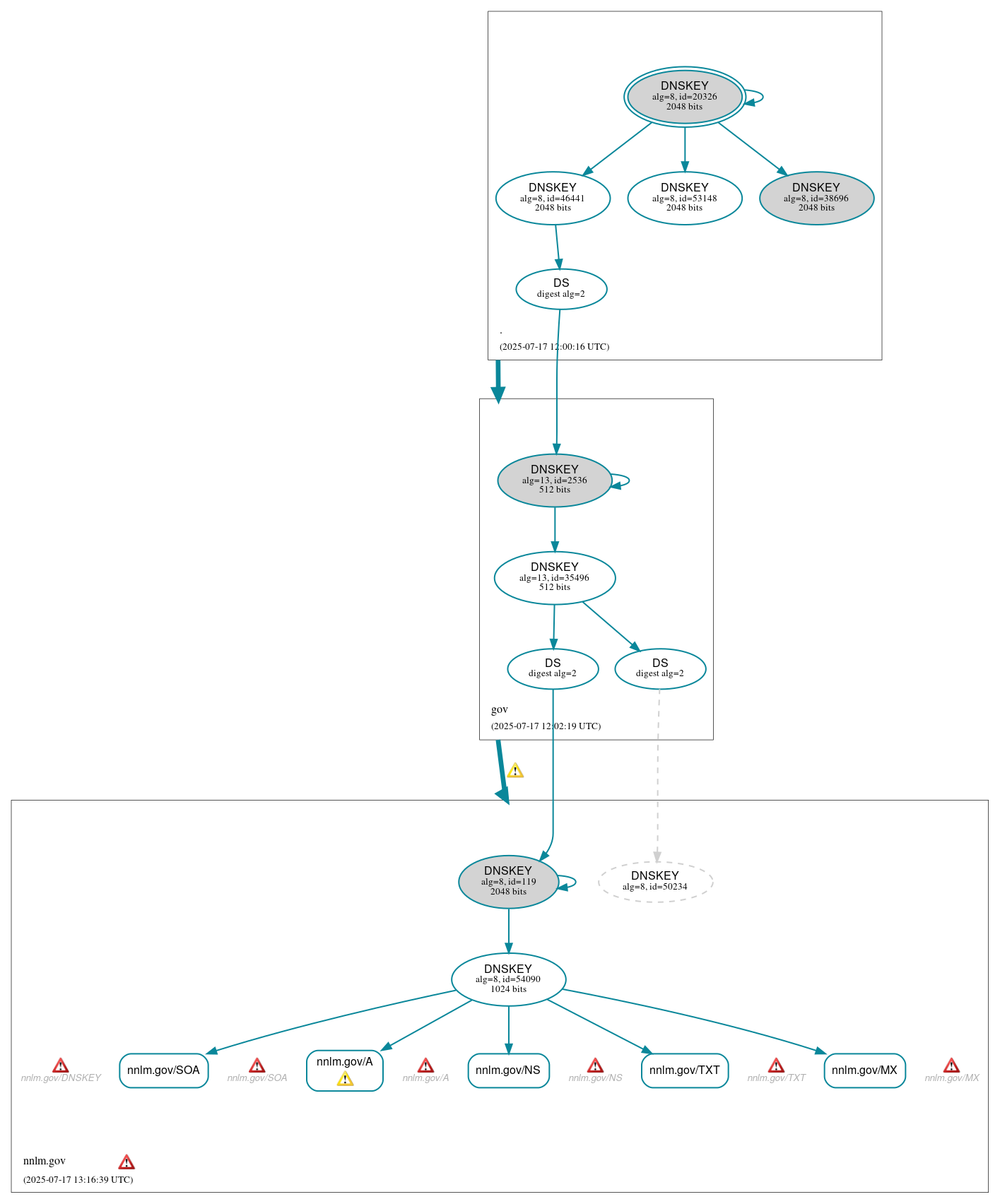
DNSSEC Authentication Chain

RRset statusRRset status

Secure (5)
  • nnlm.gov/A
  • nnlm.gov/MX
  • nnlm.gov/NS
  • nnlm.gov/SOA
  • nnlm.gov/TXT

DNSKEY/DS/NSEC statusDNSKEY/DS/NSEC status

Secure (11)
  • ./DNSKEY (alg 8, id 20326)
  • ./DNSKEY (alg 8, id 38696)
  • ./DNSKEY (alg 8, id 46441)
  • ./DNSKEY (alg 8, id 53148)
  • gov/DNSKEY (alg 13, id 2536)
  • gov/DNSKEY (alg 13, id 35496)
  • gov/DS (alg 13, id 2536)
  • nnlm.gov/DNSKEY (alg 8, id 119)
  • nnlm.gov/DNSKEY (alg 8, id 54090)
  • nnlm.gov/DS (alg 8, id 119)
  • nnlm.gov/DS (alg 8, id 50234)
Non_existent (1)
  • nnlm.gov/DNSKEY (alg 8, id 50234)

Delegation statusDelegation status

Secure (2)
  • . to gov
  • gov to nnlm.gov

NoticesNotices

Errors (16)
  • nnlm.gov zone: The server(s) were not responsive to queries over UDP. See RFC 1035, Sec. 4.2. (2607:f220:41e:7055::72, 2607:f220:41e:7055::128)
  • nnlm.gov/A: No response was received from the server over UDP (tried 12 times). See RFC 1035, Sec. 4.2. (2607:f220:41e:7055::72, 2607:f220:41e:7055::128, UDP_-_NOEDNS_)
  • nnlm.gov/DNSKEY: No response was received from the server over UDP (tried 12 times). See RFC 1035, Sec. 4.2. (165.112.4.230, UDP_-_NOEDNS_)
  • nnlm.gov/DNSKEY: No response was received from the server over UDP (tried 4 times). See RFC 1035, Sec. 4.2. (2607:f220:402:1801::a570:4e6, UDP_-_EDNS0_512_D_KN)
  • nnlm.gov/MX: No response was received from the server over UDP (tried 12 times). See RFC 1035, Sec. 4.2. (128.231.64.1, 128.231.128.251, 165.112.4.230, 2607:f220:402:1801::a570:4e6, 2607:f220:404:101::80e7:80fb, 2607:f220:418:4101::80e7:401, UDP_-_NOEDNS_)
  • nnlm.gov/MX: No response was received from the server over UDP (tried 4 times). See RFC 1035, Sec. 4.2. (128.231.64.1, 128.231.128.251, 2607:f220:402:1801::a570:4e6, 2607:f220:418:4101::80e7:401, UDP_-_EDNS0_512_D_KN)
  • nnlm.gov/NS: No response was received from the server over UDP (tried 12 times). See RFC 1035, Sec. 4.2. (2607:f220:41e:7055::72, 2607:f220:41e:7055::128, UDP_-_NOEDNS_)
  • nnlm.gov/SOA: No response was received from the server over UDP (tried 12 times). See RFC 1035, Sec. 4.2. (2607:f220:402:1801::a570:4e6, UDP_-_NOEDNS_)
  • nnlm.gov/TXT: No response was received from the server over UDP (tried 12 times). See RFC 1035, Sec. 4.2. (128.231.64.1, 128.231.128.251, 165.112.4.230, 2607:f220:402:1801::a570:4e6, UDP_-_NOEDNS_)
  • nnlm.gov/CNAME has errors; select the "Denial of existence" DNSSEC option to see them.
  • nnlm.gov/NSEC3PARAM has errors; select the "Denial of existence" DNSSEC option to see them.
  • nnlm.gov/CDNSKEY has errors; select the "Denial of existence" DNSSEC option to see them.
  • nnlm.gov/AAAA has errors; select the "Denial of existence" DNSSEC option to see them.
  • 3nfdo.dzfiu.nnlm.gov/A has errors; select the "Denial of existence" DNSSEC option to see them.
  • nnlm.gov/DNSKEY has errors; select the "Denial of existence" DNSSEC option to see them.
  • nnlm.gov/CDS has errors; select the "Denial of existence" DNSSEC option to see them.
Warnings (6)
  • gov to nnlm.gov: Authoritative AAAA records exist for ns.nih.gov, but there are no corresponding AAAA glue records. See RFC 1034, Sec. 4.2.2.
  • gov to nnlm.gov: Authoritative AAAA records exist for ns2.nih.gov, but there are no corresponding AAAA glue records. See RFC 1034, Sec. 4.2.2.
  • gov to nnlm.gov: Authoritative AAAA records exist for ns3.nih.gov, but there are no corresponding AAAA glue records. See RFC 1034, Sec. 4.2.2.
  • nnlm.gov/A: No response was received from the server over UDP (tried 6 times) until the COOKIE EDNS option was removed (however, this server appeared to respond legitimately to other queries with the COOKIE EDNS option present). See RFC 6891, Sec. 6.1.2. (165.112.4.230, UDP_-_EDNS0_4096_D_KN)
  • nnlm.gov/A: No response was received until the UDP payload size was decreased, indicating that the server might be attempting to send a payload that exceeds the path maximum transmission unit (PMTU) size. See RFC 6891, Sec. 6.2.6. (128.231.128.251, UDP_-_EDNS0_4096_D_KN)
  • nnlm.gov/NSEC3PARAM has warnings; select the "Denial of existence" DNSSEC option to see them.

DNSKEY legend

Full legend
SEP bit setSEP bit set
Revoke bit setRevoke bit set
Trust anchorTrust anchor
Download: png | svg
Warning JavaScript is required to make the graph below interactive.
DNSSEC authentication graph