View on GitHub

DNSViz: A DNS visualization tool

nnlm.gov

DNSSEC options (hide)
  1. |?|
  2. |?|
  3. |?|
  4. |?|
  5. |?|
  6. |?|
  7. |?|
  8. |?|
  9. |?|
  10. |?|
Notices
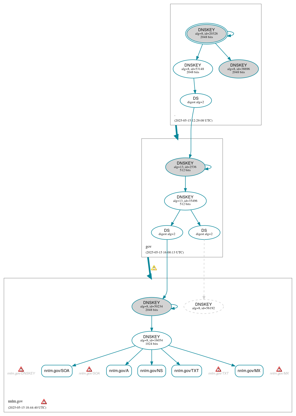
DNSSEC Authentication Chain

RRset statusRRset status

Secure (5)
  • nnlm.gov/A
  • nnlm.gov/MX
  • nnlm.gov/NS
  • nnlm.gov/SOA
  • nnlm.gov/TXT

DNSKEY/DS/NSEC statusDNSKEY/DS/NSEC status

Secure (10)
  • ./DNSKEY (alg 8, id 20326)
  • ./DNSKEY (alg 8, id 38696)
  • ./DNSKEY (alg 8, id 53148)
  • gov/DNSKEY (alg 13, id 2536)
  • gov/DNSKEY (alg 13, id 35496)
  • gov/DS (alg 13, id 2536)
  • nnlm.gov/DNSKEY (alg 8, id 16054)
  • nnlm.gov/DNSKEY (alg 8, id 50234)
  • nnlm.gov/DS (alg 8, id 50234)
  • nnlm.gov/DS (alg 8, id 56192)
Non_existent (1)
  • nnlm.gov/DNSKEY (alg 8, id 56192)

Delegation statusDelegation status

Secure (2)
  • . to gov
  • gov to nnlm.gov

NoticesNotices

Errors (14)
  • nnlm.gov zone: The server(s) were not responsive to queries over TCP. See RFC 1035, Sec. 4.2. (2607:f220:41e:7055::72)
  • nnlm.gov/DNSKEY: No response was received from the server over UDP (tried 12 times). See RFC 1035, Sec. 4.2. (128.231.64.1, 128.231.128.251, 165.112.4.230, 2607:f220:402:1801::a570:4e6, 2607:f220:404:101::80e7:80fb, UDP_-_NOEDNS_)
  • nnlm.gov/DNSKEY: No response was received from the server over UDP (tried 4 times). See RFC 1035, Sec. 4.2. (128.231.128.251, 165.112.4.230, 2607:f220:418:4101::80e7:401, UDP_-_EDNS0_512_D_KN)
  • nnlm.gov/MX: No response was received from the server over UDP (tried 12 times). See RFC 1035, Sec. 4.2. (128.231.64.1, 128.231.128.251, 165.112.4.230, 2607:f220:402:1801::a570:4e6, 2607:f220:404:101::80e7:80fb, 2607:f220:418:4101::80e7:401, UDP_-_NOEDNS_)
  • nnlm.gov/MX: No response was received from the server over UDP (tried 4 times). See RFC 1035, Sec. 4.2. (128.231.64.1, 128.231.128.251, 165.112.4.230, 2607:f220:418:4101::80e7:401, UDP_-_EDNS0_512_D_KN)
  • nnlm.gov/SOA: No response was received from the server over TCP (tried 3 times). See RFC 1035, Sec. 4.2. (2607:f220:41e:7055::72, TCP_-_EDNS0_4096_D_N)
  • nnlm.gov/SOA: No response was received from the server over UDP (tried 12 times). See RFC 1035, Sec. 4.2. (165.112.4.230, 2607:f220:402:1801::a570:4e6, UDP_-_NOEDNS_, UDP_-_NOEDNS__0x20)
  • nnlm.gov/TXT: No response was received from the server over UDP (tried 12 times). See RFC 1035, Sec. 4.2. (128.231.64.1, 165.112.4.230, 2607:f220:402:1801::a570:4e6, 2607:f220:404:101::80e7:80fb, 2607:f220:418:4101::80e7:401, UDP_-_NOEDNS_)
  • nnlm.gov/NSEC3PARAM has errors; select the "Denial of existence" DNSSEC option to see them.
  • nnlm.gov/CDNSKEY has errors; select the "Denial of existence" DNSSEC option to see them.
  • nnlm.gov/AAAA has errors; select the "Denial of existence" DNSSEC option to see them.
  • eoxsl.zeq1r.nnlm.gov/A has errors; select the "Denial of existence" DNSSEC option to see them.
  • nnlm.gov/DNSKEY has errors; select the "Denial of existence" DNSSEC option to see them.
  • nnlm.gov/CDS has errors; select the "Denial of existence" DNSSEC option to see them.
Warnings (3)
  • gov to nnlm.gov: Authoritative AAAA records exist for ns.nih.gov, but there are no corresponding AAAA glue records. See RFC 1034, Sec. 4.2.2.
  • gov to nnlm.gov: Authoritative AAAA records exist for ns2.nih.gov, but there are no corresponding AAAA glue records. See RFC 1034, Sec. 4.2.2.
  • gov to nnlm.gov: Authoritative AAAA records exist for ns3.nih.gov, but there are no corresponding AAAA glue records. See RFC 1034, Sec. 4.2.2.

DNSKEY legend

Full legend
SEP bit setSEP bit set
Revoke bit setRevoke bit set
Trust anchorTrust anchor
Download: png | svg
Warning JavaScript is required to make the graph below interactive.
DNSSEC authentication graph