View on GitHub

DNSViz: A DNS visualization tool

nlnetlabs.nl

DNSSEC options (hide)
  1. |?|
  2. |?|
  3. |?|
  4. |?|
  5. |?|
  6. |?|
  7. |?|
  8. |?|
  9. |?|
  10. |?|
Notices
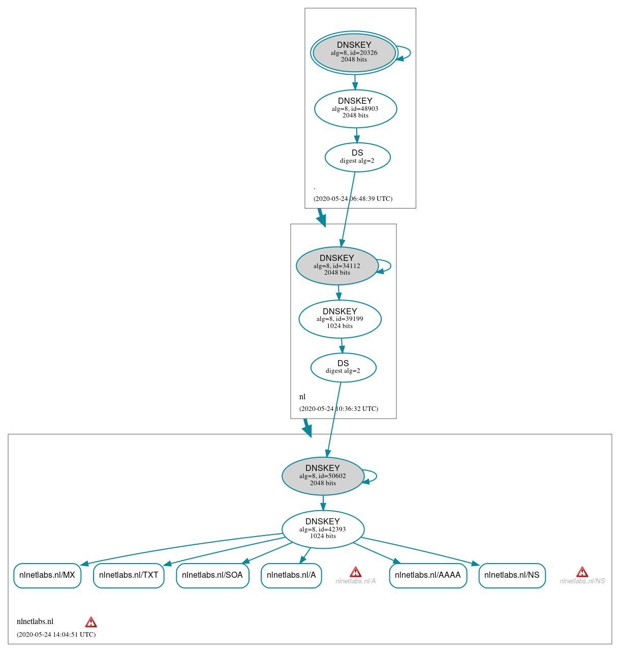
DNSSEC Authentication Chain

RRset statusRRset status

Secure (6)
  • nlnetlabs.nl/A
  • nlnetlabs.nl/AAAA
  • nlnetlabs.nl/MX
  • nlnetlabs.nl/NS
  • nlnetlabs.nl/SOA
  • nlnetlabs.nl/TXT

DNSKEY/DS/NSEC statusDNSKEY/DS/NSEC status

Secure (8)
  • ./DNSKEY (alg 8, id 20326)
  • ./DNSKEY (alg 8, id 48903)
  • nl/DNSKEY (alg 8, id 34112)
  • nl/DNSKEY (alg 8, id 39199)
  • nl/DS (alg 8, id 34112)
  • nlnetlabs.nl/DNSKEY (alg 8, id 42393)
  • nlnetlabs.nl/DNSKEY (alg 8, id 50602)
  • nlnetlabs.nl/DS (alg 8, id 50602)

Delegation statusDelegation status

Secure (2)
  • . to nl
  • nl to nlnetlabs.nl

NoticesNotices

Errors (3)
  • nlnetlabs.nl zone: The server(s) were not responsive to queries over UDP. See RFC 1035, Sec. 4.2. (185.49.140.60, 2a04:b900::8:0:0:60)
  • nlnetlabs.nl/A: No response was received from the server over UDP (tried 12 times). See RFC 1035, Sec. 4.2. (185.49.140.60, 2a04:b900::8:0:0:60, UDP_-_NOEDNS_)
  • nlnetlabs.nl/NS: No response was received from the server over UDP (tried 12 times). See RFC 1035, Sec. 4.2. (185.49.140.60, 2a04:b900::8:0:0:60, UDP_-_NOEDNS_)

DNSKEY legend

Full legend
SEP bit setSEP bit set
Revoke bit setRevoke bit set
Trust anchorTrust anchor
Download: png | svg
Warning JavaScript is required to make the graph below interactive.
DNSSEC authentication graph