View on GitHub

DNSViz: A DNS visualization tool

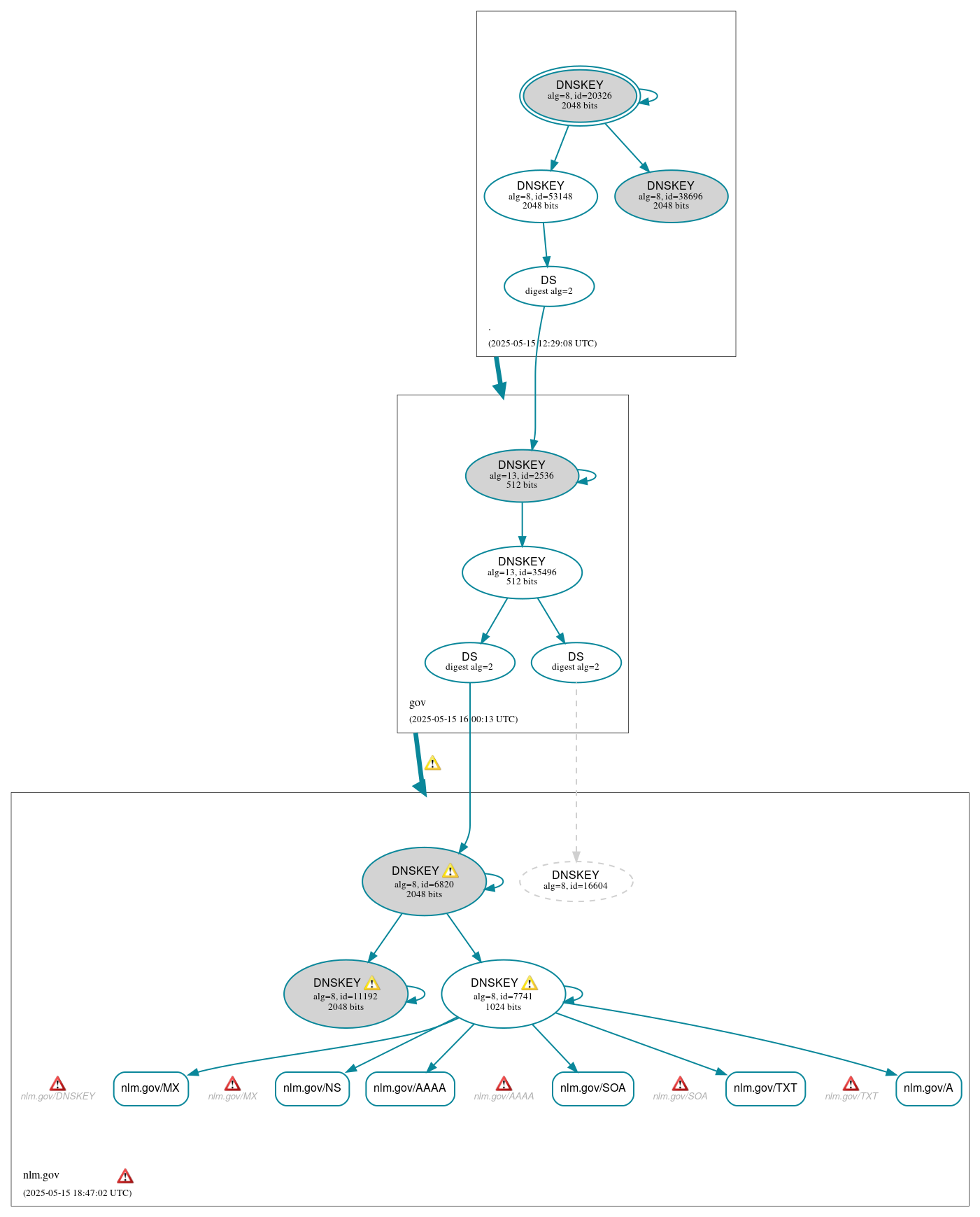
nlm.gov

DNSSEC options (hide)
  1. |?|
  2. |?|
  3. |?|
  4. |?|
  5. |?|
  6. |?|
  7. |?|
  8. |?|
  9. |?|
  10. |?|
Notices
DNSSEC Authentication Chain

RRset statusRRset status

Secure (6)
  • nlm.gov/A
  • nlm.gov/AAAA
  • nlm.gov/MX
  • nlm.gov/NS
  • nlm.gov/SOA
  • nlm.gov/TXT

DNSKEY/DS/NSEC statusDNSKEY/DS/NSEC status

Secure (11)
  • ./DNSKEY (alg 8, id 20326)
  • ./DNSKEY (alg 8, id 38696)
  • ./DNSKEY (alg 8, id 53148)
  • gov/DNSKEY (alg 13, id 2536)
  • gov/DNSKEY (alg 13, id 35496)
  • gov/DS (alg 13, id 2536)
  • nlm.gov/DNSKEY (alg 8, id 11192)
  • nlm.gov/DNSKEY (alg 8, id 6820)
  • nlm.gov/DNSKEY (alg 8, id 7741)
  • nlm.gov/DS (alg 8, id 16604)
  • nlm.gov/DS (alg 8, id 6820)
Non_existent (1)
  • nlm.gov/DNSKEY (alg 8, id 16604)

Delegation statusDelegation status

Secure (2)
  • . to gov
  • gov to nlm.gov

NoticesNotices

Errors (15)
  • nlm.gov zone: The server(s) were not responsive to queries over TCP. See RFC 1035, Sec. 4.2. (2607:f220:41e:7055::72)
  • nlm.gov/AAAA: No response was received from the server over UDP (tried 12 times). See RFC 1035, Sec. 4.2. (128.231.64.1, 165.112.4.230, 2607:f220:402:1801::a570:4e6, UDP_-_NOEDNS_)
  • nlm.gov/DNSKEY: No response was received from the server over TCP (tried 12 times). See RFC 1035, Sec. 4.2. (2607:f220:41e:7055::72, TCP_-_EDNS0_4096_D_KN)
  • nlm.gov/DNSKEY: No response was received from the server over UDP (tried 12 times). See RFC 1035, Sec. 4.2. (128.231.64.1, 128.231.128.251, 2607:f220:404:101::80e7:80fb, UDP_-_NOEDNS_)
  • nlm.gov/DNSKEY: No response was received from the server over UDP (tried 4 times). See RFC 1035, Sec. 4.2. (165.112.4.230, 2607:f220:402:1801::a570:4e6, UDP_-_EDNS0_512_D_KN)
  • nlm.gov/MX: No response was received from the server over UDP (tried 4 times). See RFC 1035, Sec. 4.2. (128.231.64.1, 2607:f220:402:1801::a570:4e6, UDP_-_EDNS0_512_D_KN)
  • nlm.gov/SOA: No response was received from the server over TCP (tried 3 times). See RFC 1035, Sec. 4.2. (2607:f220:41e:7055::72, TCP_-_EDNS0_4096_D_N)
  • nlm.gov/SOA: No response was received from the server over UDP (tried 12 times). See RFC 1035, Sec. 4.2. (128.231.64.1, 128.231.128.251, 165.112.4.230, 2607:f220:402:1801::a570:4e6, 2607:f220:418:4101::80e7:401, UDP_-_NOEDNS_, UDP_-_NOEDNS__0x20)
  • nlm.gov/TXT: No response was received from the server over UDP (tried 12 times). See RFC 1035, Sec. 4.2. (128.231.64.1, 128.231.128.251, 165.112.4.230, 2607:f220:402:1801::a570:4e6, 2607:f220:404:101::80e7:80fb, 2607:f220:418:4101::80e7:401, UDP_-_NOEDNS_)
  • nlm.gov/CDNSKEY has errors; select the "Denial of existence" DNSSEC option to see them.
  • nlm.gov/NSEC3PARAM has errors; select the "Denial of existence" DNSSEC option to see them.
  • nlm.gov/DNSKEY has errors; select the "Denial of existence" DNSSEC option to see them.
  • biq4f.10z2e.nlm.gov/A has errors; select the "Denial of existence" DNSSEC option to see them.
  • nlm.gov/CDS has errors; select the "Denial of existence" DNSSEC option to see them.
  • nlm.gov/CNAME has errors; select the "Denial of existence" DNSSEC option to see them.
Warnings (7)
  • gov to nlm.gov: Authoritative AAAA records exist for ns.nih.gov, but there are no corresponding AAAA glue records. See RFC 1034, Sec. 4.2.2.
  • gov to nlm.gov: Authoritative AAAA records exist for ns2.nih.gov, but there are no corresponding AAAA glue records. See RFC 1034, Sec. 4.2.2.
  • gov to nlm.gov: Authoritative AAAA records exist for ns3.nih.gov, but there are no corresponding AAAA glue records. See RFC 1034, Sec. 4.2.2.
  • nlm.gov/DNSKEY (alg 8, id 11192): No response was received until the UDP payload size was decreased, indicating that the server might be attempting to send a payload that exceeds the path maximum transmission unit (PMTU) size. See RFC 6891, Sec. 6.2.6. (2607:f220:41e:7055::128, UDP_-_EDNS0_4096_D_KN)
  • nlm.gov/DNSKEY (alg 8, id 6820): No response was received until the UDP payload size was decreased, indicating that the server might be attempting to send a payload that exceeds the path maximum transmission unit (PMTU) size. See RFC 6891, Sec. 6.2.6. (2607:f220:41e:7055::128, UDP_-_EDNS0_4096_D_KN)
  • nlm.gov/DNSKEY (alg 8, id 7741): No response was received until the UDP payload size was decreased, indicating that the server might be attempting to send a payload that exceeds the path maximum transmission unit (PMTU) size. See RFC 6891, Sec. 6.2.6. (2607:f220:41e:7055::128, UDP_-_EDNS0_4096_D_KN)
  • nlm.gov/DNSKEY has warnings; select the "Denial of existence" DNSSEC option to see them.

DNSKEY legend

Full legend
SEP bit setSEP bit set
Revoke bit setRevoke bit set
Trust anchorTrust anchor
Download: png | svg
Warning JavaScript is required to make the graph below interactive.
DNSSEC authentication graph