View on GitHub

DNSViz: A DNS visualization tool

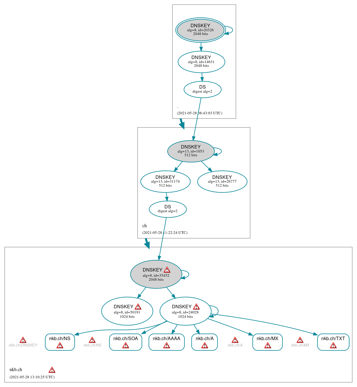
nkb.ch

DNSSEC options (hide)
  1. |?|
  2. |?|
  3. |?|
  4. |?|
  5. |?|
  6. |?|
  7. |?|
  8. |?|
  9. |?|
  10. |?|
Notices
DNSSEC Authentication Chain

RRset statusRRset status

Secure (6)
  • nkb.ch/A
  • nkb.ch/AAAA
  • nkb.ch/MX
  • nkb.ch/NS
  • nkb.ch/SOA
  • nkb.ch/TXT

DNSKEY/DS/NSEC statusDNSKEY/DS/NSEC status

Secure (10)
  • ./DNSKEY (alg 8, id 14631)
  • ./DNSKEY (alg 8, id 20326)
  • ch/DNSKEY (alg 13, id 1053)
  • ch/DNSKEY (alg 13, id 26777)
  • ch/DNSKEY (alg 13, id 31174)
  • ch/DS (alg 13, id 1053)
  • nkb.ch/DNSKEY (alg 8, id 24028)
  • nkb.ch/DNSKEY (alg 8, id 35452)
  • nkb.ch/DNSKEY (alg 8, id 50191)
  • nkb.ch/DS (alg 8, id 35452)

Delegation statusDelegation status

Secure (2)
  • . to ch
  • ch to nkb.ch

NoticesNotices

Errors (28)
  • nkb.ch zone: The server(s) were not responsive to queries over UDP. See RFC 1035, Sec. 4.2. (2a01:6980:aca9:100::21, 2a01:6980:aca9:100::22)
  • nkb.ch/A: DNSSEC was effectively downgraded because the response had an invalid RCODE (FORMERR) with EDNS enabled. See RFC 6891, Sec. 7, RFC 2671, Sec. 5.3. (77.109.136.195, 91.194.196.36, 91.194.196.37, 2001:1620:20ad:200::37, UDP_-_EDNS0_4096_D)
  • nkb.ch/A: No response was received from the server over UDP (tried 12 times). See RFC 1035, Sec. 4.2. (2a01:6980:aca9:100::21, 2a01:6980:aca9:100::22, UDP_-_NOEDNS_)
  • nkb.ch/A: The response had an invalid RCODE (FORMERR) until the NSID EDNS option was removed. See RFC 6891, Sec. 6.1.2. (77.109.136.195, 91.194.196.36, 91.194.196.37, 2001:1620:20ad:200::37, UDP_-_EDNS0_4096_D_KN)
  • nkb.ch/AAAA: DNSSEC was effectively downgraded because the response had an invalid RCODE (FORMERR) with EDNS enabled. See RFC 6891, Sec. 7, RFC 2671, Sec. 5.3. (77.109.136.195, 91.194.196.36, 91.194.196.37, 2001:1620:20ad:200::37, UDP_-_EDNS0_4096_D)
  • nkb.ch/AAAA: The response had an invalid RCODE (FORMERR) until the NSID EDNS option was removed. See RFC 6891, Sec. 6.1.2. (77.109.136.195, 91.194.196.36, 91.194.196.37, 2001:1620:20ad:200::37, UDP_-_EDNS0_4096_D_KN)
  • nkb.ch/DNSKEY (alg 8, id 24028): DNSSEC was effectively downgraded because the response had an invalid RCODE (FORMERR) with EDNS enabled. See RFC 6891, Sec. 7, RFC 2671, Sec. 5.3. (77.109.136.195, 91.194.196.36, 91.194.196.37, 2001:1620:20ad:200::37, UDP_-_EDNS0_4096_D)
  • nkb.ch/DNSKEY (alg 8, id 24028): The response had an invalid RCODE (FORMERR) until the NSID EDNS option was removed. See RFC 6891, Sec. 6.1.2. (77.109.136.195, 91.194.196.36, 91.194.196.37, 2001:1620:20ad:200::37, UDP_-_EDNS0_4096_D_KN)
  • nkb.ch/DNSKEY (alg 8, id 35452): DNSSEC was effectively downgraded because the response had an invalid RCODE (FORMERR) with EDNS enabled. See RFC 6891, Sec. 7, RFC 2671, Sec. 5.3. (77.109.136.195, 91.194.196.36, 91.194.196.37, 2001:1620:20ad:200::37, UDP_-_EDNS0_4096_D)
  • nkb.ch/DNSKEY (alg 8, id 35452): The response had an invalid RCODE (FORMERR) until the NSID EDNS option was removed. See RFC 6891, Sec. 6.1.2. (77.109.136.195, 91.194.196.36, 91.194.196.37, 2001:1620:20ad:200::37, UDP_-_EDNS0_4096_D_KN)
  • nkb.ch/DNSKEY (alg 8, id 50191): DNSSEC was effectively downgraded because the response had an invalid RCODE (FORMERR) with EDNS enabled. See RFC 6891, Sec. 7, RFC 2671, Sec. 5.3. (77.109.136.195, 91.194.196.36, 91.194.196.37, 2001:1620:20ad:200::37, UDP_-_EDNS0_4096_D)
  • nkb.ch/DNSKEY (alg 8, id 50191): The response had an invalid RCODE (FORMERR) until the NSID EDNS option was removed. See RFC 6891, Sec. 6.1.2. (77.109.136.195, 91.194.196.36, 91.194.196.37, 2001:1620:20ad:200::37, UDP_-_EDNS0_4096_D_KN)
  • nkb.ch/DNSKEY: The response had an invalid RCODE (FORMERR). See RFC 1035, Sec. 4.1.1. (77.109.136.195, 91.194.196.36, 91.194.196.37, 2001:1620:20ad:200::37, UDP_-_EDNS0_512_D_KN)
  • nkb.ch/MX: DNSSEC was effectively downgraded because the response had an invalid RCODE (FORMERR) with EDNS enabled. See RFC 6891, Sec. 7, RFC 2671, Sec. 5.3. (77.109.136.195, 91.194.196.36, 91.194.196.37, 2001:1620:20ad:200::37, UDP_-_EDNS0_4096_D)
  • nkb.ch/MX: The response had an invalid RCODE (FORMERR) until the NSID EDNS option was removed. See RFC 6891, Sec. 6.1.2. (77.109.136.195, 91.194.196.36, 91.194.196.37, 2001:1620:20ad:200::37, UDP_-_EDNS0_4096_D_KN)
  • nkb.ch/MX: The response had an invalid RCODE (FORMERR). See RFC 1035, Sec. 4.1.1. (77.109.136.195, 91.194.196.36, 91.194.196.37, 2001:1620:20ad:200::37, UDP_-_EDNS0_512_D_KN)
  • nkb.ch/NS: DNSSEC was effectively downgraded because the response had an invalid RCODE (FORMERR) with EDNS enabled. See RFC 6891, Sec. 7, RFC 2671, Sec. 5.3. (77.109.136.195, 91.194.196.36, 91.194.196.37, 2001:1620:20ad:200::37, UDP_-_EDNS0_4096_D)
  • nkb.ch/NS: No response was received from the server over UDP (tried 12 times). See RFC 1035, Sec. 4.2. (2a01:6980:aca9:100::21, 2a01:6980:aca9:100::22, UDP_-_NOEDNS_)
  • nkb.ch/NS: The response had an invalid RCODE (FORMERR) until the NSID EDNS option was removed. See RFC 6891, Sec. 6.1.2. (77.109.136.195, 91.194.196.36, 91.194.196.37, 2001:1620:20ad:200::37, UDP_-_EDNS0_4096_D_KN)
  • nkb.ch/SOA: DNSSEC was effectively downgraded because the response had an invalid RCODE (FORMERR) with EDNS enabled. See RFC 6891, Sec. 7, RFC 2671, Sec. 5.3. (77.109.136.195, 91.194.196.36, 91.194.196.37, 2001:1620:20ad:200::37, TCP_-_EDNS0_4096_D)
  • nkb.ch/SOA: DNSSEC was effectively downgraded because the response had an invalid RCODE (FORMERR) with EDNS enabled. See RFC 6891, Sec. 7, RFC 2671, Sec. 5.3. (77.109.136.195, 91.194.196.36, 91.194.196.37, 2001:1620:20ad:200::37, UDP_-_EDNS0_4096_D, UDP_-_EDNS0_4096_D_0x20)
  • nkb.ch/SOA: The response had an invalid RCODE (FORMERR) until the NSID EDNS option was removed. See RFC 6891, Sec. 6.1.2. (77.109.136.195, 91.194.196.36, 91.194.196.37, 2001:1620:20ad:200::37, TCP_-_EDNS0_4096_D_N)
  • nkb.ch/SOA: The response had an invalid RCODE (FORMERR) until the NSID EDNS option was removed. See RFC 6891, Sec. 6.1.2. (77.109.136.195, 91.194.196.36, 91.194.196.37, 2001:1620:20ad:200::37, UDP_-_EDNS0_4096_D_KN, UDP_-_EDNS0_4096_D_KN_0x20)
  • nkb.ch/TXT: DNSSEC was effectively downgraded because the response had an invalid RCODE (FORMERR) with EDNS enabled. See RFC 6891, Sec. 7, RFC 2671, Sec. 5.3. (77.109.136.195, 91.194.196.36, 91.194.196.37, 2001:1620:20ad:200::37, UDP_-_EDNS0_4096_D)
  • nkb.ch/TXT: The response had an invalid RCODE (FORMERR) until the NSID EDNS option was removed. See RFC 6891, Sec. 6.1.2. (77.109.136.195, 91.194.196.36, 91.194.196.37, 2001:1620:20ad:200::37, UDP_-_EDNS0_4096_D_KN)
  • nkb.ch/CNAME has errors; select the "Denial of existence" DNSSEC option to see them.
  • nkb.ch/DNSKEY has errors; select the "Denial of existence" DNSSEC option to see them.
  • rcs73hfl4t.nkb.ch/A has errors; select the "Denial of existence" DNSSEC option to see them.
Warnings (2)
  • rcs73hfl4t.nkb.ch/A has warnings; select the "Denial of existence" DNSSEC option to see them.
  • nkb.ch/CNAME has warnings; select the "Denial of existence" DNSSEC option to see them.

DNSKEY legend

Full legend
SEP bit setSEP bit set
Revoke bit setRevoke bit set
Trust anchorTrust anchor
Download: png | svg
Warning JavaScript is required to make the graph below interactive.
DNSSEC authentication graph