View on GitHub

DNSViz: A DNS visualization tool

niosh.gov

DNSSEC options (hide)
  1. |?|
  2. |?|
  3. |?|
  4. |?|
  5. |?|
  6. |?|
  7. |?|
  8. |?|
  9. |?|
  10. |?|
Notices
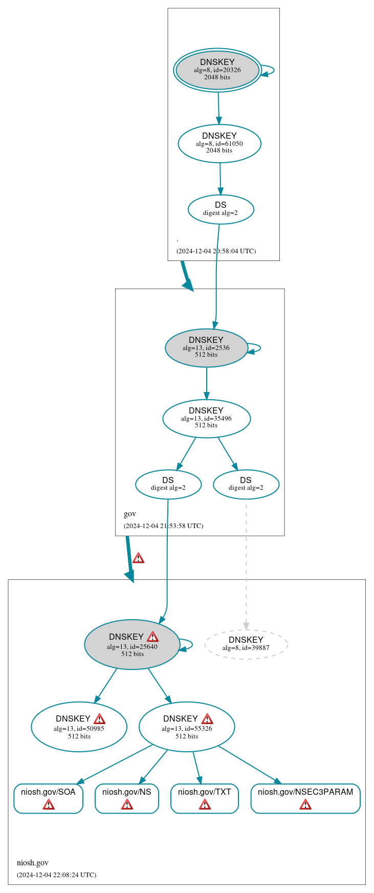
DNSSEC Authentication Chain

RRset statusRRset status

Secure (4)
  • niosh.gov/NS
  • niosh.gov/NSEC3PARAM
  • niosh.gov/SOA
  • niosh.gov/TXT

DNSKEY/DS/NSEC statusDNSKEY/DS/NSEC status

Secure (10)
  • ./DNSKEY (alg 8, id 20326)
  • ./DNSKEY (alg 8, id 61050)
  • gov/DNSKEY (alg 13, id 2536)
  • gov/DNSKEY (alg 13, id 35496)
  • gov/DS (alg 13, id 2536)
  • niosh.gov/DNSKEY (alg 13, id 25640)
  • niosh.gov/DNSKEY (alg 13, id 50985)
  • niosh.gov/DNSKEY (alg 13, id 55326)
  • niosh.gov/DS (alg 13, id 25640)
  • niosh.gov/DS (alg 8, id 39887)
Non_existent (1)
  • niosh.gov/DNSKEY (alg 8, id 39887)

Delegation statusDelegation status

Secure (2)
  • . to gov
  • gov to niosh.gov

NoticesNotices

Errors (16)
  • gov to niosh.gov: The DS RRset for the zone included algorithm 8 (RSASHA256), but no DS RR matched a DNSKEY with algorithm 8 that signs the zone's DNSKEY RRset. See RFC 4035, Sec. 2.2, RFC 6840, Sec. 5.11. (2.16.40.67, 95.100.168.66, 95.100.173.65, 95.100.174.64, 184.85.248.64, 193.108.91.43, 2600:1401:2::2b, 2600:1403:a::43, 2600:1480:7000::40, 2600:1480:b000::42, 2600:1480:d800::41, 2a02:26f0:117::40, UDP_-_EDNS0_4096_D_KN, UDP_-_EDNS0_512_D_KN)
  • niosh.gov/DNSKEY (alg 13, id 25640): The DS RRset for the zone included algorithm 8 (RSASHA256), but no RRSIG with algorithm 8 covering the RRset was returned in the response. See RFC 4035, Sec. 2.2, RFC 6840, Sec. 5.11. (2.16.40.67, 95.100.168.66, 95.100.173.65, 95.100.174.64, 184.85.248.64, 193.108.91.43, 2600:1401:2::2b, 2600:1403:a::43, 2600:1480:7000::40, 2600:1480:b000::42, 2600:1480:d800::41, 2a02:26f0:117::40, UDP_-_EDNS0_4096_D_KN, UDP_-_EDNS0_512_D_KN)
  • niosh.gov/DNSKEY (alg 13, id 50985): The DS RRset for the zone included algorithm 8 (RSASHA256), but no RRSIG with algorithm 8 covering the RRset was returned in the response. See RFC 4035, Sec. 2.2, RFC 6840, Sec. 5.11. (2.16.40.67, 95.100.168.66, 95.100.173.65, 95.100.174.64, 184.85.248.64, 193.108.91.43, 2600:1401:2::2b, 2600:1403:a::43, 2600:1480:7000::40, 2600:1480:b000::42, 2600:1480:d800::41, 2a02:26f0:117::40, UDP_-_EDNS0_4096_D_KN, UDP_-_EDNS0_512_D_KN)
  • niosh.gov/DNSKEY (alg 13, id 55326): The DS RRset for the zone included algorithm 8 (RSASHA256), but no RRSIG with algorithm 8 covering the RRset was returned in the response. See RFC 4035, Sec. 2.2, RFC 6840, Sec. 5.11. (2.16.40.67, 95.100.168.66, 95.100.173.65, 95.100.174.64, 184.85.248.64, 193.108.91.43, 2600:1401:2::2b, 2600:1403:a::43, 2600:1480:7000::40, 2600:1480:b000::42, 2600:1480:d800::41, 2a02:26f0:117::40, UDP_-_EDNS0_4096_D_KN, UDP_-_EDNS0_512_D_KN)
  • niosh.gov/NS: The DS RRset for the zone included algorithm 8 (RSASHA256), but no RRSIG with algorithm 8 covering the RRset was returned in the response. See RFC 4035, Sec. 2.2, RFC 6840, Sec. 5.11. (2.16.40.67, 95.100.168.66, 95.100.173.65, 95.100.174.64, 184.85.248.64, 193.108.91.43, 2600:1401:2::2b, 2600:1403:a::43, 2600:1480:7000::40, 2600:1480:b000::42, 2600:1480:d800::41, 2a02:26f0:117::40, UDP_-_EDNS0_4096_D_KN)
  • niosh.gov/NSEC3PARAM: The DS RRset for the zone included algorithm 8 (RSASHA256), but no RRSIG with algorithm 8 covering the RRset was returned in the response. See RFC 4035, Sec. 2.2, RFC 6840, Sec. 5.11. (2.16.40.67, 95.100.168.66, 95.100.173.65, 95.100.174.64, 184.85.248.64, 193.108.91.43, 2600:1401:2::2b, 2600:1403:a::43, 2600:1480:7000::40, 2600:1480:b000::42, 2600:1480:d800::41, 2a02:26f0:117::40, UDP_-_EDNS0_4096_D_KN)
  • niosh.gov/SOA: The DS RRset for the zone included algorithm 8 (RSASHA256), but no RRSIG with algorithm 8 covering the RRset was returned in the response. See RFC 4035, Sec. 2.2, RFC 6840, Sec. 5.11. (2.16.40.67, 95.100.168.66, 95.100.173.65, 95.100.174.64, 184.85.248.64, 193.108.91.43, 2600:1401:2::2b, 2600:1403:a::43, 2600:1480:7000::40, 2600:1480:b000::42, 2600:1480:d800::41, 2a02:26f0:117::40, TCP_-_EDNS0_4096_D_N, UDP_-_EDNS0_4096_D_KN, UDP_-_EDNS0_4096_D_KN_0x20)
  • niosh.gov/TXT: The DS RRset for the zone included algorithm 8 (RSASHA256), but no RRSIG with algorithm 8 covering the RRset was returned in the response. See RFC 4035, Sec. 2.2, RFC 6840, Sec. 5.11. (2.16.40.67, 95.100.168.66, 95.100.173.65, 95.100.174.64, 184.85.248.64, 193.108.91.43, 2600:1401:2::2b, 2600:1403:a::43, 2600:1480:7000::40, 2600:1480:b000::42, 2600:1480:d800::41, 2a02:26f0:117::40, UDP_-_EDNS0_4096_D_KN)
  • niosh.gov/A has errors; select the "Denial of existence" DNSSEC option to see them.
  • tpwm0.49p5l.niosh.gov/A has errors; select the "Denial of existence" DNSSEC option to see them.
  • niosh.gov/MX has errors; select the "Denial of existence" DNSSEC option to see them.
  • niosh.gov/CNAME has errors; select the "Denial of existence" DNSSEC option to see them.
  • niosh.gov/DNSKEY has errors; select the "Denial of existence" DNSSEC option to see them.
  • niosh.gov/CDS has errors; select the "Denial of existence" DNSSEC option to see them.
  • niosh.gov/AAAA has errors; select the "Denial of existence" DNSSEC option to see them.
  • niosh.gov/CDNSKEY has errors; select the "Denial of existence" DNSSEC option to see them.
Warnings (7)
  • niosh.gov/A has warnings; select the "Denial of existence" DNSSEC option to see them.
  • tpwm0.49p5l.niosh.gov/A has warnings; select the "Denial of existence" DNSSEC option to see them.
  • niosh.gov/MX has warnings; select the "Denial of existence" DNSSEC option to see them.
  • niosh.gov/CNAME has warnings; select the "Denial of existence" DNSSEC option to see them.
  • niosh.gov/CDS has warnings; select the "Denial of existence" DNSSEC option to see them.
  • niosh.gov/AAAA has warnings; select the "Denial of existence" DNSSEC option to see them.
  • niosh.gov/CDNSKEY has warnings; select the "Denial of existence" DNSSEC option to see them.

DNSKEY legend

Full legend
SEP bit setSEP bit set
Revoke bit setRevoke bit set
Trust anchorTrust anchor
Download: png | svg
Warning JavaScript is required to make the graph below interactive.
DNSSEC authentication graph