View on GitHub

DNSViz: A DNS visualization tool

nih.gov

DNSSEC options (hide)
  1. |?|
  2. |?|
  3. |?|
  4. |?|
  5. |?|
  6. |?|
  7. |?|
  8. |?|
  9. |?|
  10. |?|
Notices
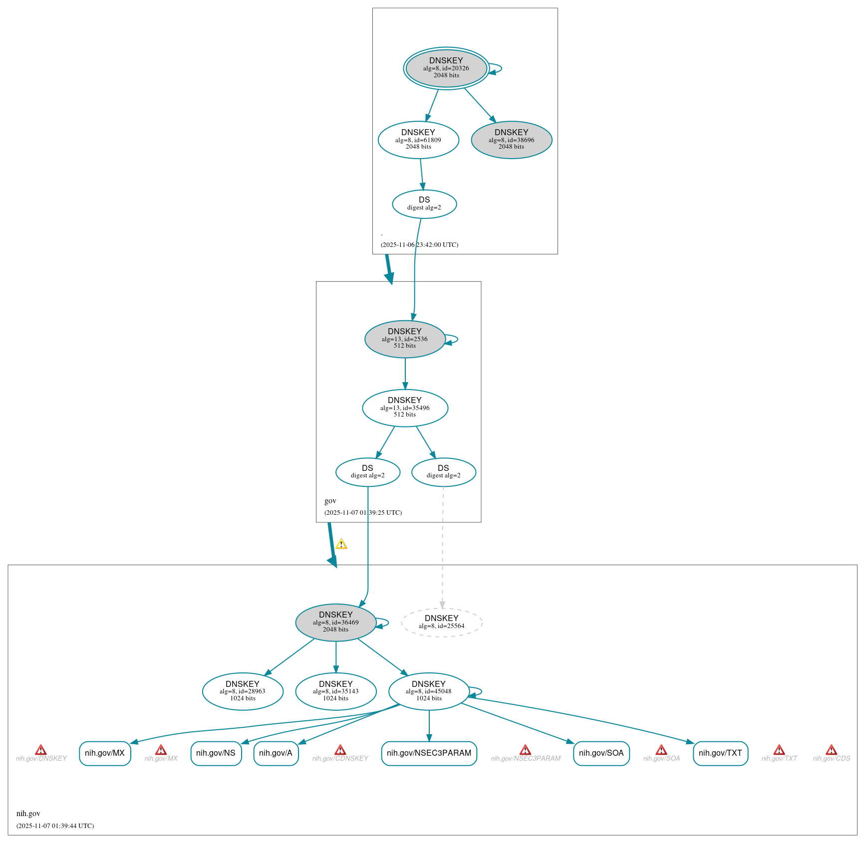
DNSSEC Authentication Chain

RRset statusRRset status

Secure (6)
  • nih.gov/A
  • nih.gov/MX
  • nih.gov/NS
  • nih.gov/NSEC3PARAM
  • nih.gov/SOA
  • nih.gov/TXT

DNSKEY/DS/NSEC statusDNSKEY/DS/NSEC status

Secure (12)
  • ./DNSKEY (alg 8, id 20326)
  • ./DNSKEY (alg 8, id 38696)
  • ./DNSKEY (alg 8, id 61809)
  • gov/DNSKEY (alg 13, id 2536)
  • gov/DNSKEY (alg 13, id 35496)
  • gov/DS (alg 13, id 2536)
  • nih.gov/DNSKEY (alg 8, id 28963)
  • nih.gov/DNSKEY (alg 8, id 35143)
  • nih.gov/DNSKEY (alg 8, id 36469)
  • nih.gov/DNSKEY (alg 8, id 45048)
  • nih.gov/DS (alg 8, id 25564)
  • nih.gov/DS (alg 8, id 36469)
Non_existent (1)
  • nih.gov/DNSKEY (alg 8, id 25564)

Delegation statusDelegation status

Secure (2)
  • . to gov
  • gov to nih.gov

NoticesNotices

Errors (13)
  • nih.gov/CDNSKEY: No response was received from the server over UDP (tried 12 times). See RFC 1035, Sec. 4.2. (128.231.64.1, 128.231.128.251, 165.112.4.230, 2607:f220:402:1801::a570:4e6, 2607:f220:404:101::80e7:80fb, 2607:f220:418:4101::80e7:401, UDP_-_NOEDNS_)
  • nih.gov/CDS: No response was received from the server over UDP (tried 12 times). See RFC 1035, Sec. 4.2. (128.231.64.1, 128.231.128.251, 165.112.4.230, 2607:f220:402:1801::a570:4e6, 2607:f220:404:101::80e7:80fb, 2607:f220:418:4101::80e7:401, UDP_-_NOEDNS_)
  • nih.gov/DNSKEY: No response was received from the server over UDP (tried 12 times). See RFC 1035, Sec. 4.2. (128.231.64.1, 128.231.128.251, 2607:f220:404:101::80e7:80fb, UDP_-_NOEDNS_)
  • nih.gov/DNSKEY: No response was received from the server over UDP (tried 4 times). See RFC 1035, Sec. 4.2. (128.231.64.1, 128.231.128.251, 2607:f220:404:101::80e7:80fb, 2607:f220:418:4101::80e7:401, UDP_-_EDNS0_512_D_KN)
  • nih.gov/MX: No response was received from the server over UDP (tried 12 times). See RFC 1035, Sec. 4.2. (128.231.64.1, UDP_-_NOEDNS_)
  • nih.gov/MX: No response was received from the server over UDP (tried 4 times). See RFC 1035, Sec. 4.2. (128.231.64.1, 128.231.128.251, 2607:f220:402:1801::a570:4e6, 2607:f220:418:4101::80e7:401, UDP_-_EDNS0_512_D_KN)
  • nih.gov/NSEC3PARAM: No response was received from the server over UDP (tried 12 times). See RFC 1035, Sec. 4.2. (128.231.64.1, 128.231.128.251, 2607:f220:402:1801::a570:4e6, 2607:f220:404:101::80e7:80fb, 2607:f220:418:4101::80e7:401, UDP_-_NOEDNS_)
  • nih.gov/SOA: No response was received from the server over UDP (tried 12 times). See RFC 1035, Sec. 4.2. (128.231.64.1, 128.231.128.251, 2607:f220:404:101::80e7:80fb, 2607:f220:418:4101::80e7:401, UDP_-_NOEDNS_, UDP_-_NOEDNS__0x20)
  • nih.gov/TXT: No response was received from the server over UDP (tried 12 times). See RFC 1035, Sec. 4.2. (128.231.64.1, 128.231.128.251, 165.112.4.230, 2607:f220:404:101::80e7:80fb, 2607:f220:418:4101::80e7:401, UDP_-_NOEDNS_)
  • nih.gov/DNSKEY has errors; select the "Denial of existence" DNSSEC option to see them.
  • 3agcl.pkqlh.nih.gov/A has errors; select the "Denial of existence" DNSSEC option to see them.
  • nih.gov/AAAA has errors; select the "Denial of existence" DNSSEC option to see them.
  • nih.gov/CNAME has errors; select the "Denial of existence" DNSSEC option to see them.
Warnings (6)
  • gov to nih.gov: Authoritative AAAA records exist for ns.nih.gov, but there are no corresponding AAAA glue records. See RFC 1034, Sec. 4.2.2.
  • gov to nih.gov: Authoritative AAAA records exist for ns2.nih.gov, but there are no corresponding AAAA glue records. See RFC 1034, Sec. 4.2.2.
  • gov to nih.gov: Authoritative AAAA records exist for ns3.nih.gov, but there are no corresponding AAAA glue records. See RFC 1034, Sec. 4.2.2.
  • 3agcl.pkqlh.nih.gov/A has warnings; select the "Denial of existence" DNSSEC option to see them.
  • nih.gov/AAAA has warnings; select the "Denial of existence" DNSSEC option to see them.
  • nih.gov/CNAME has warnings; select the "Denial of existence" DNSSEC option to see them.

DNSKEY legend

Full legend
SEP bit setSEP bit set
Revoke bit setRevoke bit set
Trust anchorTrust anchor
Download: png | svg
Warning JavaScript is required to make the graph below interactive.
DNSSEC authentication graph