View on GitHub

DNSViz: A DNS visualization tool

nih.gov

DNSSEC options (hide)
  1. |?|
  2. |?|
  3. |?|
  4. |?|
  5. |?|
  6. |?|
  7. |?|
  8. |?|
  9. |?|
  10. |?|
Notices
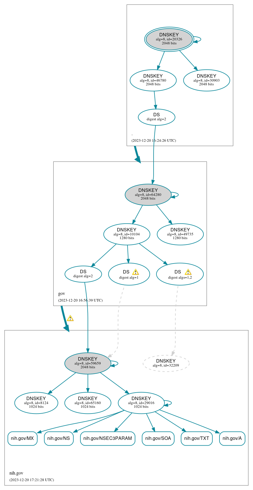
DNSSEC Authentication Chain

RRset statusRRset status

Secure (6)
  • nih.gov/A
  • nih.gov/MX
  • nih.gov/NS
  • nih.gov/NSEC3PARAM
  • nih.gov/SOA
  • nih.gov/TXT

DNSKEY/DS/NSEC statusDNSKEY/DS/NSEC status

Secure (14)
  • ./DNSKEY (alg 8, id 20326)
  • ./DNSKEY (alg 8, id 30903)
  • ./DNSKEY (alg 8, id 46780)
  • gov/DNSKEY (alg 8, id 10104)
  • gov/DNSKEY (alg 8, id 49735)
  • gov/DNSKEY (alg 8, id 64280)
  • gov/DS (alg 8, id 64280)
  • nih.gov/DNSKEY (alg 8, id 29016)
  • nih.gov/DNSKEY (alg 8, id 59659)
  • nih.gov/DNSKEY (alg 8, id 65160)
  • nih.gov/DNSKEY (alg 8, id 8124)
  • nih.gov/DS (alg 8, id 32209)
  • nih.gov/DS (alg 8, id 59659)
  • nih.gov/DS (alg 8, id 59659)
Non_existent (1)
  • nih.gov/DNSKEY (alg 8, id 32209)

Delegation statusDelegation status

Secure (2)
  • . to gov
  • gov to nih.gov

NoticesNotices

Errors (3)
  • iy290gnwfz.nih.gov/A has errors; select the "Denial of existence" DNSSEC option to see them.
  • nih.gov/AAAA has errors; select the "Denial of existence" DNSSEC option to see them.
  • nih.gov/CNAME has errors; select the "Denial of existence" DNSSEC option to see them.
Warnings (14)
  • gov to nih.gov: Authoritative AAAA records exist for ns.nih.gov, but there are no corresponding AAAA glue records. See RFC 1034, Sec. 4.2.2.
  • gov to nih.gov: Authoritative AAAA records exist for ns2.nih.gov, but there are no corresponding AAAA glue records. See RFC 1034, Sec. 4.2.2.
  • gov to nih.gov: Authoritative AAAA records exist for ns3.nih.gov, but there are no corresponding AAAA glue records. See RFC 1034, Sec. 4.2.2.
  • nih.gov/DS (alg 8, id 32209): DNSSEC implementers are prohibited from implementing signing with DS algorithm 1 (SHA-1). See RFC 8624, Sec. 3.2.
  • nih.gov/DS (alg 8, id 32209): DNSSEC implementers are prohibited from implementing signing with DS algorithm 1 (SHA-1). See RFC 8624, Sec. 3.2.
  • nih.gov/DS (alg 8, id 32209): DS records with digest type 1 (SHA-1) are ignored when DS records with digest type 2 (SHA-256) exist in the same RRset. See RFC 4509, Sec. 3.
  • nih.gov/DS (alg 8, id 32209): DS records with digest type 1 (SHA-1) are ignored when DS records with digest type 2 (SHA-256) exist in the same RRset. See RFC 4509, Sec. 3.
  • nih.gov/DS (alg 8, id 59659): DNSSEC implementers are prohibited from implementing signing with DS algorithm 1 (SHA-1). See RFC 8624, Sec. 3.2.
  • nih.gov/DS (alg 8, id 59659): DNSSEC implementers are prohibited from implementing signing with DS algorithm 1 (SHA-1). See RFC 8624, Sec. 3.2.
  • nih.gov/DS (alg 8, id 59659): DS records with digest type 1 (SHA-1) are ignored when DS records with digest type 2 (SHA-256) exist in the same RRset. See RFC 4509, Sec. 3.
  • nih.gov/DS (alg 8, id 59659): DS records with digest type 1 (SHA-1) are ignored when DS records with digest type 2 (SHA-256) exist in the same RRset. See RFC 4509, Sec. 3.
  • iy290gnwfz.nih.gov/A has warnings; select the "Denial of existence" DNSSEC option to see them.
  • nih.gov/AAAA has warnings; select the "Denial of existence" DNSSEC option to see them.
  • nih.gov/CNAME has warnings; select the "Denial of existence" DNSSEC option to see them.

DNSKEY legend

Full legend
SEP bit setSEP bit set
Revoke bit setRevoke bit set
Trust anchorTrust anchor
Download: png | svg
Warning JavaScript is required to make the graph below interactive.
DNSSEC authentication graph