View on GitHub

DNSViz: A DNS visualization tool

nic.mx

Updated: 2026-01-26 17:43:46 UTC (15 days ago) Update now
« Previous analysis | Next analysis »
DNSSEC options (hide)
  1. |?|
  2. |?|
  3. |?|
  4. |?|
  5. |?|
  6. |?|
  7. |?|
  8. |?|
  9. |?|
  10. |?|
Notices
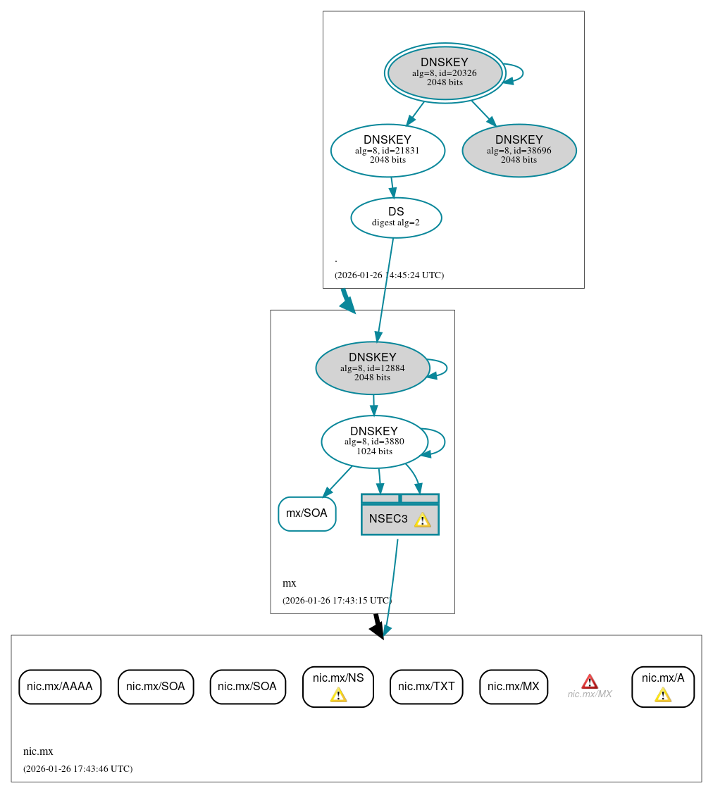
DNSSEC Authentication Chain

RRset statusRRset status

Insecure (7)
  • nic.mx/A
  • nic.mx/AAAA
  • nic.mx/MX
  • nic.mx/NS
  • nic.mx/SOA
  • nic.mx/SOA
  • nic.mx/TXT
Secure (1)
  • mx/SOA

DNSKEY/DS/NSEC statusDNSKEY/DS/NSEC status

Secure (7)
  • ./DNSKEY (alg 8, id 20326)
  • ./DNSKEY (alg 8, id 21831)
  • ./DNSKEY (alg 8, id 38696)
  • NSEC3 proving non-existence of nic.mx/DS
  • mx/DNSKEY (alg 8, id 12884)
  • mx/DNSKEY (alg 8, id 3880)
  • mx/DS (alg 8, id 12884)

Delegation statusDelegation status

Insecure (1)
  • mx to nic.mx
Secure (1)
  • . to mx

NoticesNotices

Errors (1)
  • nic.mx/MX: No response was received from the server over UDP (tried 4 times). See RFC 1035, Sec. 4.2. (2001:1250:c000::1, UDP_-_EDNS0_512_D_KN)
Warnings (5)
  • NSEC3 proving non-existence of nic.mx/DS: The salt value for an NSEC3 record should be empty. See RFC 9276, Sec. 3.1.
  • NSEC3 proving non-existence of nic.mx/DS: The salt value for an NSEC3 record should be empty. See RFC 9276, Sec. 3.1.
  • nic.mx/A: No response was received until the UDP payload size was decreased, indicating that the server might be attempting to send a payload that exceeds the path maximum transmission unit (PMTU) size. See RFC 6891, Sec. 6.2.6. (2001:1250:b000::1, UDP_-_EDNS0_4096_D_KN)
  • nic.mx/NS: No response was received from the server over UDP (tried 6 times) until the COOKIE EDNS option was removed (however, this server appeared to respond legitimately to other queries with the COOKIE EDNS option present). See RFC 6891, Sec. 6.1.2. (2001:1250:a000::1, UDP_-_EDNS0_4096_D_KN)
  • nic.mx/DS has warnings; select the "Denial of existence" DNSSEC option to see them.

DNSKEY legend

Full legend
SEP bit setSEP bit set
Revoke bit setRevoke bit set
Trust anchorTrust anchor
Download: png | svg
Warning JavaScript is required to make the graph below interactive.
DNSSEC authentication graph