View on GitHub

DNSViz: A DNS visualization tool

newyorklife.com

Updated: 2025-04-08 10:20:42 UTC (293 days ago) Update now
« Previous analysis | Next analysis »
DNSSEC options (hide)
  1. |?|
  2. |?|
  3. |?|
  4. |?|
  5. |?|
  6. |?|
  7. |?|
  8. |?|
  9. |?|
  10. |?|
Notices
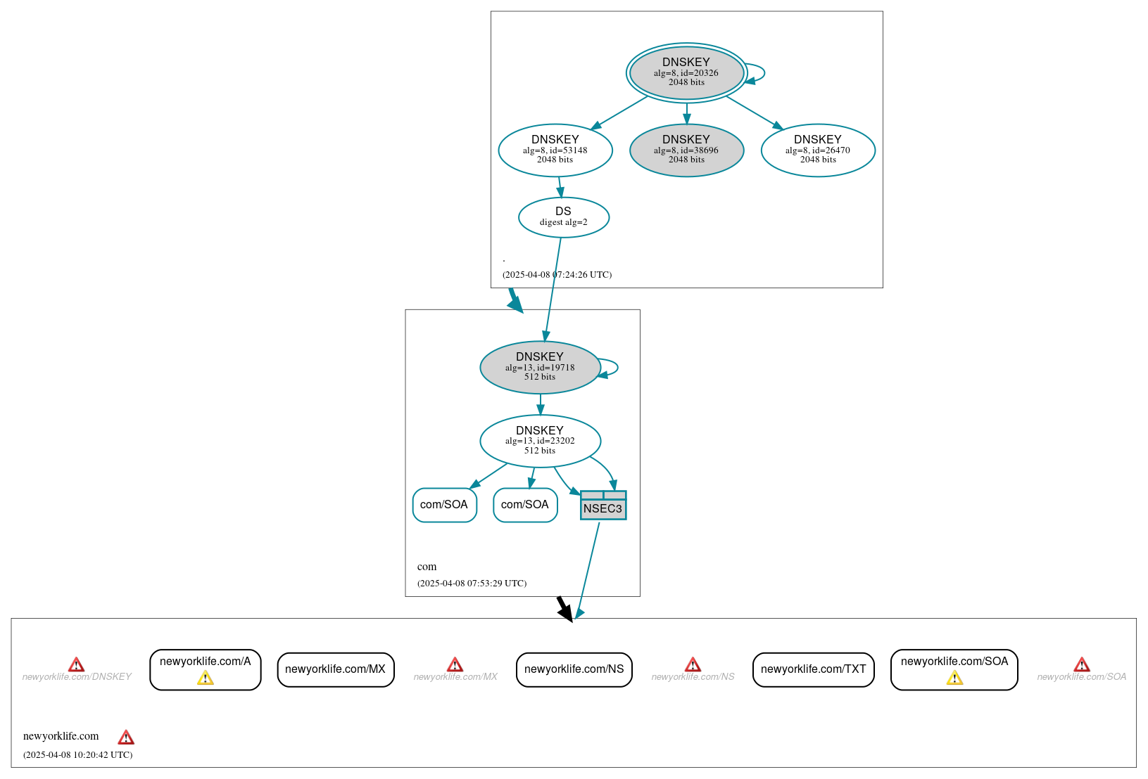
DNSSEC Authentication Chain

RRset statusRRset status

Insecure (5)
  • newyorklife.com/A
  • newyorklife.com/MX
  • newyorklife.com/NS
  • newyorklife.com/SOA
  • newyorklife.com/TXT
Secure (2)
  • com/SOA
  • com/SOA

DNSKEY/DS/NSEC statusDNSKEY/DS/NSEC status

Secure (8)
  • ./DNSKEY (alg 8, id 20326)
  • ./DNSKEY (alg 8, id 26470)
  • ./DNSKEY (alg 8, id 38696)
  • ./DNSKEY (alg 8, id 53148)
  • NSEC3 proving non-existence of newyorklife.com/DS
  • com/DNSKEY (alg 13, id 19718)
  • com/DNSKEY (alg 13, id 23202)
  • com/DS (alg 13, id 19718)

Delegation statusDelegation status

Insecure (1)
  • com to newyorklife.com
Secure (1)
  • . to com

NoticesNotices

Errors (13)
  • newyorklife.com zone: The server(s) were not responsive to queries over TCP. See RFC 1035, Sec. 4.2. (99.99.99.134, 2001:1890:1ff:9f1:99:99:99:134)
  • newyorklife.com/DNSKEY: No response was received from the server over UDP (tried 12 times). See RFC 1035, Sec. 4.2. (99.99.99.134, UDP_-_NOEDNS_)
  • newyorklife.com/DNSKEY: No response was received from the server over UDP (tried 4 times). See RFC 1035, Sec. 4.2. (99.99.99.134, UDP_-_EDNS0_512_D_KN)
  • newyorklife.com/MX: No response was received from the server over UDP (tried 12 times). See RFC 1035, Sec. 4.2. (99.99.99.134, UDP_-_NOEDNS_)
  • newyorklife.com/MX: No response was received from the server over UDP (tried 4 times). See RFC 1035, Sec. 4.2. (99.99.99.134, UDP_-_EDNS0_512_D_KN)
  • newyorklife.com/NS: No response was received from the server over UDP (tried 12 times). See RFC 1035, Sec. 4.2. (99.99.99.134, UDP_-_NOEDNS_)
  • newyorklife.com/SOA: No response was received from the server over TCP (tried 3 times). See RFC 1035, Sec. 4.2. (99.99.99.134, 2001:1890:1ff:9f1:99:99:99:134, TCP_-_EDNS0_4096_D_N)
  • newyorklife.com/SOA: No response was received from the server over UDP (tried 12 times). See RFC 1035, Sec. 4.2. (99.99.99.134, UDP_-_NOEDNS_, UDP_-_NOEDNS__0x20)
  • newyorklife.com/CDS has errors; select the "Denial of existence" DNSSEC option to see them.
  • newyorklife.com/CDNSKEY has errors; select the "Denial of existence" DNSSEC option to see them.
  • newyorklife.com/DNSKEY has errors; select the "Denial of existence" DNSSEC option to see them.
  • newyorklife.com/CNAME has errors; select the "Denial of existence" DNSSEC option to see them.
  • hzxtk.xvamh.newyorklife.com/A has errors; select the "Denial of existence" DNSSEC option to see them.
Warnings (2)
  • newyorklife.com/A: No response was received from the server over UDP (tried 7 times) until the NSID EDNS option was removed (however, this server appeared to respond legitimately to other queries with the NSID EDNS option present). See RFC 6891, Sec. 6.1.2. (99.99.99.134, UDP_-_EDNS0_4096_D_KN)
  • newyorklife.com/SOA: No response was received from the server over UDP (tried 10 times) until the DO EDNS flag was cleared (however, this server appeared to respond legitimately to other queries with the DO EDNS flag set). See RFC 6891, Sec. 6.1.4. (2001:1890:1ff:9f1:99:99:99:134, UDP_-_EDNS0_4096_D_KN)

DNSKEY legend

Full legend
SEP bit setSEP bit set
Revoke bit setRevoke bit set
Trust anchorTrust anchor
Download: png | svg
Warning JavaScript is required to make the graph below interactive.
DNSSEC authentication graph