View on GitHub

DNSViz: A DNS visualization tool

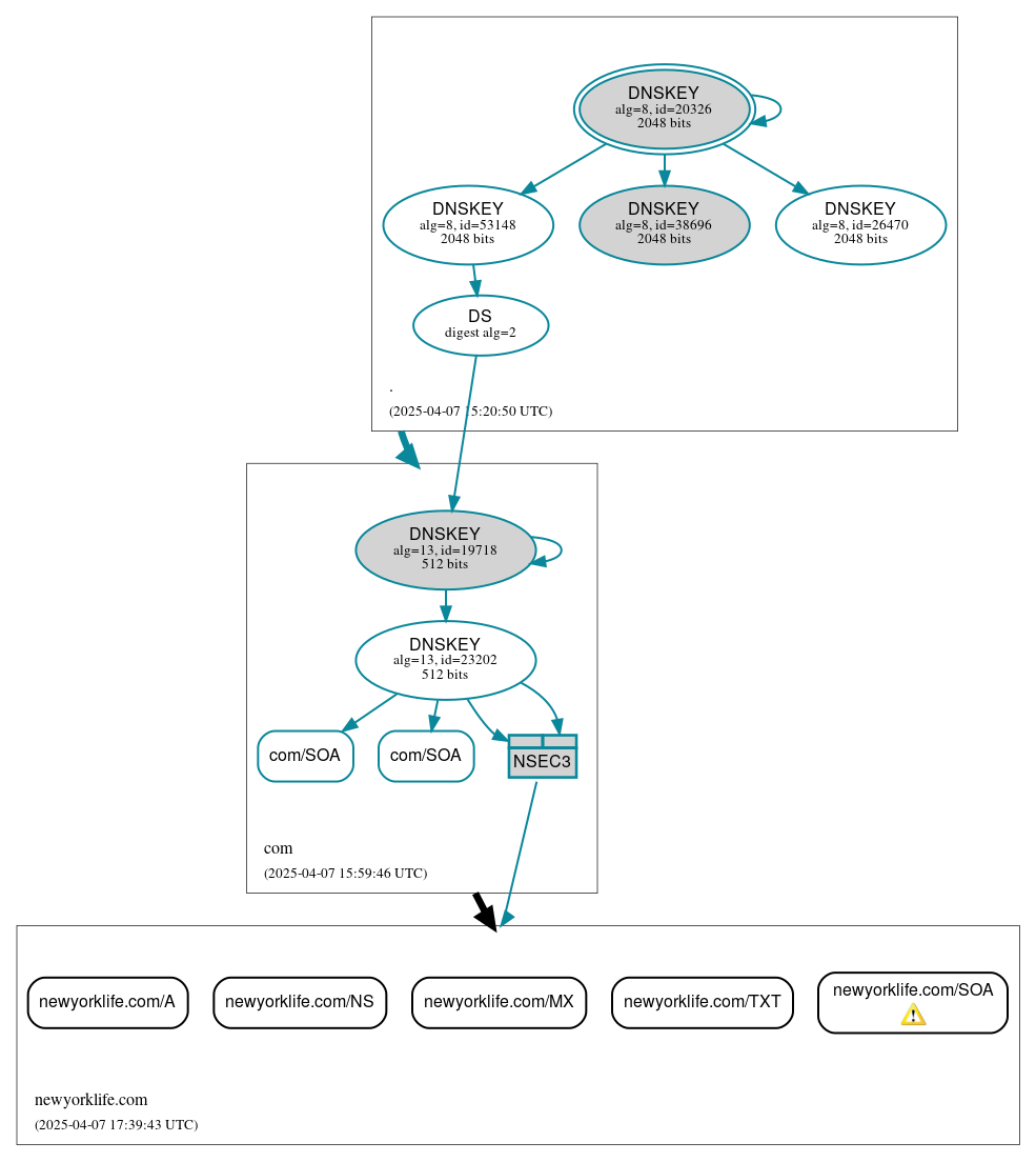
newyorklife.com

DNSSEC options (hide)
  1. |?|
  2. |?|
  3. |?|
  4. |?|
  5. |?|
  6. |?|
  7. |?|
  8. |?|
  9. |?|
  10. |?|
Notices
DNSSEC Authentication Chain

RRset statusRRset status

Insecure (5)
  • newyorklife.com/A
  • newyorklife.com/MX
  • newyorklife.com/NS
  • newyorklife.com/SOA
  • newyorklife.com/TXT
Secure (2)
  • com/SOA
  • com/SOA

DNSKEY/DS/NSEC statusDNSKEY/DS/NSEC status

Secure (8)
  • ./DNSKEY (alg 8, id 20326)
  • ./DNSKEY (alg 8, id 26470)
  • ./DNSKEY (alg 8, id 38696)
  • ./DNSKEY (alg 8, id 53148)
  • NSEC3 proving non-existence of newyorklife.com/DS
  • com/DNSKEY (alg 13, id 19718)
  • com/DNSKEY (alg 13, id 23202)
  • com/DS (alg 13, id 19718)

Delegation statusDelegation status

Insecure (1)
  • com to newyorklife.com
Secure (1)
  • . to com

NoticesNotices

Errors (1)
  • newyorklife.com/CNAME has errors; select the "Denial of existence" DNSSEC option to see them.
Warnings (3)
  • newyorklife.com/SOA: No response was received from the server over UDP (tried 6 times) until the COOKIE EDNS option was removed (however, this server appeared to respond legitimately to other queries with the COOKIE EDNS option present). See RFC 6891, Sec. 6.1.2. (99.99.99.134, UDP_-_EDNS0_4096_D_KN, UDP_-_EDNS0_4096_D_KN_0x20)
  • newyorklife.com/SOA: No response was received from the server over UDP (tried 7 times) until the NSID EDNS option was removed (however, this server appeared to respond legitimately to other queries with the NSID EDNS option present). See RFC 6891, Sec. 6.1.2. (2001:1890:1ff:9f1:99:99:99:134, UDP_-_EDNS0_4096_D_KN)
  • newyorklife.com/AAAA has warnings; select the "Denial of existence" DNSSEC option to see them.

DNSKEY legend

Full legend
SEP bit setSEP bit set
Revoke bit setRevoke bit set
Trust anchorTrust anchor
Download: png | svg
Warning JavaScript is required to make the graph below interactive.
DNSSEC authentication graph