View on GitHub

DNSViz: A DNS visualization tool

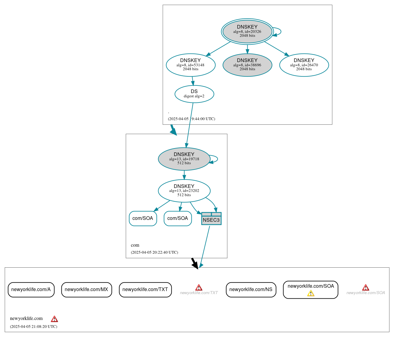
newyorklife.com

DNSSEC options (hide)
  1. |?|
  2. |?|
  3. |?|
  4. |?|
  5. |?|
  6. |?|
  7. |?|
  8. |?|
  9. |?|
  10. |?|
Notices
DNSSEC Authentication Chain

RRset statusRRset status

Insecure (5)
  • newyorklife.com/A
  • newyorklife.com/MX
  • newyorklife.com/NS
  • newyorklife.com/SOA
  • newyorklife.com/TXT
Secure (2)
  • com/SOA
  • com/SOA

DNSKEY/DS/NSEC statusDNSKEY/DS/NSEC status

Secure (8)
  • ./DNSKEY (alg 8, id 20326)
  • ./DNSKEY (alg 8, id 26470)
  • ./DNSKEY (alg 8, id 38696)
  • ./DNSKEY (alg 8, id 53148)
  • NSEC3 proving non-existence of newyorklife.com/DS
  • com/DNSKEY (alg 13, id 19718)
  • com/DNSKEY (alg 13, id 23202)
  • com/DS (alg 13, id 19718)

Delegation statusDelegation status

Insecure (1)
  • com to newyorklife.com
Secure (1)
  • . to com

NoticesNotices

Errors (7)
  • newyorklife.com zone: The server(s) were not responsive to queries over TCP. See RFC 1035, Sec. 4.2. (68.94.156.134)
  • newyorklife.com/SOA: No response was received from the server over TCP (tried 3 times). See RFC 1035, Sec. 4.2. (68.94.156.134, TCP_-_EDNS0_4096_D_N)
  • newyorklife.com/SOA: No response was received from the server over UDP (tried 12 times). See RFC 1035, Sec. 4.2. (68.94.156.134, UDP_-_NOEDNS_, UDP_-_NOEDNS__0x20)
  • newyorklife.com/TXT: No response was received from the server over UDP (tried 12 times). See RFC 1035, Sec. 4.2. (68.94.156.134, UDP_-_NOEDNS_)
  • newyorklife.com/NSEC3PARAM has errors; select the "Denial of existence" DNSSEC option to see them.
  • newyorklife.com/AAAA has errors; select the "Denial of existence" DNSSEC option to see them.
  • newyorklife.com/CNAME has errors; select the "Denial of existence" DNSSEC option to see them.
Warnings (3)
  • newyorklife.com/SOA: No response was received until the UDP payload size was decreased, indicating that the server might be attempting to send a payload that exceeds the path maximum transmission unit (PMTU) size. See RFC 6891, Sec. 6.2.6. (99.99.99.134, UDP_-_EDNS0_4096_D_KN)
  • newyorklife.com/AAAA has warnings; select the "Denial of existence" DNSSEC option to see them.
  • newyorklife.com/CNAME has warnings; select the "Denial of existence" DNSSEC option to see them.

DNSKEY legend

Full legend
SEP bit setSEP bit set
Revoke bit setRevoke bit set
Trust anchorTrust anchor
Download: png | svg
Warning JavaScript is required to make the graph below interactive.
DNSSEC authentication graph