View on GitHub

DNSViz: A DNS visualization tool

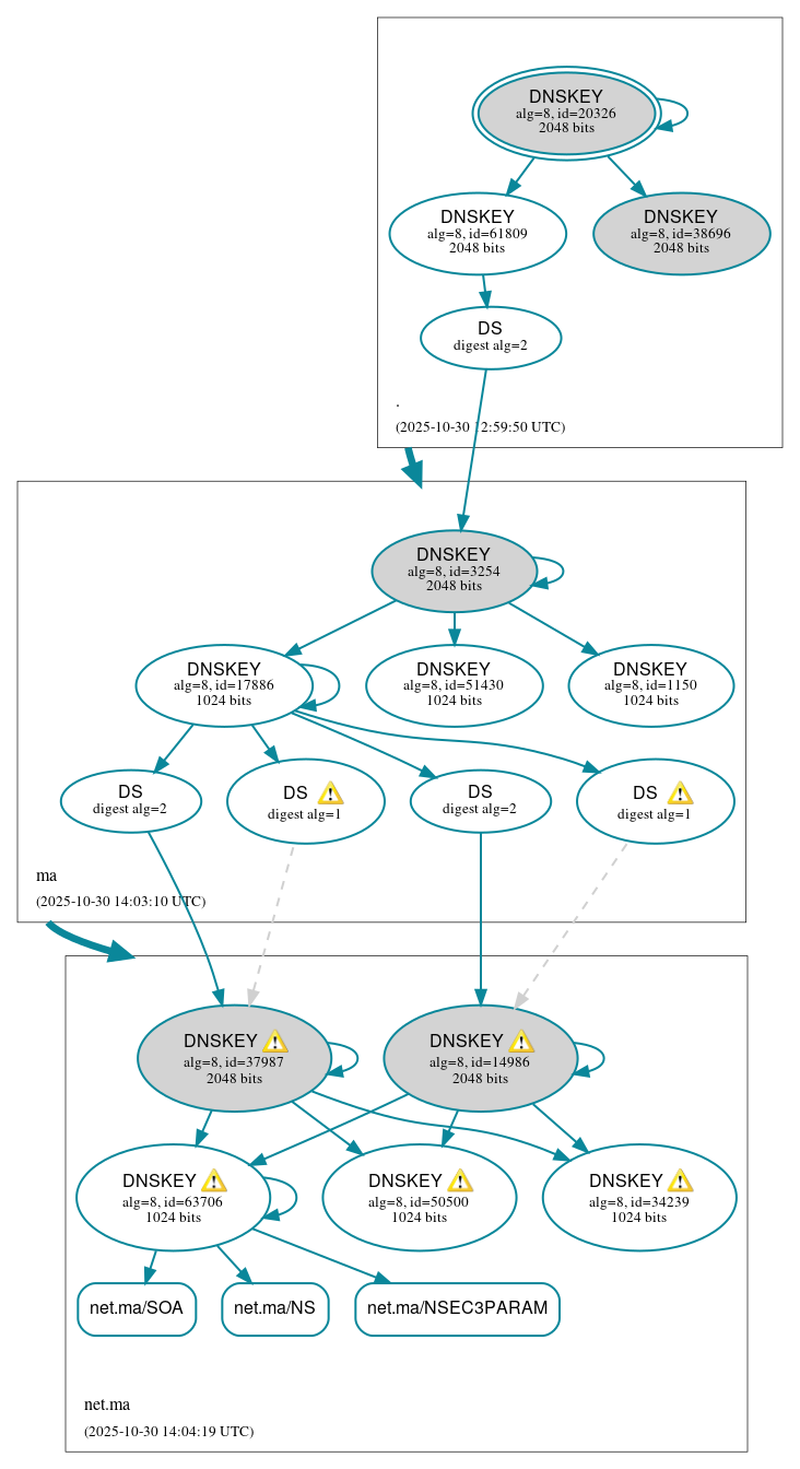
net.ma

Updated: 2025-10-30 14:04:19 UTC (48 days ago) Update now
« Previous analysis | Next analysis »
DNSSEC options (hide)
  1. |?|
  2. |?|
  3. |?|
  4. |?|
  5. |?|
  6. |?|
  7. |?|
  8. |?|
  9. |?|
  10. |?|
Notices
DNSSEC Authentication Chain

RRset statusRRset status

Secure (3)
  • net.ma/NS
  • net.ma/NSEC3PARAM
  • net.ma/SOA

DNSKEY/DS/NSEC statusDNSKEY/DS/NSEC status

Secure (17)
  • ./DNSKEY (alg 8, id 20326)
  • ./DNSKEY (alg 8, id 38696)
  • ./DNSKEY (alg 8, id 61809)
  • ma/DNSKEY (alg 8, id 1150)
  • ma/DNSKEY (alg 8, id 17886)
  • ma/DNSKEY (alg 8, id 3254)
  • ma/DNSKEY (alg 8, id 51430)
  • ma/DS (alg 8, id 3254)
  • net.ma/DNSKEY (alg 8, id 14986)
  • net.ma/DNSKEY (alg 8, id 34239)
  • net.ma/DNSKEY (alg 8, id 37987)
  • net.ma/DNSKEY (alg 8, id 50500)
  • net.ma/DNSKEY (alg 8, id 63706)
  • net.ma/DS (alg 8, id 14986)
  • net.ma/DS (alg 8, id 14986)
  • net.ma/DS (alg 8, id 37987)
  • net.ma/DS (alg 8, id 37987)

Delegation statusDelegation status

Secure (2)
  • . to ma
  • ma to net.ma

NoticesNotices

Errors (8)
  • net.ma/MX has errors; select the "Denial of existence" DNSSEC option to see them.
  • net.ma/CDS has errors; select the "Denial of existence" DNSSEC option to see them.
  • net.ma/A has errors; select the "Denial of existence" DNSSEC option to see them.
  • net.ma/CDNSKEY has errors; select the "Denial of existence" DNSSEC option to see them.
  • net.ma/CNAME has errors; select the "Denial of existence" DNSSEC option to see them.
  • net.ma/TXT has errors; select the "Denial of existence" DNSSEC option to see them.
  • gty60.lkyqa.net.ma/A has errors; select the "Denial of existence" DNSSEC option to see them.
  • net.ma/AAAA has errors; select the "Denial of existence" DNSSEC option to see them.
Warnings (22)
  • net.ma/DNSKEY (alg 8, id 14986): No response was received until the UDP payload size was decreased, indicating that the server might be attempting to send a payload that exceeds the path maximum transmission unit (PMTU) size. See RFC 6891, Sec. 6.2.6. (41.214.240.4, 2c0f:fb20:100:fc::33, UDP_-_EDNS0_4096_D_KN)
  • net.ma/DNSKEY (alg 8, id 34239): No response was received until the UDP payload size was decreased, indicating that the server might be attempting to send a payload that exceeds the path maximum transmission unit (PMTU) size. See RFC 6891, Sec. 6.2.6. (41.214.240.4, 2c0f:fb20:100:fc::33, UDP_-_EDNS0_4096_D_KN)
  • net.ma/DNSKEY (alg 8, id 37987): No response was received until the UDP payload size was decreased, indicating that the server might be attempting to send a payload that exceeds the path maximum transmission unit (PMTU) size. See RFC 6891, Sec. 6.2.6. (41.214.240.4, 2c0f:fb20:100:fc::33, UDP_-_EDNS0_4096_D_KN)
  • net.ma/DNSKEY (alg 8, id 50500): No response was received until the UDP payload size was decreased, indicating that the server might be attempting to send a payload that exceeds the path maximum transmission unit (PMTU) size. See RFC 6891, Sec. 6.2.6. (41.214.240.4, 2c0f:fb20:100:fc::33, UDP_-_EDNS0_4096_D_KN)
  • net.ma/DNSKEY (alg 8, id 63706): No response was received until the UDP payload size was decreased, indicating that the server might be attempting to send a payload that exceeds the path maximum transmission unit (PMTU) size. See RFC 6891, Sec. 6.2.6. (41.214.240.4, 2c0f:fb20:100:fc::33, UDP_-_EDNS0_4096_D_KN)
  • net.ma/DS (alg 8, id 14986): DNSSEC implementers are prohibited from implementing signing with DS algorithm 1 (SHA-1). See RFC 8624, Sec. 3.2.
  • net.ma/DS (alg 8, id 14986): DNSSEC implementers are prohibited from implementing signing with DS algorithm 1 (SHA-1). See RFC 8624, Sec. 3.2.
  • net.ma/DS (alg 8, id 14986): DS records with digest type 1 (SHA-1) are ignored when DS records with digest type 2 (SHA-256) exist in the same RRset. See RFC 4509, Sec. 3.
  • net.ma/DS (alg 8, id 14986): DS records with digest type 1 (SHA-1) are ignored when DS records with digest type 2 (SHA-256) exist in the same RRset. See RFC 4509, Sec. 3.
  • net.ma/DS (alg 8, id 37987): DNSSEC implementers are prohibited from implementing signing with DS algorithm 1 (SHA-1). See RFC 8624, Sec. 3.2.
  • net.ma/DS (alg 8, id 37987): DNSSEC implementers are prohibited from implementing signing with DS algorithm 1 (SHA-1). See RFC 8624, Sec. 3.2.
  • net.ma/DS (alg 8, id 37987): DS records with digest type 1 (SHA-1) are ignored when DS records with digest type 2 (SHA-256) exist in the same RRset. See RFC 4509, Sec. 3.
  • net.ma/DS (alg 8, id 37987): DS records with digest type 1 (SHA-1) are ignored when DS records with digest type 2 (SHA-256) exist in the same RRset. See RFC 4509, Sec. 3.
  • net.ma/MX has warnings; select the "Denial of existence" DNSSEC option to see them.
  • net.ma/TXT has warnings; select the "Denial of existence" DNSSEC option to see them.
  • net.ma/CDS has warnings; select the "Denial of existence" DNSSEC option to see them.
  • net.ma/A has warnings; select the "Denial of existence" DNSSEC option to see them.
  • net.ma/CDNSKEY has warnings; select the "Denial of existence" DNSSEC option to see them.
  • net.ma/CNAME has warnings; select the "Denial of existence" DNSSEC option to see them.
  • net.ma/DNSKEY has warnings; select the "Denial of existence" DNSSEC option to see them.
  • gty60.lkyqa.net.ma/A has warnings; select the "Denial of existence" DNSSEC option to see them.
  • net.ma/AAAA has warnings; select the "Denial of existence" DNSSEC option to see them.

DNSKEY legend

Full legend
SEP bit setSEP bit set
Revoke bit setRevoke bit set
Trust anchorTrust anchor
Download: png | svg
Warning JavaScript is required to make the graph below interactive.
DNSSEC authentication graph