View on GitHub

DNSViz: A DNS visualization tool

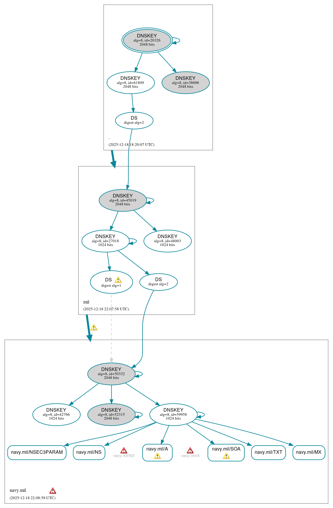
navy.mil

DNSSEC options (hide)
  1. |?|
  2. |?|
  3. |?|
  4. |?|
  5. |?|
  6. |?|
  7. |?|
  8. |?|
  9. |?|
  10. |?|
Notices
DNSSEC Authentication Chain

RRset statusRRset status

Secure (6)
  • navy.mil/A
  • navy.mil/MX
  • navy.mil/NS
  • navy.mil/NSEC3PARAM
  • navy.mil/SOA
  • navy.mil/TXT

DNSKEY/DS/NSEC statusDNSKEY/DS/NSEC status

Secure (13)
  • ./DNSKEY (alg 8, id 20326)
  • ./DNSKEY (alg 8, id 38696)
  • ./DNSKEY (alg 8, id 61809)
  • mil/DNSKEY (alg 8, id 27018)
  • mil/DNSKEY (alg 8, id 45019)
  • mil/DNSKEY (alg 8, id 48003)
  • mil/DS (alg 8, id 45019)
  • navy.mil/DNSKEY (alg 8, id 42766)
  • navy.mil/DNSKEY (alg 8, id 50332)
  • navy.mil/DNSKEY (alg 8, id 52315)
  • navy.mil/DNSKEY (alg 8, id 59958)
  • navy.mil/DS (alg 8, id 50332)
  • navy.mil/DS (alg 8, id 50332)

Delegation statusDelegation status

Secure (2)
  • . to mil
  • mil to navy.mil

NoticesNotices

Errors (11)
  • navy.mil zone: The following NS name(s) did not resolve to address(es): squad.navo.mil, squid.navo.mil, minnow.navo, squid.navo
  • navy.mil zone: The server(s) were not responsive to queries over UDP. See RFC 1035, Sec. 4.2. (140.16.248.54, 192.252.143.243, 192.252.154.243, 192.252.155.243, 192.252.157.243, 192.252.162.243, 192.252.180.243)
  • navy.mil/A: No response was received from the server over UDP (tried 11 times). See RFC 1035, Sec. 4.2. (192.252.143.243, UDP_-_EDNS0_4096_D_KN)
  • navy.mil/A: No response was received from the server over UDP (tried 12 times). See RFC 1035, Sec. 4.2. (140.16.248.54, 192.252.154.243, 192.252.155.243, 192.252.157.243, 192.252.162.243, 192.252.180.243, UDP_-_NOEDNS_)
  • navy.mil/NS: No response was received from the server over UDP (tried 12 times). See RFC 1035, Sec. 4.2. (140.16.248.54, 192.252.154.243, 192.252.155.243, 192.252.157.243, 192.252.162.243, 192.252.180.243, UDP_-_NOEDNS_)
  • navy.mil/NS: No response was received from the server over UDP (tried 15 times). See RFC 1035, Sec. 4.2. (192.252.143.243, UDP_-_EDNS0_4096_D_KN)
  • navy.mil/CDS has errors; select the "Denial of existence" DNSSEC option to see them.
  • navy.mil/AAAA has errors; select the "Denial of existence" DNSSEC option to see them.
  • navy.mil/CNAME has errors; select the "Denial of existence" DNSSEC option to see them.
  • cr6ms.v7fk9.navy.mil/A has errors; select the "Denial of existence" DNSSEC option to see them.
  • navy.mil/CDNSKEY has errors; select the "Denial of existence" DNSSEC option to see them.
Warnings (12)
  • mil to navy.mil: The following NS name(s) were found in the authoritative NS RRset, but not in the delegation NS RRset (i.e., in the mil zone): squid.navo.mil, crnaone.navy.mil, minnow.navo, navy.mil, squid.navo, squad.navo.mil See RFC 1034, Sec. 4.2.2.
  • navy.mil/A: No response was received until the UDP payload size was decreased, indicating that the server might be attempting to send a payload that exceeds the path maximum transmission unit (PMTU) size. See RFC 6891, Sec. 6.2.6. (214.23.245.6, UDP_-_EDNS0_4096_D_KN)
  • navy.mil/DS (alg 8, id 50332): DNSSEC implementers are prohibited from implementing signing with DS algorithm 1 (SHA-1). See RFC 8624, Sec. 3.2.
  • navy.mil/DS (alg 8, id 50332): DNSSEC implementers are prohibited from implementing signing with DS algorithm 1 (SHA-1). See RFC 8624, Sec. 3.2.
  • navy.mil/DS (alg 8, id 50332): DS records with digest type 1 (SHA-1) are ignored when DS records with digest type 2 (SHA-256) exist in the same RRset. See RFC 4509, Sec. 3.
  • navy.mil/DS (alg 8, id 50332): DS records with digest type 1 (SHA-1) are ignored when DS records with digest type 2 (SHA-256) exist in the same RRset. See RFC 4509, Sec. 3.
  • navy.mil/SOA: No response was received from the server over UDP (tried 4 times) until the 100 EDNS option was removed. See RFC 6891, Sec. 6.1.2. (131.77.60.232, UDP_-_EDNS0_512__O(100)KN)
  • navy.mil/CDS has warnings; select the "Denial of existence" DNSSEC option to see them.
  • navy.mil/AAAA has warnings; select the "Denial of existence" DNSSEC option to see them.
  • navy.mil/CNAME has warnings; select the "Denial of existence" DNSSEC option to see them.
  • cr6ms.v7fk9.navy.mil/A has warnings; select the "Denial of existence" DNSSEC option to see them.
  • navy.mil/CDNSKEY has warnings; select the "Denial of existence" DNSSEC option to see them.

DNSKEY legend

Full legend
SEP bit setSEP bit set
Revoke bit setRevoke bit set
Trust anchorTrust anchor
Download: png | svg
Warning JavaScript is required to make the graph below interactive.
DNSSEC authentication graph