View on GitHub

DNSViz: A DNS visualization tool

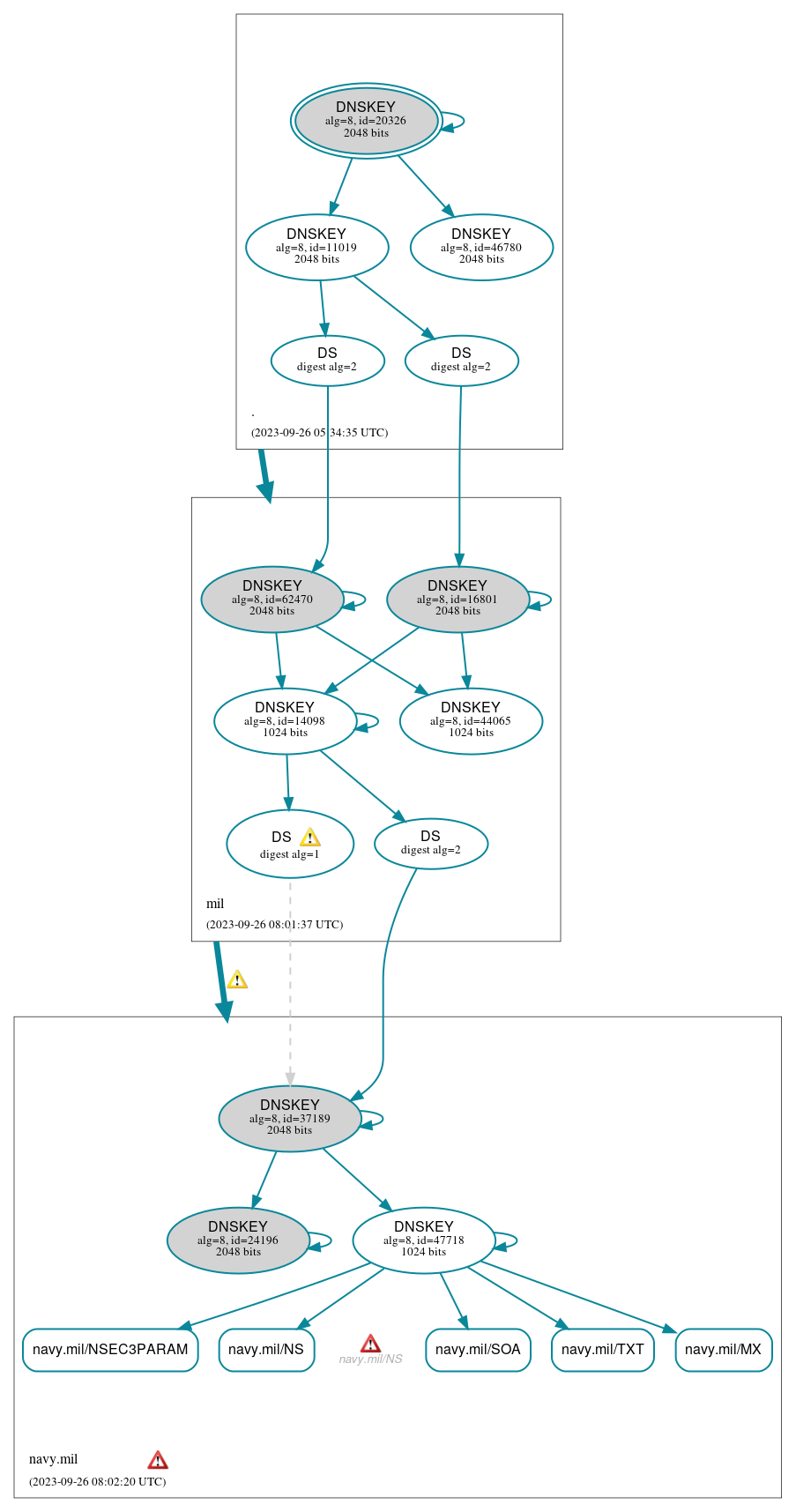
navy.mil

DNSSEC options (hide)
  1. |?|
  2. |?|
  3. |?|
  4. |?|
  5. |?|
  6. |?|
  7. |?|
  8. |?|
  9. |?|
  10. |?|
Notices
DNSSEC Authentication Chain

RRset statusRRset status

Secure (5)
  • navy.mil/MX
  • navy.mil/NS
  • navy.mil/NSEC3PARAM
  • navy.mil/SOA
  • navy.mil/TXT

DNSKEY/DS/NSEC statusDNSKEY/DS/NSEC status

Secure (14)
  • ./DNSKEY (alg 8, id 11019)
  • ./DNSKEY (alg 8, id 20326)
  • ./DNSKEY (alg 8, id 46780)
  • mil/DNSKEY (alg 8, id 14098)
  • mil/DNSKEY (alg 8, id 16801)
  • mil/DNSKEY (alg 8, id 44065)
  • mil/DNSKEY (alg 8, id 62470)
  • mil/DS (alg 8, id 16801)
  • mil/DS (alg 8, id 62470)
  • navy.mil/DNSKEY (alg 8, id 24196)
  • navy.mil/DNSKEY (alg 8, id 37189)
  • navy.mil/DNSKEY (alg 8, id 47718)
  • navy.mil/DS (alg 8, id 37189)
  • navy.mil/DS (alg 8, id 37189)

Delegation statusDelegation status

Secure (2)
  • . to mil
  • mil to navy.mil

NoticesNotices

Errors (6)
  • navy.mil zone: The server(s) were not responsive to queries over UDP. See RFC 1035, Sec. 4.2. (2608:102:0:182d:1001:9012:c00:21, 2608:125:0:1811:1001:9012:f00:21, 2608:145:0:180b:1001:9012:d00:21, 2608:4122:0:1012:1001:9012:1400:11, 2608:c182::1001:9012:1600:11)
  • navy.mil/NS: No response was received from the server over UDP (tried 12 times). See RFC 1035, Sec. 4.2. (2608:102:0:182d:1001:9012:c00:21, 2608:125:0:1811:1001:9012:f00:21, 2608:145:0:180b:1001:9012:d00:21, 2608:4122:0:1012:1001:9012:1400:11, 2608:c182::1001:9012:1600:11, UDP_-_NOEDNS_)
  • navy.mil/A has errors; select the "Denial of existence" DNSSEC option to see them.
  • navy.mil/CNAME has errors; select the "Denial of existence" DNSSEC option to see them.
  • 25fm9zg0pe.navy.mil/A has errors; select the "Denial of existence" DNSSEC option to see them.
  • navy.mil/AAAA has errors; select the "Denial of existence" DNSSEC option to see them.
Warnings (13)
  • mil to navy.mil: AAAA glue records exist for ns.cybercom.mil, but there are no corresponding authoritative AAAA records. See RFC 1034, Sec. 4.2.2.
  • mil to navy.mil: AAAA glue records exist for ns.jtfgno.mil, but there are no corresponding authoritative AAAA records. See RFC 1034, Sec. 4.2.2.
  • mil to navy.mil: AAAA glue records exist for ns1.csd.disa.mil, but there are no corresponding authoritative AAAA records. See RFC 1034, Sec. 4.2.2.
  • mil to navy.mil: AAAA glue records exist for uforiftr01.csd.disa.mil, but there are no corresponding authoritative AAAA records. See RFC 1034, Sec. 4.2.2.
  • mil to navy.mil: AAAA glue records exist for updciftr01.csd.disa.mil, but there are no corresponding authoritative AAAA records. See RFC 1034, Sec. 4.2.2.
  • navy.mil/DS (alg 8, id 37189): DNSSEC implementers are prohibited from implementing signing with DS algorithm 1 (SHA-1). See RFC 8624, Sec. 3.2.
  • navy.mil/DS (alg 8, id 37189): DNSSEC implementers are prohibited from implementing signing with DS algorithm 1 (SHA-1). See RFC 8624, Sec. 3.2.
  • navy.mil/DS (alg 8, id 37189): DS records with digest type 1 (SHA-1) are ignored when DS records with digest type 2 (SHA-256) exist in the same RRset. See RFC 4509, Sec. 3.
  • navy.mil/DS (alg 8, id 37189): DS records with digest type 1 (SHA-1) are ignored when DS records with digest type 2 (SHA-256) exist in the same RRset. See RFC 4509, Sec. 3.
  • navy.mil/A has warnings; select the "Denial of existence" DNSSEC option to see them.
  • navy.mil/CNAME has warnings; select the "Denial of existence" DNSSEC option to see them.
  • 25fm9zg0pe.navy.mil/A has warnings; select the "Denial of existence" DNSSEC option to see them.
  • navy.mil/AAAA has warnings; select the "Denial of existence" DNSSEC option to see them.

DNSKEY legend

Full legend
SEP bit setSEP bit set
Revoke bit setRevoke bit set
Trust anchorTrust anchor
Download: png | svg
Warning JavaScript is required to make the graph below interactive.
DNSSEC authentication graph