View on GitHub

DNSViz: A DNS visualization tool

navy.mil

DNSSEC options (hide)
  1. |?|
  2. |?|
  3. |?|
  4. |?|
  5. |?|
  6. |?|
  7. |?|
  8. |?|
  9. |?|
  10. |?|
Notices
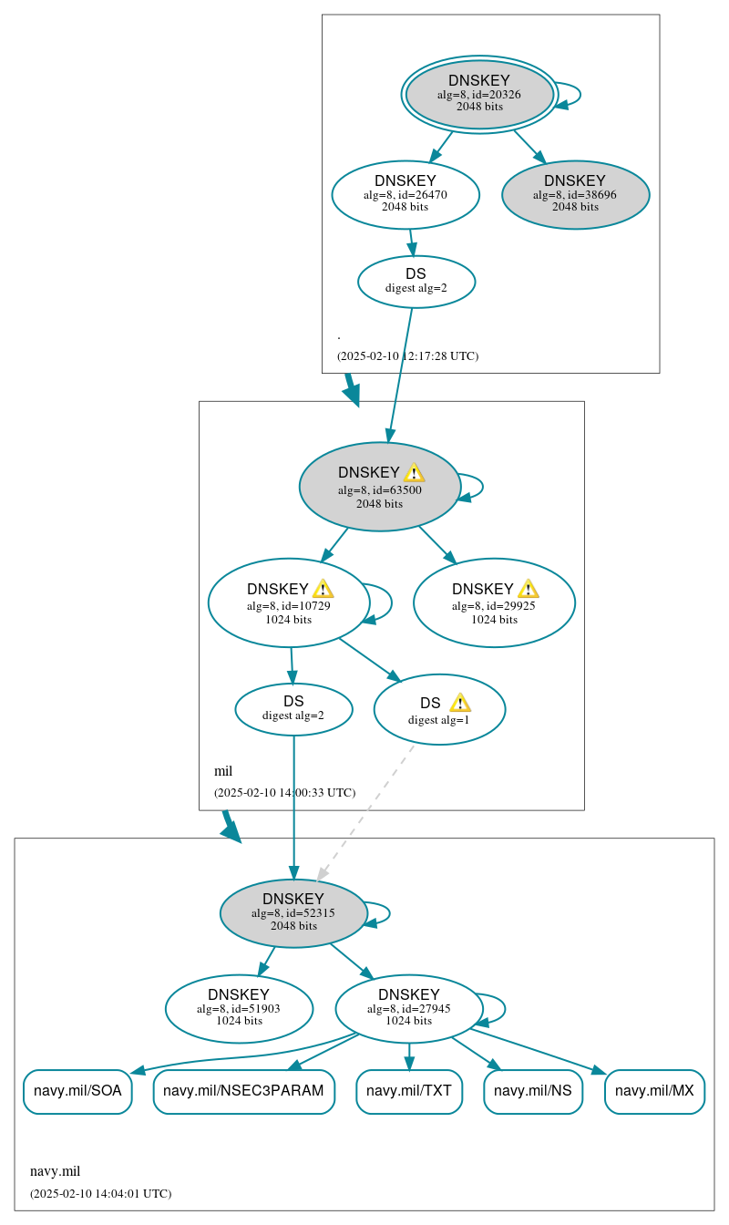
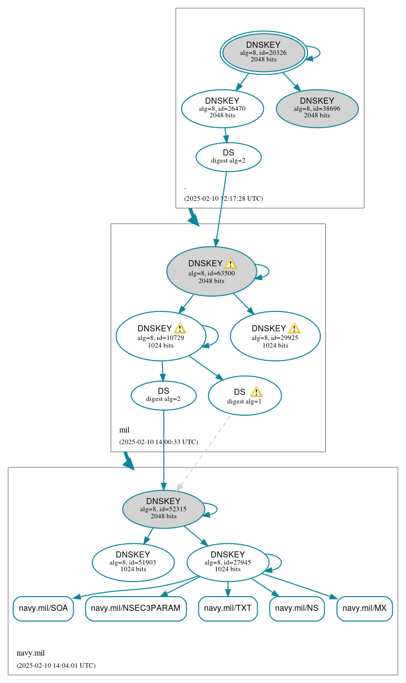
DNSSEC Authentication Chain

RRset statusRRset status

Secure (5)
  • navy.mil/MX
  • navy.mil/NS
  • navy.mil/NSEC3PARAM
  • navy.mil/SOA
  • navy.mil/TXT

DNSKEY/DS/NSEC statusDNSKEY/DS/NSEC status

Secure (12)
  • ./DNSKEY (alg 8, id 20326)
  • ./DNSKEY (alg 8, id 26470)
  • ./DNSKEY (alg 8, id 38696)
  • mil/DNSKEY (alg 8, id 10729)
  • mil/DNSKEY (alg 8, id 29925)
  • mil/DNSKEY (alg 8, id 63500)
  • mil/DS (alg 8, id 63500)
  • navy.mil/DNSKEY (alg 8, id 27945)
  • navy.mil/DNSKEY (alg 8, id 51903)
  • navy.mil/DNSKEY (alg 8, id 52315)
  • navy.mil/DS (alg 8, id 52315)
  • navy.mil/DS (alg 8, id 52315)

Delegation statusDelegation status

Secure (2)
  • . to mil
  • mil to navy.mil

NoticesNotices

Errors (6)
  • navy.mil/AAAA has errors; select the "Denial of existence" DNSSEC option to see them.
  • navy.mil/CDS has errors; select the "Denial of existence" DNSSEC option to see them.
  • navy.mil/CDNSKEY has errors; select the "Denial of existence" DNSSEC option to see them.
  • navy.mil/CNAME has errors; select the "Denial of existence" DNSSEC option to see them.
  • navy.mil/A has errors; select the "Denial of existence" DNSSEC option to see them.
  • xlg1a.ir9ya.navy.mil/A has errors; select the "Denial of existence" DNSSEC option to see them.
Warnings (13)
  • mil/DNSKEY (alg 8, id 10729): No response was received until the UDP payload size was decreased, indicating that the server might be attempting to send a payload that exceeds the path maximum transmission unit (PMTU) size. See RFC 6891, Sec. 6.2.6. (199.252.157.234, UDP_-_EDNS0_4096_D_KN)
  • mil/DNSKEY (alg 8, id 29925): No response was received until the UDP payload size was decreased, indicating that the server might be attempting to send a payload that exceeds the path maximum transmission unit (PMTU) size. See RFC 6891, Sec. 6.2.6. (199.252.157.234, UDP_-_EDNS0_4096_D_KN)
  • mil/DNSKEY (alg 8, id 63500): No response was received until the UDP payload size was decreased, indicating that the server might be attempting to send a payload that exceeds the path maximum transmission unit (PMTU) size. See RFC 6891, Sec. 6.2.6. (199.252.157.234, UDP_-_EDNS0_4096_D_KN)
  • navy.mil/DS (alg 8, id 52315): DNSSEC implementers are prohibited from implementing signing with DS algorithm 1 (SHA-1). See RFC 8624, Sec. 3.2.
  • navy.mil/DS (alg 8, id 52315): DNSSEC implementers are prohibited from implementing signing with DS algorithm 1 (SHA-1). See RFC 8624, Sec. 3.2.
  • navy.mil/DS (alg 8, id 52315): DS records with digest type 1 (SHA-1) are ignored when DS records with digest type 2 (SHA-256) exist in the same RRset. See RFC 4509, Sec. 3.
  • navy.mil/DS (alg 8, id 52315): DS records with digest type 1 (SHA-1) are ignored when DS records with digest type 2 (SHA-256) exist in the same RRset. See RFC 4509, Sec. 3.
  • navy.mil/AAAA has warnings; select the "Denial of existence" DNSSEC option to see them.
  • navy.mil/CDS has warnings; select the "Denial of existence" DNSSEC option to see them.
  • navy.mil/CDNSKEY has warnings; select the "Denial of existence" DNSSEC option to see them.
  • navy.mil/CNAME has warnings; select the "Denial of existence" DNSSEC option to see them.
  • navy.mil/A has warnings; select the "Denial of existence" DNSSEC option to see them.
  • xlg1a.ir9ya.navy.mil/A has warnings; select the "Denial of existence" DNSSEC option to see them.

DNSKEY legend

Full legend
SEP bit setSEP bit set
Revoke bit setRevoke bit set
Trust anchorTrust anchor
Download: png | svg
Warning JavaScript is required to make the graph below interactive.
DNSSEC authentication graph