View on GitHub

DNSViz: A DNS visualization tool

navy.mil

DNSSEC options (hide)
  1. |?|
  2. |?|
  3. |?|
  4. |?|
  5. |?|
  6. |?|
  7. |?|
  8. |?|
  9. |?|
  10. |?|
Notices
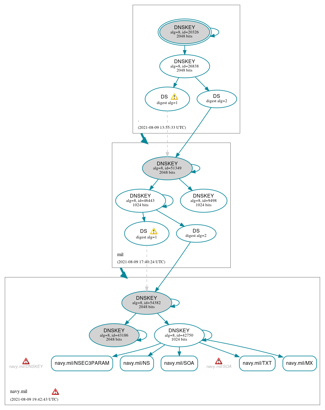
DNSSEC Authentication Chain

RRset statusRRset status

Secure (5)
  • navy.mil/MX
  • navy.mil/NS
  • navy.mil/NSEC3PARAM
  • navy.mil/SOA
  • navy.mil/TXT

DNSKEY/DS/NSEC statusDNSKEY/DS/NSEC status

Secure (12)
  • ./DNSKEY (alg 8, id 20326)
  • ./DNSKEY (alg 8, id 26838)
  • mil/DNSKEY (alg 8, id 46443)
  • mil/DNSKEY (alg 8, id 51349)
  • mil/DNSKEY (alg 8, id 9498)
  • mil/DS (alg 8, id 51349)
  • mil/DS (alg 8, id 51349)
  • navy.mil/DNSKEY (alg 8, id 42750)
  • navy.mil/DNSKEY (alg 8, id 43186)
  • navy.mil/DNSKEY (alg 8, id 54382)
  • navy.mil/DS (alg 8, id 54382)
  • navy.mil/DS (alg 8, id 54382)

Delegation statusDelegation status

Secure (2)
  • . to mil
  • mil to navy.mil

NoticesNotices

Errors (8)
  • navy.mil zone: The server(s) were not responsive to queries over TCP. See RFC 1035, Sec. 4.2. (131.77.60.235, 152.229.110.235, 214.3.125.231, 214.23.245.4, 215.65.126.180, 215.65.126.181)
  • navy.mil/DNSKEY: No response was received from the server over UDP (tried 12 times). See RFC 1035, Sec. 4.2. (131.77.60.235, 152.229.110.235, 214.3.125.231, 214.23.245.4, 215.65.126.180, 215.65.126.181, UDP_-_EDNS0_4096_D_KN)
  • navy.mil/SOA: No response was received from the server over TCP (tried 3 times). See RFC 1035, Sec. 4.2. (131.77.60.235, 152.229.110.235, 214.3.125.231, 214.23.245.4, 215.65.126.180, 215.65.126.181, TCP_-_EDNS0_4096_D_N)
  • navy.mil/A has errors; select the "Denial of existence" DNSSEC option to see them.
  • w62yxoj1zp.navy.mil/A has errors; select the "Denial of existence" DNSSEC option to see them.
  • navy.mil/DNSKEY has errors; select the "Denial of existence" DNSSEC option to see them.
  • navy.mil/CNAME has errors; select the "Denial of existence" DNSSEC option to see them.
  • navy.mil/AAAA has errors; select the "Denial of existence" DNSSEC option to see them.
Warnings (12)
  • mil/DS (alg 8, id 51349): DNSSEC implementers are prohibited from implementing signing with DS algorithm 1 (SHA-1). See RFC 8624, Sec. 3.2.
  • mil/DS (alg 8, id 51349): DNSSEC implementers are prohibited from implementing signing with DS algorithm 1 (SHA-1). See RFC 8624, Sec. 3.2.
  • mil/DS (alg 8, id 51349): DS records with digest type 1 (SHA-1) are ignored when DS records with digest type 2 (SHA-256) exist in the same RRset. See RFC 4509, Sec. 3.
  • mil/DS (alg 8, id 51349): DS records with digest type 1 (SHA-1) are ignored when DS records with digest type 2 (SHA-256) exist in the same RRset. See RFC 4509, Sec. 3.
  • navy.mil/DS (alg 8, id 54382): DNSSEC implementers are prohibited from implementing signing with DS algorithm 1 (SHA-1). See RFC 8624, Sec. 3.2.
  • navy.mil/DS (alg 8, id 54382): DNSSEC implementers are prohibited from implementing signing with DS algorithm 1 (SHA-1). See RFC 8624, Sec. 3.2.
  • navy.mil/DS (alg 8, id 54382): DS records with digest type 1 (SHA-1) are ignored when DS records with digest type 2 (SHA-256) exist in the same RRset. See RFC 4509, Sec. 3.
  • navy.mil/DS (alg 8, id 54382): DS records with digest type 1 (SHA-1) are ignored when DS records with digest type 2 (SHA-256) exist in the same RRset. See RFC 4509, Sec. 3.
  • navy.mil/A has warnings; select the "Denial of existence" DNSSEC option to see them.
  • w62yxoj1zp.navy.mil/A has warnings; select the "Denial of existence" DNSSEC option to see them.
  • navy.mil/CNAME has warnings; select the "Denial of existence" DNSSEC option to see them.
  • navy.mil/AAAA has warnings; select the "Denial of existence" DNSSEC option to see them.

DNSKEY legend

Full legend
SEP bit setSEP bit set
Revoke bit setRevoke bit set
Trust anchorTrust anchor
Download: png | svg
Warning JavaScript is required to make the graph below interactive.
DNSSEC authentication graph