View on GitHub

DNSViz: A DNS visualization tool

nau.edu

DNSSEC options (hide)
  1. |?|
  2. |?|
  3. |?|
  4. |?|
  5. |?|
  6. |?|
  7. |?|
  8. |?|
  9. |?|
  10. |?|
Notices
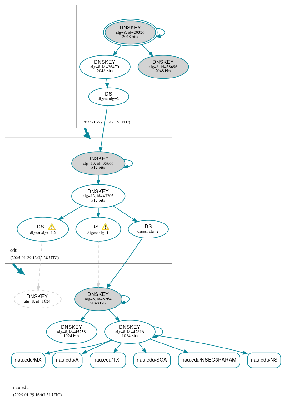
DNSSEC Authentication Chain

RRset statusRRset status

Secure (6)
  • nau.edu/A
  • nau.edu/MX
  • nau.edu/NS
  • nau.edu/NSEC3PARAM
  • nau.edu/SOA
  • nau.edu/TXT

DNSKEY/DS/NSEC statusDNSKEY/DS/NSEC status

Secure (12)
  • ./DNSKEY (alg 8, id 20326)
  • ./DNSKEY (alg 8, id 26470)
  • ./DNSKEY (alg 8, id 38696)
  • edu/DNSKEY (alg 13, id 35663)
  • edu/DNSKEY (alg 13, id 43203)
  • edu/DS (alg 13, id 35663)
  • nau.edu/DNSKEY (alg 8, id 42816)
  • nau.edu/DNSKEY (alg 8, id 45258)
  • nau.edu/DNSKEY (alg 8, id 8764)
  • nau.edu/DS (alg 8, id 1624)
  • nau.edu/DS (alg 8, id 8764)
  • nau.edu/DS (alg 8, id 8764)
Non_existent (1)
  • nau.edu/DNSKEY (alg 8, id 1624)

Delegation statusDelegation status

Secure (2)
  • . to edu
  • edu to nau.edu

NoticesNotices

Errors (5)
  • nau.edu/AAAA has errors; select the "Denial of existence" DNSSEC option to see them.
  • nau.edu/CNAME has errors; select the "Denial of existence" DNSSEC option to see them.
  • nau.edu/CDS has errors; select the "Denial of existence" DNSSEC option to see them.
  • bopcw.ack6o.nau.edu/A has errors; select the "Denial of existence" DNSSEC option to see them.
  • nau.edu/CDNSKEY has errors; select the "Denial of existence" DNSSEC option to see them.
Warnings (13)
  • nau.edu/DS (alg 8, id 1624): DNSSEC implementers are prohibited from implementing signing with DS algorithm 1 (SHA-1). See RFC 8624, Sec. 3.2.
  • nau.edu/DS (alg 8, id 1624): DNSSEC implementers are prohibited from implementing signing with DS algorithm 1 (SHA-1). See RFC 8624, Sec. 3.2.
  • nau.edu/DS (alg 8, id 1624): DS records with digest type 1 (SHA-1) are ignored when DS records with digest type 2 (SHA-256) exist in the same RRset. See RFC 4509, Sec. 3.
  • nau.edu/DS (alg 8, id 1624): DS records with digest type 1 (SHA-1) are ignored when DS records with digest type 2 (SHA-256) exist in the same RRset. See RFC 4509, Sec. 3.
  • nau.edu/DS (alg 8, id 8764): DNSSEC implementers are prohibited from implementing signing with DS algorithm 1 (SHA-1). See RFC 8624, Sec. 3.2.
  • nau.edu/DS (alg 8, id 8764): DNSSEC implementers are prohibited from implementing signing with DS algorithm 1 (SHA-1). See RFC 8624, Sec. 3.2.
  • nau.edu/DS (alg 8, id 8764): DS records with digest type 1 (SHA-1) are ignored when DS records with digest type 2 (SHA-256) exist in the same RRset. See RFC 4509, Sec. 3.
  • nau.edu/DS (alg 8, id 8764): DS records with digest type 1 (SHA-1) are ignored when DS records with digest type 2 (SHA-256) exist in the same RRset. See RFC 4509, Sec. 3.
  • nau.edu/AAAA has warnings; select the "Denial of existence" DNSSEC option to see them.
  • nau.edu/CNAME has warnings; select the "Denial of existence" DNSSEC option to see them.
  • nau.edu/CDS has warnings; select the "Denial of existence" DNSSEC option to see them.
  • bopcw.ack6o.nau.edu/A has warnings; select the "Denial of existence" DNSSEC option to see them.
  • nau.edu/CDNSKEY has warnings; select the "Denial of existence" DNSSEC option to see them.

DNSKEY legend

Full legend
SEP bit setSEP bit set
Revoke bit setRevoke bit set
Trust anchorTrust anchor
Download: png | svg
Warning JavaScript is required to make the graph below interactive.
DNSSEC authentication graph