View on GitHub

DNSViz: A DNS visualization tool

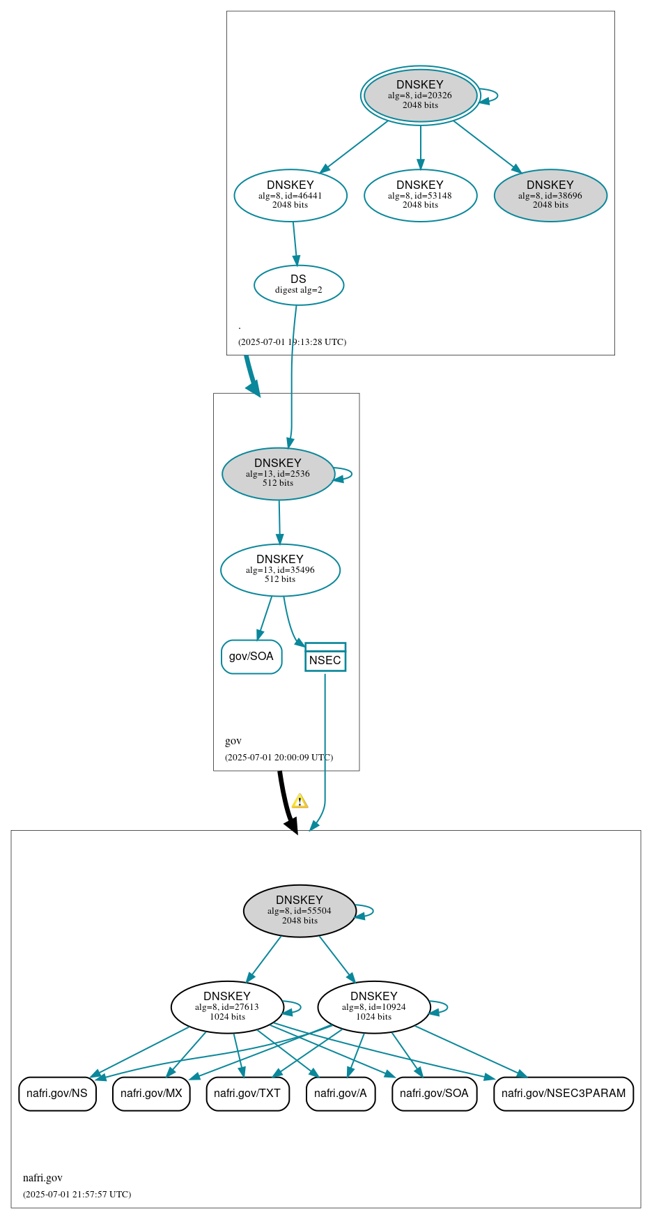
nafri.gov

DNSSEC options (hide)
  1. |?|
  2. |?|
  3. |?|
  4. |?|
  5. |?|
  6. |?|
  7. |?|
  8. |?|
  9. |?|
  10. |?|
Notices
DNSSEC Authentication Chain

RRset statusRRset status

Insecure (6)
  • nafri.gov/A
  • nafri.gov/MX
  • nafri.gov/NS
  • nafri.gov/NSEC3PARAM
  • nafri.gov/SOA
  • nafri.gov/TXT
Secure (1)
  • gov/SOA

DNSKEY/DS/NSEC statusDNSKEY/DS/NSEC status

Insecure (3)
  • nafri.gov/DNSKEY (alg 8, id 10924)
  • nafri.gov/DNSKEY (alg 8, id 27613)
  • nafri.gov/DNSKEY (alg 8, id 55504)
Secure (8)
  • ./DNSKEY (alg 8, id 20326)
  • ./DNSKEY (alg 8, id 38696)
  • ./DNSKEY (alg 8, id 46441)
  • ./DNSKEY (alg 8, id 53148)
  • NSEC proving non-existence of nafri.gov/DS
  • gov/DNSKEY (alg 13, id 2536)
  • gov/DNSKEY (alg 13, id 35496)
  • gov/DS (alg 13, id 2536)

Delegation statusDelegation status

Insecure (1)
  • gov to nafri.gov
Secure (1)
  • . to gov

NoticesNotices

Errors (5)
  • nafri.gov/CNAME has errors; select the "Denial of existence" DNSSEC option to see them.
  • nafri.gov/AAAA has errors; select the "Denial of existence" DNSSEC option to see them.
  • ni5bv.84j6p.nafri.gov/A has errors; select the "Denial of existence" DNSSEC option to see them.
  • nafri.gov/CDS has errors; select the "Denial of existence" DNSSEC option to see them.
  • nafri.gov/CDNSKEY has errors; select the "Denial of existence" DNSSEC option to see them.
Warnings (6)
  • gov to nafri.gov: The following NS name(s) were found in the authoritative NS RRset, but not in the delegation NS RRset (i.e., in the gov zone): fsdns4.fs.usda.gov See RFC 1034, Sec. 4.2.2.
  • nafri.gov/CNAME has warnings; select the "Denial of existence" DNSSEC option to see them.
  • nafri.gov/AAAA has warnings; select the "Denial of existence" DNSSEC option to see them.
  • ni5bv.84j6p.nafri.gov/A has warnings; select the "Denial of existence" DNSSEC option to see them.
  • nafri.gov/CDS has warnings; select the "Denial of existence" DNSSEC option to see them.
  • nafri.gov/CDNSKEY has warnings; select the "Denial of existence" DNSSEC option to see them.

DNSKEY legend

Full legend
SEP bit setSEP bit set
Revoke bit setRevoke bit set
Trust anchorTrust anchor
Download: png | svg
Warning JavaScript is required to make the graph below interactive.
DNSSEC authentication graph