View on GitHub

DNSViz: A DNS visualization tool

nafri.gov

DNSSEC options (hide)
  1. |?|
  2. |?|
  3. |?|
  4. |?|
  5. |?|
  6. |?|
  7. |?|
  8. |?|
  9. |?|
  10. |?|
Notices
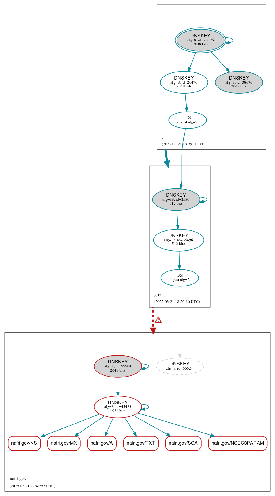
DNSSEC Authentication Chain

RRset statusRRset status

Bogus (6)
  • nafri.gov/A
  • nafri.gov/MX
  • nafri.gov/NS
  • nafri.gov/NSEC3PARAM
  • nafri.gov/SOA
  • nafri.gov/TXT

DNSKEY/DS/NSEC statusDNSKEY/DS/NSEC status

Bogus (2)
  • nafri.gov/DNSKEY (alg 8, id 45423)
  • nafri.gov/DNSKEY (alg 8, id 55504)
Secure (7)
  • ./DNSKEY (alg 8, id 20326)
  • ./DNSKEY (alg 8, id 26470)
  • ./DNSKEY (alg 8, id 38696)
  • gov/DNSKEY (alg 13, id 2536)
  • gov/DNSKEY (alg 13, id 35496)
  • gov/DS (alg 13, id 2536)
  • nafri.gov/DS (alg 8, id 56524)
Non_existent (1)
  • nafri.gov/DNSKEY (alg 8, id 56524)

Delegation statusDelegation status

Bogus (1)
  • gov to nafri.gov
Secure (1)
  • . to gov

NoticesNotices

Errors (7)
  • gov to nafri.gov: No valid RRSIGs made by a key corresponding to a DS RR were found covering the DNSKEY RRset, resulting in no secure entry point (SEP) into the zone. See RFC 4035, Sec. 2.2, RFC 6840, Sec. 5.11. (165.221.108.59, 199.141.137.15, 199.141.140.11, UDP_-_EDNS0_4096_D_KN)
  • gov to nafri.gov: The DS RRset for the zone included algorithm 8 (RSASHA256), but no DS RR matched a DNSKEY with algorithm 8 that signs the zone's DNSKEY RRset. See RFC 4035, Sec. 2.2, RFC 6840, Sec. 5.11. (165.221.108.59, 199.141.137.15, 199.141.140.11, UDP_-_EDNS0_4096_D_KN)
  • nafri.gov/CDNSKEY has errors; select the "Denial of existence" DNSSEC option to see them.
  • vwbey.z63qx.nafri.gov/A has errors; select the "Denial of existence" DNSSEC option to see them.
  • nafri.gov/AAAA has errors; select the "Denial of existence" DNSSEC option to see them.
  • nafri.gov/CNAME has errors; select the "Denial of existence" DNSSEC option to see them.
  • nafri.gov/CDS has errors; select the "Denial of existence" DNSSEC option to see them.
Warnings (5)
  • nafri.gov/CDNSKEY has warnings; select the "Denial of existence" DNSSEC option to see them.
  • vwbey.z63qx.nafri.gov/A has warnings; select the "Denial of existence" DNSSEC option to see them.
  • nafri.gov/AAAA has warnings; select the "Denial of existence" DNSSEC option to see them.
  • nafri.gov/CNAME has warnings; select the "Denial of existence" DNSSEC option to see them.
  • nafri.gov/CDS has warnings; select the "Denial of existence" DNSSEC option to see them.

DNSKEY legend

Full legend
SEP bit setSEP bit set
Revoke bit setRevoke bit set
Trust anchorTrust anchor
Download: png | svg
Warning JavaScript is required to make the graph below interactive.
DNSSEC authentication graph