View on GitHub

DNSViz: A DNS visualization tool

my.ippsa.army.mil

DNSSEC options (hide)
  1. |?|
  2. |?|
  3. |?|
  4. |?|
  5. |?|
  6. |?|
  7. |?|
  8. |?|
  9. |?|
  10. |?|
Notices
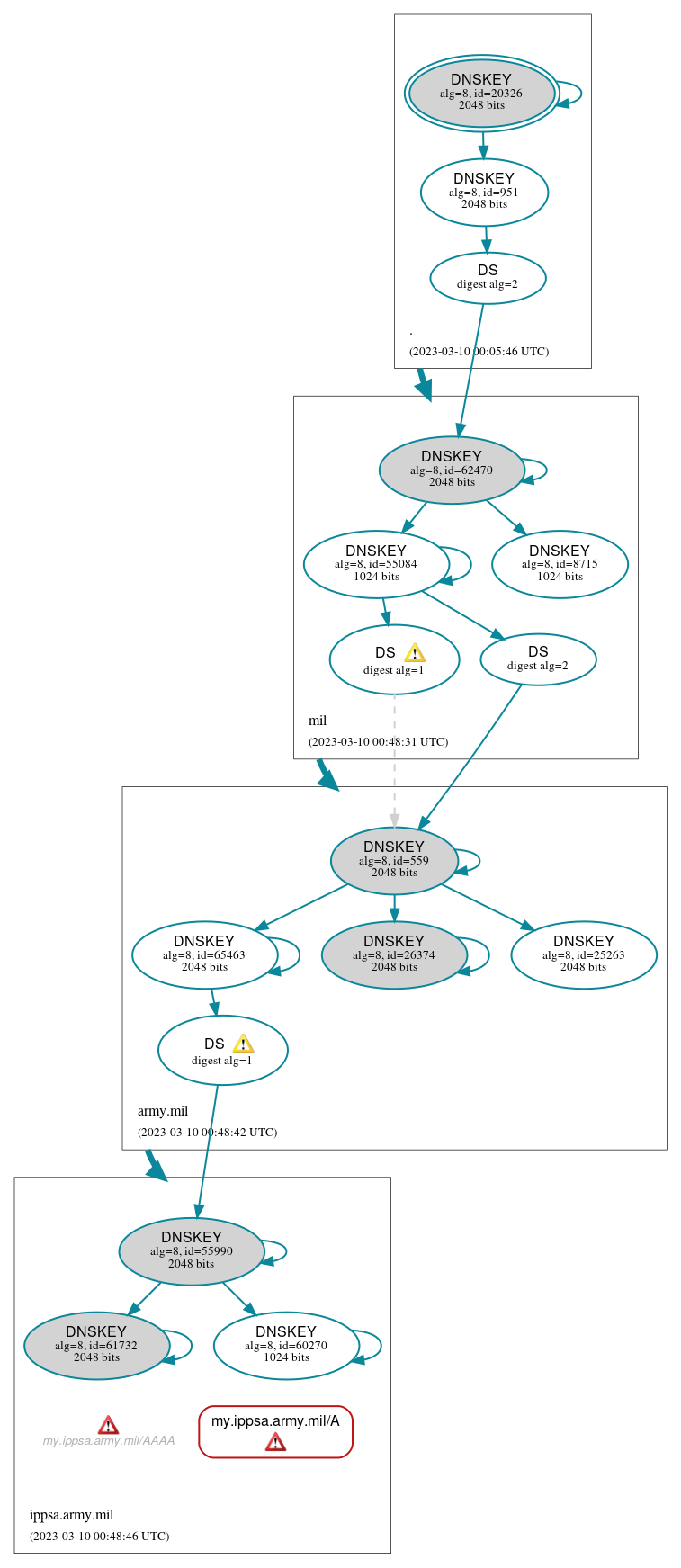
DNSSEC Authentication Chain

RRset statusRRset status

Bogus (1)
  • my.ippsa.army.mil/A

DNSKEY/DS/NSEC statusDNSKEY/DS/NSEC status

Secure (16)
  • ./DNSKEY (alg 8, id 20326)
  • ./DNSKEY (alg 8, id 951)
  • army.mil/DNSKEY (alg 8, id 25263)
  • army.mil/DNSKEY (alg 8, id 26374)
  • army.mil/DNSKEY (alg 8, id 559)
  • army.mil/DNSKEY (alg 8, id 65463)
  • army.mil/DS (alg 8, id 559)
  • army.mil/DS (alg 8, id 559)
  • ippsa.army.mil/DNSKEY (alg 8, id 55990)
  • ippsa.army.mil/DNSKEY (alg 8, id 60270)
  • ippsa.army.mil/DNSKEY (alg 8, id 61732)
  • ippsa.army.mil/DS (alg 8, id 55990)
  • mil/DNSKEY (alg 8, id 55084)
  • mil/DNSKEY (alg 8, id 62470)
  • mil/DNSKEY (alg 8, id 8715)
  • mil/DS (alg 8, id 62470)

Delegation statusDelegation status

Secure (3)
  • . to mil
  • army.mil to ippsa.army.mil
  • mil to army.mil

NoticesNotices

Errors (3)
  • my.ippsa.army.mil/A: No RRSIG covering the RRset was returned in the response. See RFC 4035, Sec. 3.1.1. (130.114.200.6, 131.77.60.235, 140.153.43.44, 152.229.110.235, 192.82.113.7, 214.3.125.231, UDP_-_EDNS0_4096_D_KN)
  • my.ippsa.army.mil/AAAA: The response had an invalid RCODE (SERVFAIL). See RFC 1035, Sec. 4.1.1. (130.114.200.6, 131.77.60.235, 140.153.43.44, 152.229.110.235, 192.82.113.7, 214.3.125.231, UDP_-_NOEDNS_)
  • ippsa.army.mil/CNAME has errors; select the "Denial of existence" DNSSEC option to see them.
Warnings (7)
  • army.mil/DS (alg 8, id 559): DNSSEC implementers are prohibited from implementing signing with DS algorithm 1 (SHA-1). See RFC 8624, Sec. 3.2.
  • army.mil/DS (alg 8, id 559): DNSSEC implementers are prohibited from implementing signing with DS algorithm 1 (SHA-1). See RFC 8624, Sec. 3.2.
  • army.mil/DS (alg 8, id 559): DS records with digest type 1 (SHA-1) are ignored when DS records with digest type 2 (SHA-256) exist in the same RRset. See RFC 4509, Sec. 3.
  • army.mil/DS (alg 8, id 559): DS records with digest type 1 (SHA-1) are ignored when DS records with digest type 2 (SHA-256) exist in the same RRset. See RFC 4509, Sec. 3.
  • ippsa.army.mil/DS (alg 8, id 55990): DNSSEC implementers are prohibited from implementing signing with DS algorithm 1 (SHA-1). See RFC 8624, Sec. 3.2.
  • ippsa.army.mil/DS (alg 8, id 55990): DNSSEC implementers are prohibited from implementing signing with DS algorithm 1 (SHA-1). See RFC 8624, Sec. 3.2.
  • ippsa.army.mil/CNAME has warnings; select the "Denial of existence" DNSSEC option to see them.

DNSKEY legend

Full legend
SEP bit setSEP bit set
Revoke bit setRevoke bit set
Trust anchorTrust anchor
Download: png | svg
Warning JavaScript is required to make the graph below interactive.
DNSSEC authentication graph