View on GitHub

DNSViz: A DNS visualization tool

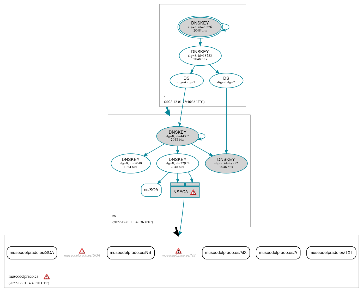
museodelprado.es

DNSSEC options (hide)
  1. |?|
  2. |?|
  3. |?|
  4. |?|
  5. |?|
  6. |?|
  7. |?|
  8. |?|
  9. |?|
  10. |?|
Notices
DNSSEC Authentication Chain

RRset statusRRset status

Insecure (5)
  • museodelprado.es/A
  • museodelprado.es/MX
  • museodelprado.es/NS
  • museodelprado.es/SOA
  • museodelprado.es/TXT
Secure (1)
  • es/SOA

DNSKEY/DS/NSEC statusDNSKEY/DS/NSEC status

Secure (9)
  • ./DNSKEY (alg 8, id 18733)
  • ./DNSKEY (alg 8, id 20326)
  • NSEC3 proving non-existence of museodelprado.es/DS
  • es/DNSKEY (alg 8, id 32974)
  • es/DNSKEY (alg 8, id 44375)
  • es/DNSKEY (alg 8, id 49852)
  • es/DNSKEY (alg 8, id 8040)
  • es/DS (alg 8, id 44375)
  • es/DS (alg 8, id 49852)

Delegation statusDelegation status

Insecure (1)
  • es to museodelprado.es
Secure (1)
  • . to es

NoticesNotices

Errors (6)
  • NSEC3 proving non-existence of museodelprado.es/DS: An iterations count of 0 must be used in NSEC3 records to alleviate computational burdens. See RFC 9276, Sec. 3.1.
  • NSEC3 proving non-existence of museodelprado.es/DS: An iterations count of 0 must be used in NSEC3 records to alleviate computational burdens. See RFC 9276, Sec. 3.1.
  • museodelprado.es zone: The server(s) were not responsive to queries over TCP. See RFC 1035, Sec. 4.2. (2a02:9000::1:3, 2a02:9000::1:4)
  • museodelprado.es/NS: No response was received from the server over UDP (tried 12 times). See RFC 1035, Sec. 4.2. (2001:500:14:7001:ad::1, UDP_-_NOEDNS_)
  • museodelprado.es/SOA: No response was received from the server over TCP (tried 3 times). See RFC 1035, Sec. 4.2. (2a02:9000::1:3, 2a02:9000::1:4, TCP_-_EDNS0_4096_D_N)
  • museodelprado.es/DS has errors; select the "Denial of existence" DNSSEC option to see them.
Warnings (3)
  • NSEC3 proving non-existence of museodelprado.es/DS: The salt value for an NSEC3 record should be empty. See RFC 9276, Sec. 3.1.
  • NSEC3 proving non-existence of museodelprado.es/DS: The salt value for an NSEC3 record should be empty. See RFC 9276, Sec. 3.1.
  • museodelprado.es/DS has warnings; select the "Denial of existence" DNSSEC option to see them.

DNSKEY legend

Full legend
SEP bit setSEP bit set
Revoke bit setRevoke bit set
Trust anchorTrust anchor
Download: png | svg
Warning JavaScript is required to make the graph below interactive.
DNSSEC authentication graph