View on GitHub

DNSViz: A DNS visualization tool

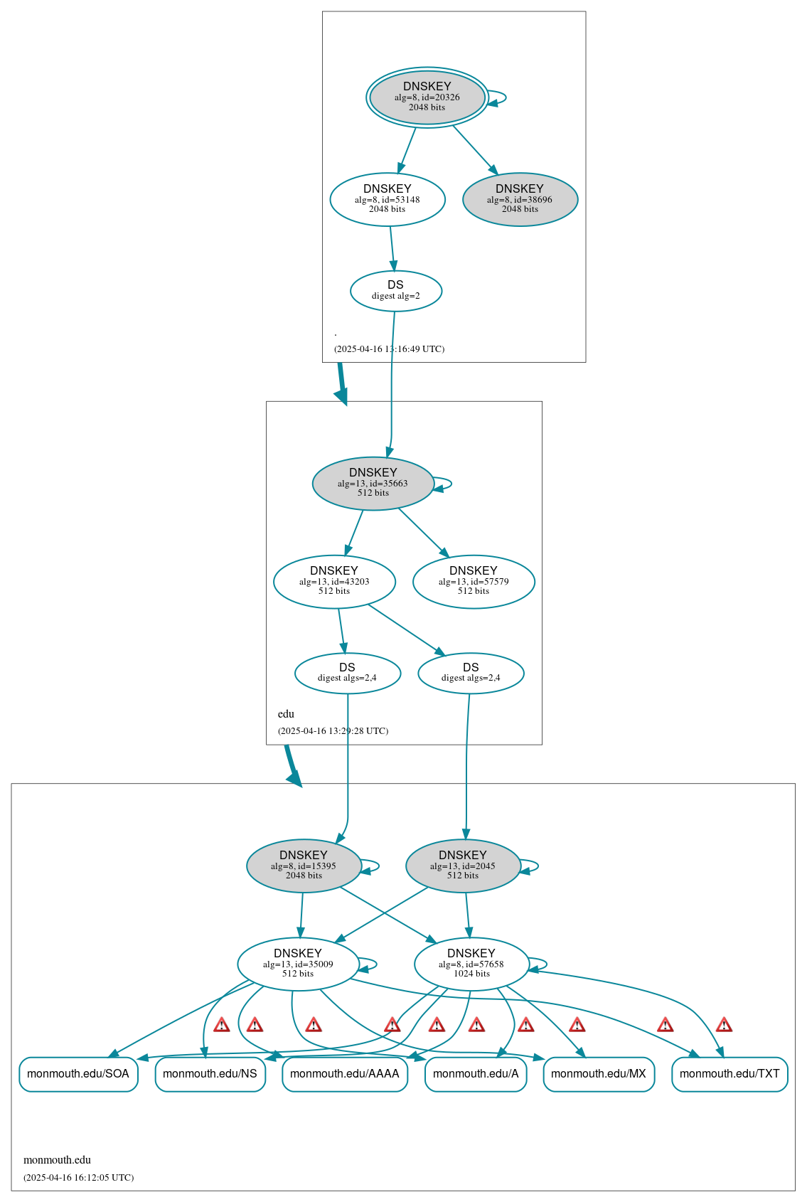
monmouth.edu

DNSSEC options (hide)
  1. |?|
  2. |?|
  3. |?|
  4. |?|
  5. |?|
  6. |?|
  7. |?|
  8. |?|
  9. |?|
  10. |?|
Notices
DNSSEC Authentication Chain

RRset statusRRset status

Secure (6)
  • monmouth.edu/A
  • monmouth.edu/AAAA
  • monmouth.edu/MX
  • monmouth.edu/NS
  • monmouth.edu/SOA
  • monmouth.edu/TXT

DNSKEY/DS/NSEC statusDNSKEY/DS/NSEC status

Secure (13)
  • ./DNSKEY (alg 8, id 20326)
  • ./DNSKEY (alg 8, id 38696)
  • ./DNSKEY (alg 8, id 53148)
  • edu/DNSKEY (alg 13, id 35663)
  • edu/DNSKEY (alg 13, id 43203)
  • edu/DNSKEY (alg 13, id 57579)
  • edu/DS (alg 13, id 35663)
  • monmouth.edu/DNSKEY (alg 13, id 2045)
  • monmouth.edu/DNSKEY (alg 13, id 35009)
  • monmouth.edu/DNSKEY (alg 8, id 15395)
  • monmouth.edu/DNSKEY (alg 8, id 57658)
  • monmouth.edu/DS (alg 13, id 2045)
  • monmouth.edu/DS (alg 8, id 15395)

Delegation statusDelegation status

Secure (2)
  • . to edu
  • edu to monmouth.edu

NoticesNotices

Errors (10)
  • RRSIG monmouth.edu/A alg 13, id 35009: With a TTL of 1814400 the RRSIG RR can be in the cache of a non-validating resolver until 2 days after it expires at 2025-05-04 20:14:12+00:00. See RFC 4035, Sec. 5.3.3.
  • RRSIG monmouth.edu/A alg 8, id 57658: With a TTL of 1814400 the RRSIG RR can be in the cache of a non-validating resolver until 2 days after it expires at 2025-05-04 20:14:12+00:00. See RFC 4035, Sec. 5.3.3.
  • RRSIG monmouth.edu/AAAA alg 13, id 35009: With a TTL of 1814400 the RRSIG RR can be in the cache of a non-validating resolver until 2 days after it expires at 2025-05-04 20:55:58+00:00. See RFC 4035, Sec. 5.3.3.
  • RRSIG monmouth.edu/AAAA alg 8, id 57658: With a TTL of 1814400 the RRSIG RR can be in the cache of a non-validating resolver until 2 days after it expires at 2025-05-04 20:55:58+00:00. See RFC 4035, Sec. 5.3.3.
  • RRSIG monmouth.edu/MX alg 13, id 35009: With a TTL of 1814400 the RRSIG RR can be in the cache of a non-validating resolver until 2 days after it expires at 2025-05-04 20:14:12+00:00. See RFC 4035, Sec. 5.3.3.
  • RRSIG monmouth.edu/MX alg 8, id 57658: With a TTL of 1814400 the RRSIG RR can be in the cache of a non-validating resolver until 2 days after it expires at 2025-05-04 20:14:12+00:00. See RFC 4035, Sec. 5.3.3.
  • RRSIG monmouth.edu/NS alg 13, id 35009: With a TTL of 1814400 the RRSIG RR can be in the cache of a non-validating resolver until 2 days after it expires at 2025-05-04 20:55:58+00:00. See RFC 4035, Sec. 5.3.3.
  • RRSIG monmouth.edu/NS alg 8, id 57658: With a TTL of 1814400 the RRSIG RR can be in the cache of a non-validating resolver until 2 days after it expires at 2025-05-04 20:55:58+00:00. See RFC 4035, Sec. 5.3.3.
  • RRSIG monmouth.edu/TXT alg 13, id 35009: With a TTL of 1814400 the RRSIG RR can be in the cache of a non-validating resolver until 10 days after it expires at 2025-04-26 22:28:28+00:00. See RFC 4035, Sec. 5.3.3.
  • RRSIG monmouth.edu/TXT alg 8, id 57658: With a TTL of 1814400 the RRSIG RR can be in the cache of a non-validating resolver until 10 days after it expires at 2025-04-26 22:28:28+00:00. See RFC 4035, Sec. 5.3.3.

DNSKEY legend

Full legend
SEP bit setSEP bit set
Revoke bit setRevoke bit set
Trust anchorTrust anchor
Download: png | svg
Warning JavaScript is required to make the graph below interactive.
DNSSEC authentication graph