View on GitHub

DNSViz: A DNS visualization tool

moneta.cz

DNSSEC options (hide)
  1. |?|
  2. |?|
  3. |?|
  4. |?|
  5. |?|
  6. |?|
  7. |?|
  8. |?|
  9. |?|
  10. |?|
Notices
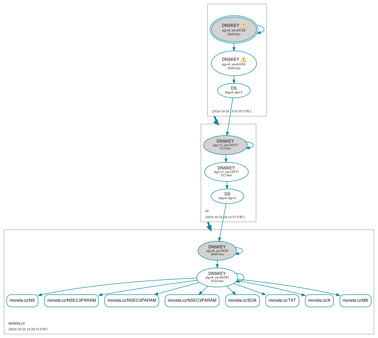
DNSSEC Authentication Chain

RRset statusRRset status

Secure (8)
  • moneta.cz/A
  • moneta.cz/MX
  • moneta.cz/NS
  • moneta.cz/NSEC3PARAM
  • moneta.cz/NSEC3PARAM
  • moneta.cz/NSEC3PARAM
  • moneta.cz/SOA
  • moneta.cz/TXT

DNSKEY/DS/NSEC statusDNSKEY/DS/NSEC status

Secure (8)
  • ./DNSKEY (alg 8, id 20326)
  • ./DNSKEY (alg 8, id 61050)
  • cz/DNSKEY (alg 13, id 19571)
  • cz/DNSKEY (alg 13, id 20237)
  • cz/DS (alg 13, id 20237)
  • moneta.cz/DNSKEY (alg 8, id 46293)
  • moneta.cz/DNSKEY (alg 8, id 5659)
  • moneta.cz/DS (alg 8, id 5659)

Delegation statusDelegation status

Secure (2)
  • . to cz
  • cz to moneta.cz

NoticesNotices

Errors (5)
  • moneta.cz/CNAME has errors; select the "Denial of existence" DNSSEC option to see them.
  • 9r7gh.dvf6r.moneta.cz/A has errors; select the "Denial of existence" DNSSEC option to see them.
  • moneta.cz/CDS has errors; select the "Denial of existence" DNSSEC option to see them.
  • moneta.cz/CDNSKEY has errors; select the "Denial of existence" DNSSEC option to see them.
  • moneta.cz/AAAA has errors; select the "Denial of existence" DNSSEC option to see them.
Warnings (7)
  • ./DNSKEY (alg 8, id 20326): The server appears to support DNS cookies but did not return a COOKIE option. See RFC 7873, Sec. 5.2.3. (2001:500:2f::f, UDP_-_EDNS0_4096_D_KN)
  • ./DNSKEY (alg 8, id 61050): The server appears to support DNS cookies but did not return a COOKIE option. See RFC 7873, Sec. 5.2.3. (2001:500:2f::f, UDP_-_EDNS0_4096_D_KN)
  • moneta.cz/CNAME has warnings; select the "Denial of existence" DNSSEC option to see them.
  • 9r7gh.dvf6r.moneta.cz/A has warnings; select the "Denial of existence" DNSSEC option to see them.
  • moneta.cz/CDS has warnings; select the "Denial of existence" DNSSEC option to see them.
  • moneta.cz/CDNSKEY has warnings; select the "Denial of existence" DNSSEC option to see them.
  • moneta.cz/AAAA has warnings; select the "Denial of existence" DNSSEC option to see them.

DNSKEY legend

Full legend
SEP bit setSEP bit set
Revoke bit setRevoke bit set
Trust anchorTrust anchor
Download: png | svg
Warning JavaScript is required to make the graph below interactive.
DNSSEC authentication graph