View on GitHub

DNSViz: A DNS visualization tool

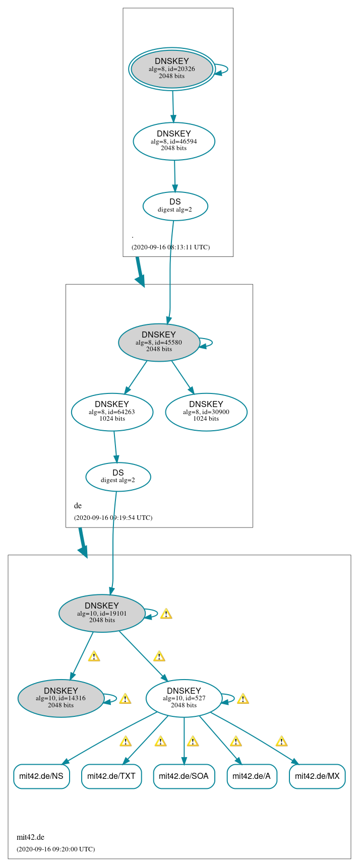
mit42.de

DNSSEC options (hide)
  1. |?|
  2. |?|
  3. |?|
  4. |?|
  5. |?|
  6. |?|
  7. |?|
  8. |?|
  9. |?|
  10. |?|
Notices
DNSSEC Authentication Chain

RRset statusRRset status

Secure (5)
  • mit42.de/A
  • mit42.de/MX
  • mit42.de/NS
  • mit42.de/SOA
  • mit42.de/TXT

DNSKEY/DS/NSEC statusDNSKEY/DS/NSEC status

Secure (10)
  • ./DNSKEY (alg 8, id 20326)
  • ./DNSKEY (alg 8, id 46594)
  • de/DNSKEY (alg 8, id 30900)
  • de/DNSKEY (alg 8, id 45580)
  • de/DNSKEY (alg 8, id 64263)
  • de/DS (alg 8, id 45580)
  • mit42.de/DNSKEY (alg 10, id 14316)
  • mit42.de/DNSKEY (alg 10, id 19101)
  • mit42.de/DNSKEY (alg 10, id 527)
  • mit42.de/DS (alg 10, id 19101)

Delegation statusDelegation status

Secure (2)
  • . to de
  • de to mit42.de

NoticesNotices

Warnings (18)
  • RRSIG mit42.de/A alg 10, id 527: DNSSEC implementers are recommended against implementing signing with DNSSEC algorithm 10 (RSASHA512). See RFC 8624, Sec. 3.1.
  • RRSIG mit42.de/DNSKEY alg 10, id 14316: DNSSEC implementers are recommended against implementing signing with DNSSEC algorithm 10 (RSASHA512). See RFC 8624, Sec. 3.1.
  • RRSIG mit42.de/DNSKEY alg 10, id 14316: DNSSEC implementers are recommended against implementing signing with DNSSEC algorithm 10 (RSASHA512). See RFC 8624, Sec. 3.1.
  • RRSIG mit42.de/DNSKEY alg 10, id 14316: DNSSEC implementers are recommended against implementing signing with DNSSEC algorithm 10 (RSASHA512). See RFC 8624, Sec. 3.1.
  • RRSIG mit42.de/DNSKEY alg 10, id 19101: DNSSEC implementers are recommended against implementing signing with DNSSEC algorithm 10 (RSASHA512). See RFC 8624, Sec. 3.1.
  • RRSIG mit42.de/DNSKEY alg 10, id 19101: DNSSEC implementers are recommended against implementing signing with DNSSEC algorithm 10 (RSASHA512). See RFC 8624, Sec. 3.1.
  • RRSIG mit42.de/DNSKEY alg 10, id 19101: DNSSEC implementers are recommended against implementing signing with DNSSEC algorithm 10 (RSASHA512). See RFC 8624, Sec. 3.1.
  • RRSIG mit42.de/DNSKEY alg 10, id 527: DNSSEC implementers are recommended against implementing signing with DNSSEC algorithm 10 (RSASHA512). See RFC 8624, Sec. 3.1.
  • RRSIG mit42.de/DNSKEY alg 10, id 527: DNSSEC implementers are recommended against implementing signing with DNSSEC algorithm 10 (RSASHA512). See RFC 8624, Sec. 3.1.
  • RRSIG mit42.de/DNSKEY alg 10, id 527: DNSSEC implementers are recommended against implementing signing with DNSSEC algorithm 10 (RSASHA512). See RFC 8624, Sec. 3.1.
  • RRSIG mit42.de/MX alg 10, id 527: DNSSEC implementers are recommended against implementing signing with DNSSEC algorithm 10 (RSASHA512). See RFC 8624, Sec. 3.1.
  • RRSIG mit42.de/NS alg 10, id 527: DNSSEC implementers are recommended against implementing signing with DNSSEC algorithm 10 (RSASHA512). See RFC 8624, Sec. 3.1.
  • RRSIG mit42.de/SOA alg 10, id 527: DNSSEC implementers are recommended against implementing signing with DNSSEC algorithm 10 (RSASHA512). See RFC 8624, Sec. 3.1.
  • RRSIG mit42.de/TXT alg 10, id 527: DNSSEC implementers are recommended against implementing signing with DNSSEC algorithm 10 (RSASHA512). See RFC 8624, Sec. 3.1.
  • mit42.de/CNAME has warnings; select the "Denial of existence" DNSSEC option to see them.
  • mit42.de/DNSKEY has warnings; select the "Denial of existence" DNSSEC option to see them.
  • k3cdse8zyb.mit42.de/A has warnings; select the "Denial of existence" DNSSEC option to see them.
  • mit42.de/AAAA has warnings; select the "Denial of existence" DNSSEC option to see them.

DNSKEY legend

Full legend
SEP bit setSEP bit set
Revoke bit setRevoke bit set
Trust anchorTrust anchor
Download: png | svg
Warning JavaScript is required to make the graph below interactive.
DNSSEC authentication graph