View on GitHub

DNSViz: A DNS visualization tool

migadu.com

DNSSEC options (hide)
  1. |?|
  2. |?|
  3. |?|
  4. |?|
  5. |?|
  6. |?|
  7. |?|
  8. |?|
  9. |?|
  10. |?|
Notices
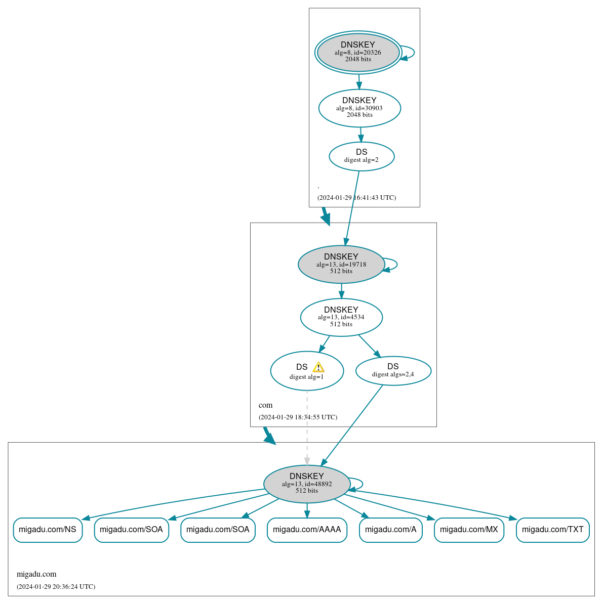
DNSSEC Authentication Chain

RRset statusRRset status

Secure (7)
  • migadu.com/A
  • migadu.com/AAAA
  • migadu.com/MX
  • migadu.com/NS
  • migadu.com/SOA
  • migadu.com/SOA
  • migadu.com/TXT

DNSKEY/DS/NSEC statusDNSKEY/DS/NSEC status

Secure (8)
  • ./DNSKEY (alg 8, id 20326)
  • ./DNSKEY (alg 8, id 30903)
  • com/DNSKEY (alg 13, id 19718)
  • com/DNSKEY (alg 13, id 4534)
  • com/DS (alg 13, id 19718)
  • migadu.com/DNSKEY (alg 13, id 48892)
  • migadu.com/DS (alg 13, id 48892)
  • migadu.com/DS (alg 13, id 48892)

Delegation statusDelegation status

Secure (2)
  • . to com
  • com to migadu.com

NoticesNotices

Warnings (6)
  • migadu.com/DS (alg 13, id 48892): DNSSEC implementers are prohibited from implementing signing with DS algorithm 1 (SHA-1). See RFC 8624, Sec. 3.2.
  • migadu.com/DS (alg 13, id 48892): DNSSEC implementers are prohibited from implementing signing with DS algorithm 1 (SHA-1). See RFC 8624, Sec. 3.2.
  • migadu.com/DS (alg 13, id 48892): DS records with digest type 1 (SHA-1) are ignored when DS records with digest type 2 (SHA-256) exist in the same RRset. See RFC 4509, Sec. 3.
  • migadu.com/DS (alg 13, id 48892): DS records with digest type 1 (SHA-1) are ignored when DS records with digest type 2 (SHA-256) exist in the same RRset. See RFC 4509, Sec. 3.
  • migadu.com/DS (alg 13, id 48892): In the spirit of RFC 4509, DS records with digest type 1 (SHA-1) might be ignored when DS records with digest type 4 (SHA-384) exist in the same RRset. See RFC 4509, Sec. 3.
  • migadu.com/DS (alg 13, id 48892): In the spirit of RFC 4509, DS records with digest type 1 (SHA-1) might be ignored when DS records with digest type 4 (SHA-384) exist in the same RRset. See RFC 4509, Sec. 3.

DNSKEY legend

Full legend
SEP bit setSEP bit set
Revoke bit setRevoke bit set
Trust anchorTrust anchor
Download: png | svg
Warning JavaScript is required to make the graph below interactive.
DNSSEC authentication graph