View on GitHub

DNSViz: A DNS visualization tool

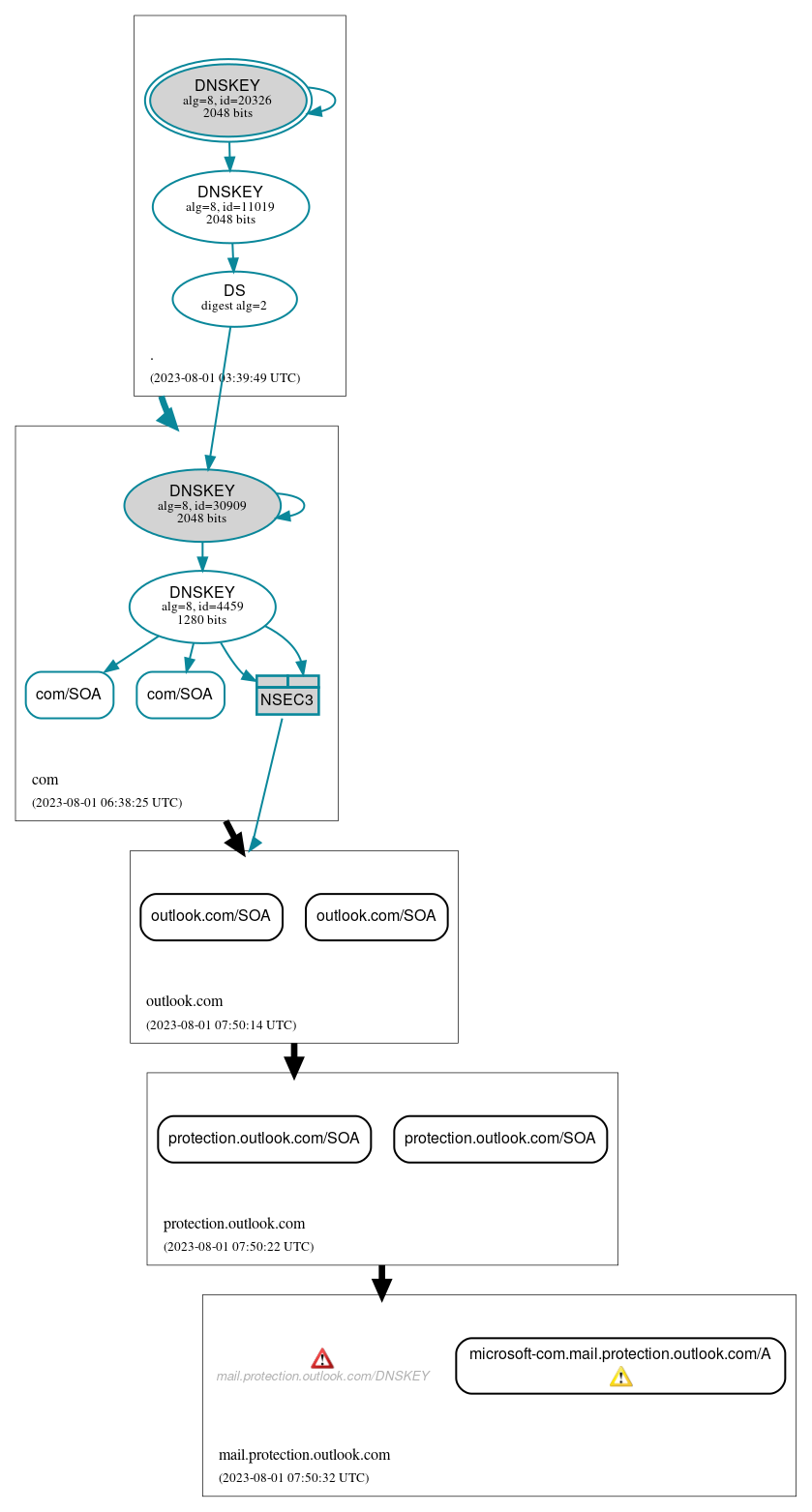
microsoft-com.mail.protection.outlook.com

DNSSEC options (hide)
  1. |?|
  2. |?|
  3. |?|
  4. |?|
  5. |?|
  6. |?|
  7. |?|
  8. |?|
  9. |?|
  10. |?|
Notices
DNSSEC Authentication Chain

RRset statusRRset status

Insecure (5)
  • microsoft-com.mail.protection.outlook.com/A
  • outlook.com/SOA
  • outlook.com/SOA
  • protection.outlook.com/SOA
  • protection.outlook.com/SOA
Secure (2)
  • com/SOA
  • com/SOA

DNSKEY/DS/NSEC statusDNSKEY/DS/NSEC status

Secure (6)
  • ./DNSKEY (alg 8, id 11019)
  • ./DNSKEY (alg 8, id 20326)
  • NSEC3 proving non-existence of outlook.com/DS
  • com/DNSKEY (alg 8, id 30909)
  • com/DNSKEY (alg 8, id 4459)
  • com/DS (alg 8, id 30909)

Delegation statusDelegation status

Insecure (3)
  • com to outlook.com
  • outlook.com to protection.outlook.com
  • protection.outlook.com to mail.protection.outlook.com
Secure (1)
  • . to com

NoticesNotices

Errors (3)
  • mail.protection.outlook.com/DNSKEY: The response had an invalid RCODE (NOTIMP). See RFC 1035, Sec. 4.1.1. (104.47.118.145, 104.47.118.177, UDP_-_NOEDNS_)
  • microsoft-com.mail.protection.outlook.com/AAAA has errors; select the "Denial of existence" DNSSEC option to see them.
  • mail.protection.outlook.com/CNAME has errors; select the "Denial of existence" DNSSEC option to see them.
Warnings (2)
  • microsoft-com.mail.protection.outlook.com/A: The response had an invalid RCODE (FORMERR) until EDNS was disabled. See RFC 6891, Sec. 6.2.6. (104.47.118.145, 104.47.118.177, UDP_-_EDNS0_4096_D_KN)
  • microsoft-com.mail.protection.outlook.com/AAAA has warnings; select the "Denial of existence" DNSSEC option to see them.

DNSKEY legend

Full legend
SEP bit setSEP bit set
Revoke bit setRevoke bit set
Trust anchorTrust anchor
Download: png | svg
Warning JavaScript is required to make the graph below interactive.
DNSSEC authentication graph