View on GitHub

DNSViz: A DNS visualization tool

metlife.com

DNSSEC options (hide)
  1. |?|
  2. |?|
  3. |?|
  4. |?|
  5. |?|
  6. |?|
  7. |?|
  8. |?|
  9. |?|
  10. |?|
Notices
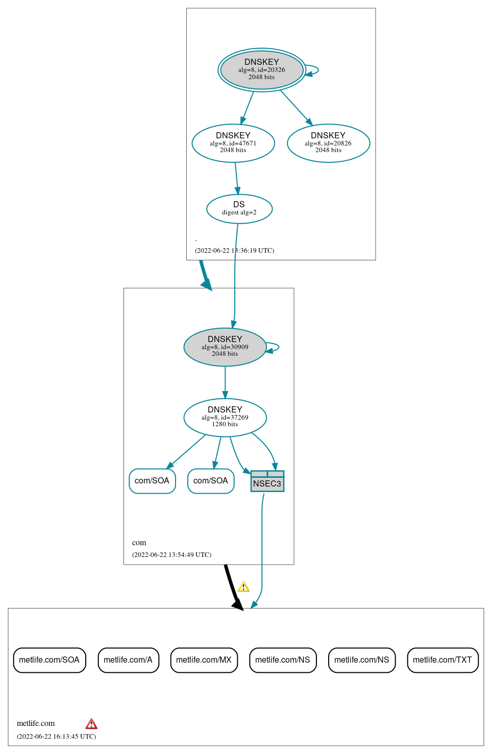
DNSSEC Authentication Chain

RRset statusRRset status

Insecure (6)
  • metlife.com/A
  • metlife.com/MX
  • metlife.com/NS
  • metlife.com/NS
  • metlife.com/SOA
  • metlife.com/TXT
Secure (2)
  • com/SOA
  • com/SOA

DNSKEY/DS/NSEC statusDNSKEY/DS/NSEC status

Secure (7)
  • ./DNSKEY (alg 8, id 20326)
  • ./DNSKEY (alg 8, id 20826)
  • ./DNSKEY (alg 8, id 47671)
  • NSEC3 proving non-existence of metlife.com/DS
  • com/DNSKEY (alg 8, id 30909)
  • com/DNSKEY (alg 8, id 37269)
  • com/DS (alg 8, id 30909)

Delegation statusDelegation status

Insecure (1)
  • com to metlife.com
Secure (1)
  • . to com

NoticesNotices

Errors (1)
  • metlife.com zone: The following NS name(s) did not resolve to address(es): s1ns1.metlife.com, s2ns2.metlife.com, s3ns3.metlife.com, s4ns4.metlife.com
Warnings (2)
  • com to metlife.com: The following NS name(s) were found in the authoritative NS RRset, but not in the delegation NS RRset (i.e., in the com zone): ns3.metlife.com, s4ns4.metlife.com, s3ns3.metlife.com, s2ns2.metlife.com, s1ns1.metlife.com See RFC 1034, Sec. 4.2.2.
  • com to metlife.com: The following NS name(s) were found in the delegation NS RRset (i.e., in the com zone), but not in the authoritative NS RRset: ns1.edgecastdns.net, ns2.edgecastdns.net, ns3.edgecastdns.net, ns4.edgecastdns.net See RFC 1034, Sec. 4.2.2.

DNSKEY legend

Full legend
SEP bit setSEP bit set
Revoke bit setRevoke bit set
Trust anchorTrust anchor
Download: png | svg
Warning JavaScript is required to make the graph below interactive.
DNSSEC authentication graph