View on GitHub

DNSViz: A DNS visualization tool

mesh.gov

Updated: 2025-10-20 21:04:10 UTC (141 days ago) Update now
« Previous analysis | Next analysis »
DNSSEC options (hide)
  1. |?|
  2. |?|
  3. |?|
  4. |?|
  5. |?|
  6. |?|
  7. |?|
  8. |?|
  9. |?|
  10. |?|
Notices
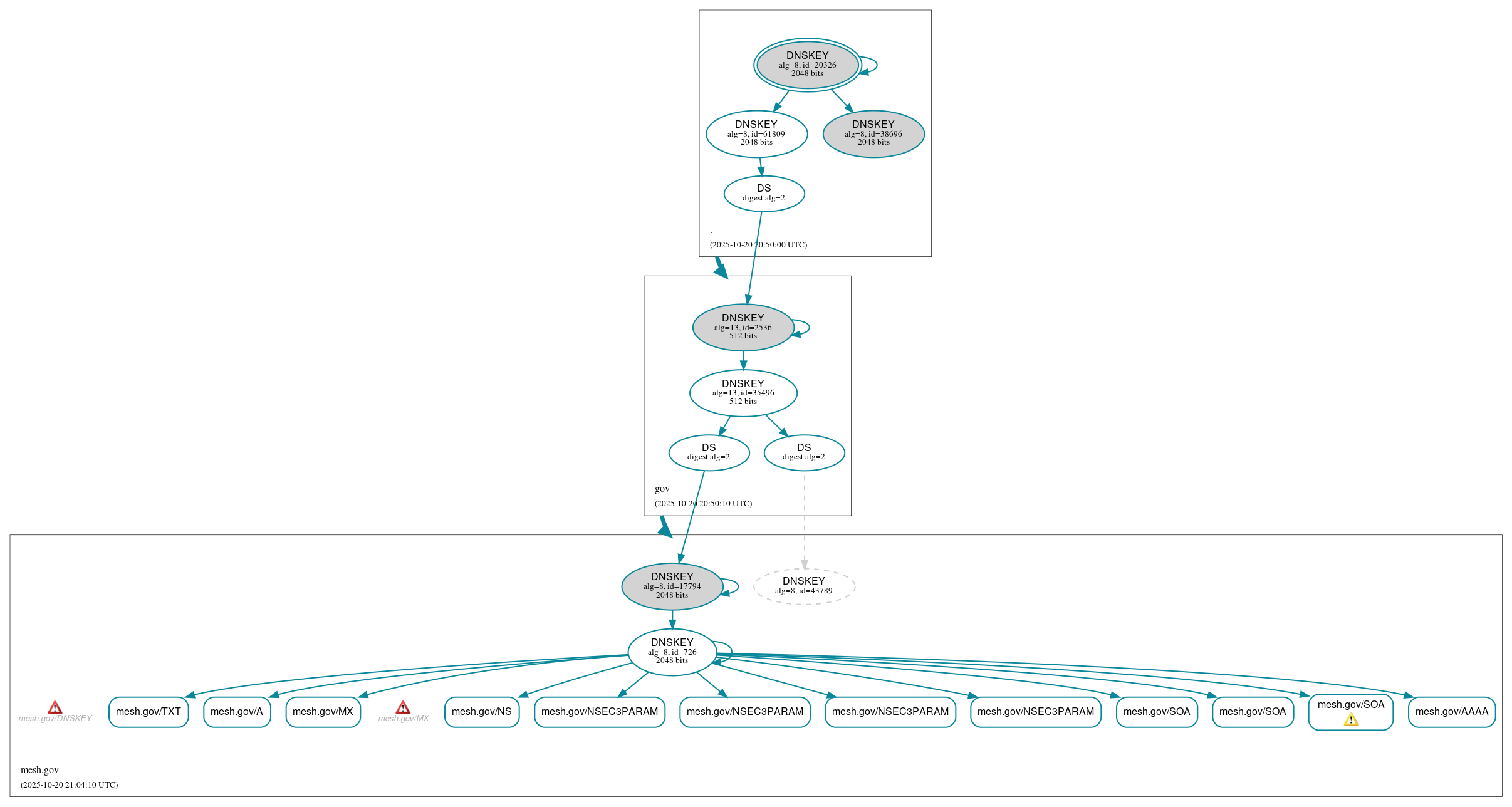
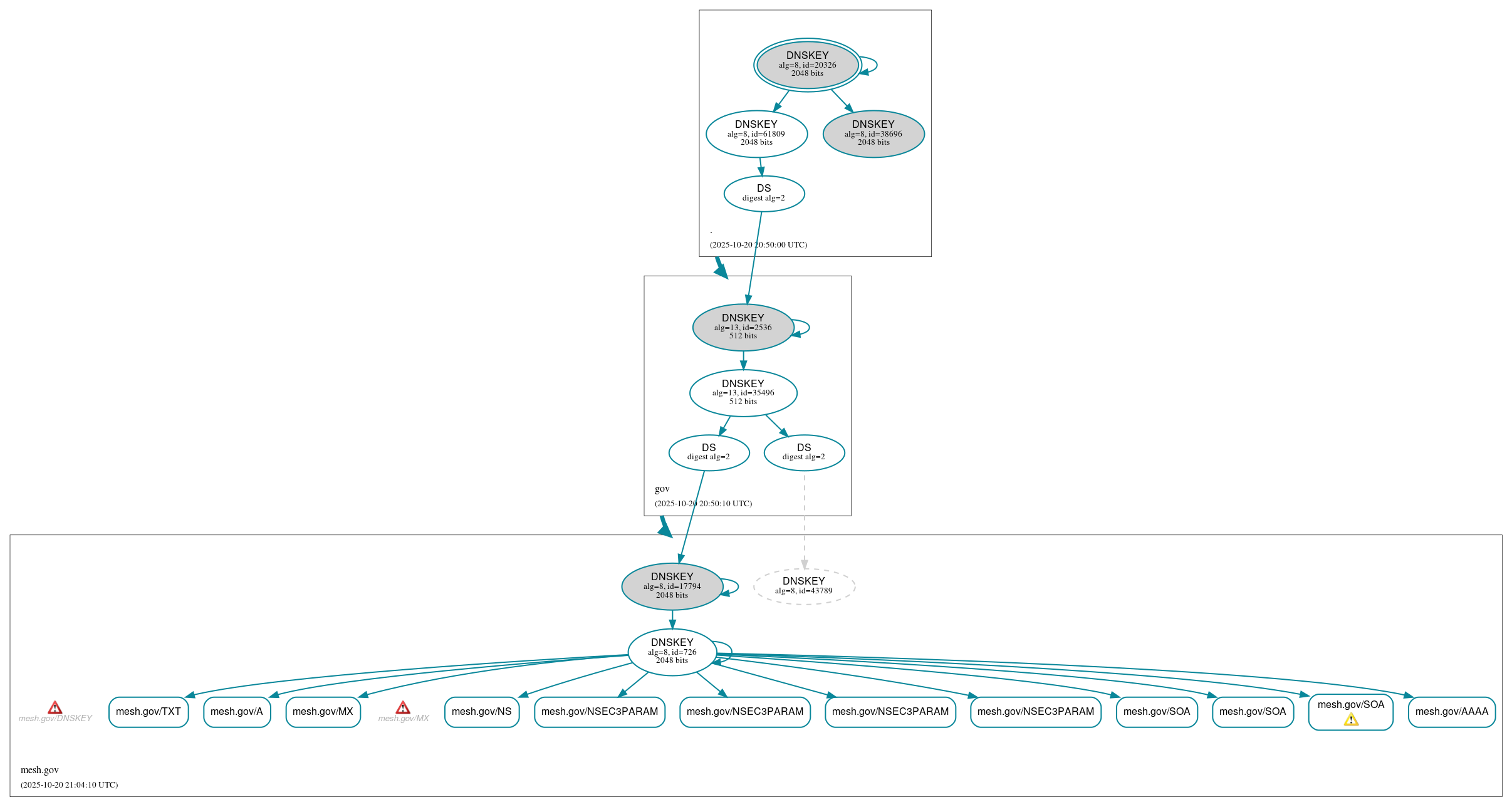
DNSSEC Authentication Chain

RRset statusRRset status

Secure (12)
  • mesh.gov/A
  • mesh.gov/AAAA
  • mesh.gov/MX
  • mesh.gov/NS
  • mesh.gov/NSEC3PARAM
  • mesh.gov/NSEC3PARAM
  • mesh.gov/NSEC3PARAM
  • mesh.gov/NSEC3PARAM
  • mesh.gov/SOA
  • mesh.gov/SOA
  • mesh.gov/SOA
  • mesh.gov/TXT

DNSKEY/DS/NSEC statusDNSKEY/DS/NSEC status

Secure (10)
  • ./DNSKEY (alg 8, id 20326)
  • ./DNSKEY (alg 8, id 38696)
  • ./DNSKEY (alg 8, id 61809)
  • gov/DNSKEY (alg 13, id 2536)
  • gov/DNSKEY (alg 13, id 35496)
  • gov/DS (alg 13, id 2536)
  • mesh.gov/DNSKEY (alg 8, id 17794)
  • mesh.gov/DNSKEY (alg 8, id 726)
  • mesh.gov/DS (alg 8, id 17794)
  • mesh.gov/DS (alg 8, id 43789)
Non_existent (1)
  • mesh.gov/DNSKEY (alg 8, id 43789)

Delegation statusDelegation status

Secure (2)
  • . to gov
  • gov to mesh.gov

NoticesNotices

Errors (9)
  • mesh.gov/DNSKEY: No response was received from the server over TCP (tried 1 times). See RFC 1035, Sec. 4.2. (130.14.252.53, 2607:f220:41e:252::50, 2607:f220:41e:252::53, TCP_-_EDNS0_4096_D)
  • mesh.gov/DNSKEY: No response was received from the server over UDP (tried 4 times). See RFC 1035, Sec. 4.2. (130.14.252.50, 130.14.252.53, 2607:f220:41e:252::50, 2607:f220:41e:252::53, UDP_-_EDNS0_512_D_KN)
  • mesh.gov/MX: No response was received from the server over UDP (tried 10 times). See RFC 1035, Sec. 4.2. (2607:f220:41e:252::50, 2607:f220:41e:252::53, UDP_-_EDNS0_4096_D)
  • mesh.gov/MX: No response was received from the server over UDP (tried 12 times). See RFC 1035, Sec. 4.2. (130.14.252.53, UDP_-_EDNS0_4096_D)
  • mesh.gov/CNAME has errors; select the "Denial of existence" DNSSEC option to see them.
  • mesh.gov/DNSKEY has errors; select the "Denial of existence" DNSSEC option to see them.
  • mesh.gov/CDS has errors; select the "Denial of existence" DNSSEC option to see them.
  • mesh.gov/CDNSKEY has errors; select the "Denial of existence" DNSSEC option to see them.
  • 57qud.qe2jn.mesh.gov/A has errors; select the "Denial of existence" DNSSEC option to see them.
Warnings (6)
  • mesh.gov/SOA: No response was received from the server over UDP (tried 6 times) until the COOKIE EDNS option was removed (however, this server appeared to respond legitimately to other queries with the COOKIE EDNS option present). See RFC 6891, Sec. 6.1.2. (130.14.252.53, UDP_-_EDNS0_4096_D_KN_0x20)
  • mesh.gov/SOA: No response was received from the server over UDP (tried 7 times) until the NSID EDNS option was removed (however, this server appeared to respond legitimately to other queries with the NSID EDNS option present). See RFC 6891, Sec. 6.1.2. (130.14.252.53, UDP_-_EDNS0_4096_D_KN)
  • mesh.gov/CNAME has warnings; select the "Denial of existence" DNSSEC option to see them.
  • mesh.gov/CDS has warnings; select the "Denial of existence" DNSSEC option to see them.
  • mesh.gov/CDNSKEY has warnings; select the "Denial of existence" DNSSEC option to see them.
  • 57qud.qe2jn.mesh.gov/A has warnings; select the "Denial of existence" DNSSEC option to see them.

DNSKEY legend

Full legend
SEP bit setSEP bit set
Revoke bit setRevoke bit set
Trust anchorTrust anchor
Download: png | svg
Warning JavaScript is required to make the graph below interactive.
DNSSEC authentication graph