View on GitHub

DNSViz: A DNS visualization tool

mda.mil

DNSSEC options (hide)
  1. |?|
  2. |?|
  3. |?|
  4. |?|
  5. |?|
  6. |?|
  7. |?|
  8. |?|
  9. |?|
  10. |?|
Notices
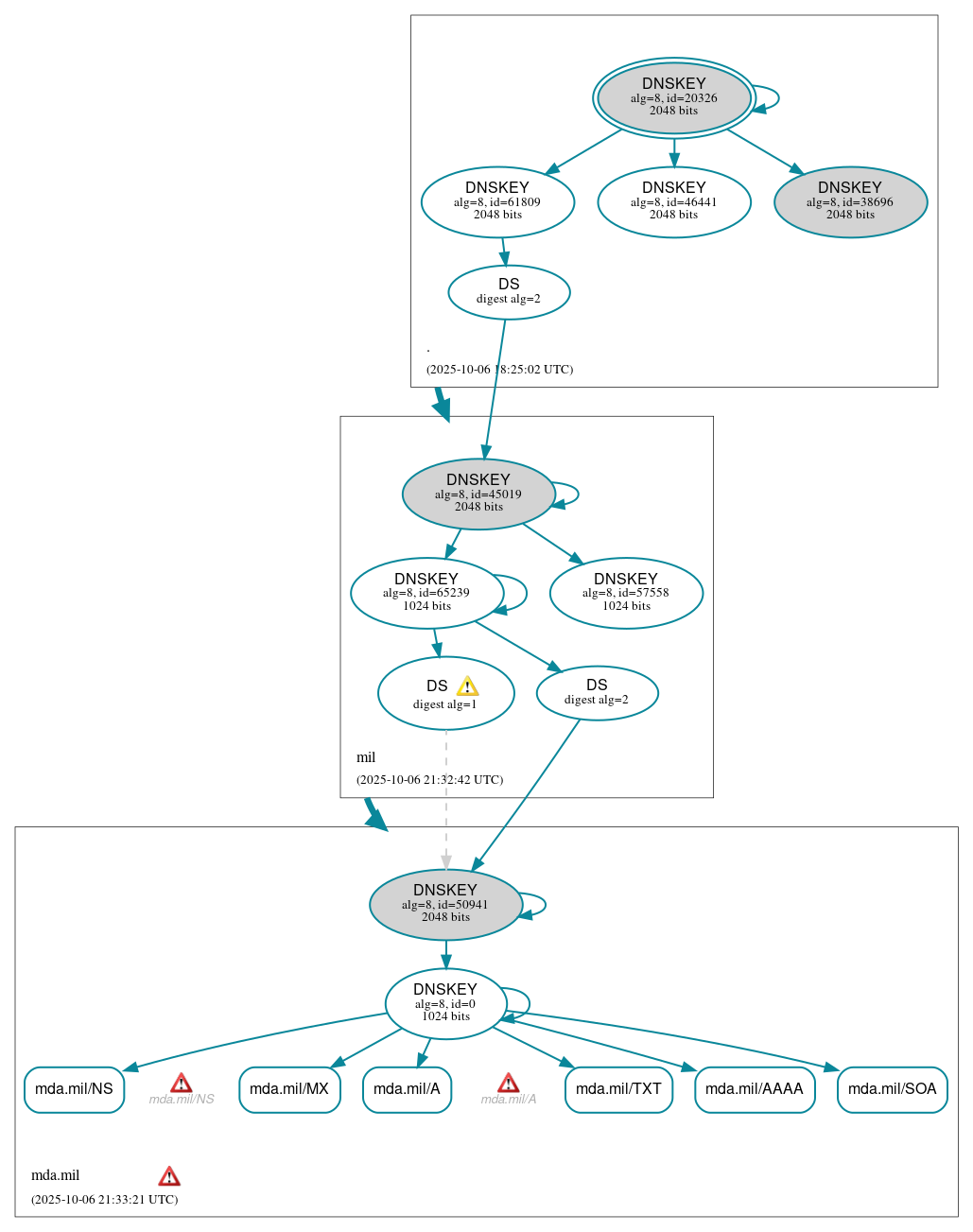
DNSSEC Authentication Chain

RRset statusRRset status

Secure (6)
  • mda.mil/A
  • mda.mil/AAAA
  • mda.mil/MX
  • mda.mil/NS
  • mda.mil/SOA
  • mda.mil/TXT

DNSKEY/DS/NSEC statusDNSKEY/DS/NSEC status

Secure (12)
  • ./DNSKEY (alg 8, id 20326)
  • ./DNSKEY (alg 8, id 38696)
  • ./DNSKEY (alg 8, id 46441)
  • ./DNSKEY (alg 8, id 61809)
  • mda.mil/DNSKEY (alg 8, id 0)
  • mda.mil/DNSKEY (alg 8, id 50941)
  • mda.mil/DS (alg 8, id 50941)
  • mda.mil/DS (alg 8, id 50941)
  • mil/DNSKEY (alg 8, id 45019)
  • mil/DNSKEY (alg 8, id 57558)
  • mil/DNSKEY (alg 8, id 65239)
  • mil/DS (alg 8, id 45019)

Delegation statusDelegation status

Secure (2)
  • . to mil
  • mil to mda.mil

NoticesNotices

Errors (3)
  • mda.mil zone: The server(s) were not responsive to queries over UDP. See RFC 1035, Sec. 4.2. (199.9.182.33, 199.9.182.34)
  • mda.mil/A: No response was received from the server over UDP (tried 12 times). See RFC 1035, Sec. 4.2. (199.9.182.33, 199.9.182.34, UDP_-_NOEDNS_)
  • mda.mil/NS: No response was received from the server over UDP (tried 12 times). See RFC 1035, Sec. 4.2. (199.9.182.33, 199.9.182.34, UDP_-_NOEDNS_)
Warnings (4)
  • mda.mil/DS (alg 8, id 50941): DNSSEC implementers are prohibited from implementing signing with DS algorithm 1 (SHA-1). See RFC 8624, Sec. 3.2.
  • mda.mil/DS (alg 8, id 50941): DNSSEC implementers are prohibited from implementing signing with DS algorithm 1 (SHA-1). See RFC 8624, Sec. 3.2.
  • mda.mil/DS (alg 8, id 50941): DS records with digest type 1 (SHA-1) are ignored when DS records with digest type 2 (SHA-256) exist in the same RRset. See RFC 4509, Sec. 3.
  • mda.mil/DS (alg 8, id 50941): DS records with digest type 1 (SHA-1) are ignored when DS records with digest type 2 (SHA-256) exist in the same RRset. See RFC 4509, Sec. 3.

DNSKEY legend

Full legend
SEP bit setSEP bit set
Revoke bit setRevoke bit set
Trust anchorTrust anchor
Download: png | svg
Warning JavaScript is required to make the graph below interactive.
DNSSEC authentication graph