View on GitHub

DNSViz: A DNS visualization tool

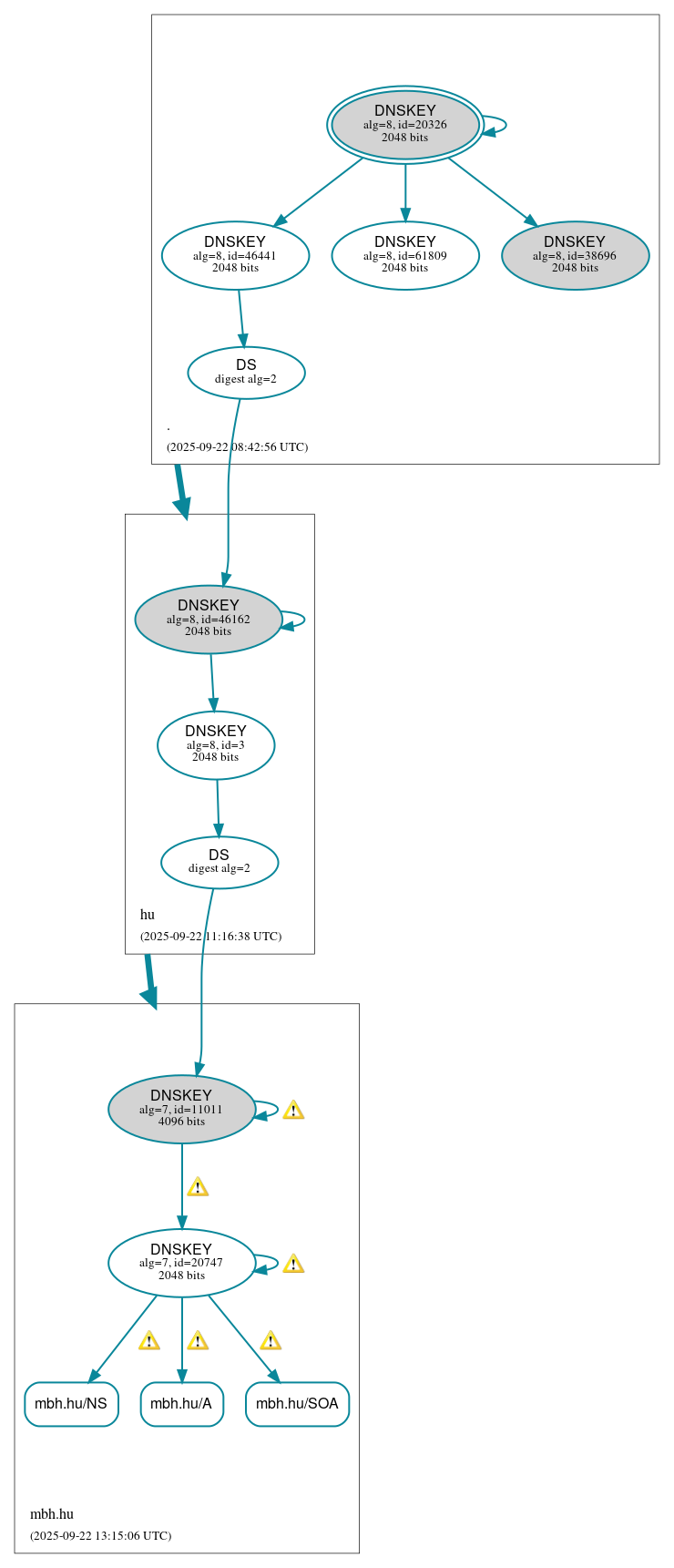
mbh.hu

DNSSEC options (hide)
  1. |?|
  2. |?|
  3. |?|
  4. |?|
  5. |?|
  6. |?|
  7. |?|
  8. |?|
  9. |?|
  10. |?|
Notices
DNSSEC Authentication Chain

RRset statusRRset status

Secure (3)
  • mbh.hu/A
  • mbh.hu/NS
  • mbh.hu/SOA

DNSKEY/DS/NSEC statusDNSKEY/DS/NSEC status

Secure (10)
  • ./DNSKEY (alg 8, id 20326)
  • ./DNSKEY (alg 8, id 38696)
  • ./DNSKEY (alg 8, id 46441)
  • ./DNSKEY (alg 8, id 61809)
  • hu/DNSKEY (alg 8, id 3)
  • hu/DNSKEY (alg 8, id 46162)
  • hu/DS (alg 8, id 46162)
  • mbh.hu/DNSKEY (alg 7, id 11011)
  • mbh.hu/DNSKEY (alg 7, id 20747)
  • mbh.hu/DS (alg 7, id 11011)

Delegation statusDelegation status

Secure (2)
  • . to hu
  • hu to mbh.hu

NoticesNotices

Warnings (16)
  • RRSIG mbh.hu/A alg 7, id 20747: DNSSEC implementers are recommended against implementing signing with DNSSEC algorithm 7 (RSASHA1NSEC3SHA1). See RFC 8624, Sec. 3.1.
  • RRSIG mbh.hu/DNSKEY alg 7, id 11011: DNSSEC implementers are recommended against implementing signing with DNSSEC algorithm 7 (RSASHA1NSEC3SHA1). See RFC 8624, Sec. 3.1.
  • RRSIG mbh.hu/DNSKEY alg 7, id 11011: DNSSEC implementers are recommended against implementing signing with DNSSEC algorithm 7 (RSASHA1NSEC3SHA1). See RFC 8624, Sec. 3.1.
  • RRSIG mbh.hu/DNSKEY alg 7, id 20747: DNSSEC implementers are recommended against implementing signing with DNSSEC algorithm 7 (RSASHA1NSEC3SHA1). See RFC 8624, Sec. 3.1.
  • RRSIG mbh.hu/DNSKEY alg 7, id 20747: DNSSEC implementers are recommended against implementing signing with DNSSEC algorithm 7 (RSASHA1NSEC3SHA1). See RFC 8624, Sec. 3.1.
  • RRSIG mbh.hu/NS alg 7, id 20747: DNSSEC implementers are recommended against implementing signing with DNSSEC algorithm 7 (RSASHA1NSEC3SHA1). See RFC 8624, Sec. 3.1.
  • RRSIG mbh.hu/SOA alg 7, id 20747: DNSSEC implementers are recommended against implementing signing with DNSSEC algorithm 7 (RSASHA1NSEC3SHA1). See RFC 8624, Sec. 3.1.
  • mbh.hu/CDNSKEY has warnings; select the "Denial of existence" DNSSEC option to see them.
  • mbh.hu/NSEC3PARAM has warnings; select the "Denial of existence" DNSSEC option to see them.
  • mbh.hu/CNAME has warnings; select the "Denial of existence" DNSSEC option to see them.
  • mbh.hu/MX has warnings; select the "Denial of existence" DNSSEC option to see them.
  • mbh.hu/CDS has warnings; select the "Denial of existence" DNSSEC option to see them.
  • mbh.hu/DNSKEY has warnings; select the "Denial of existence" DNSSEC option to see them.
  • mbh.hu/AAAA has warnings; select the "Denial of existence" DNSSEC option to see them.
  • mbh.hu/TXT has warnings; select the "Denial of existence" DNSSEC option to see them.
  • yd3xo.bp271.mbh.hu/A has warnings; select the "Denial of existence" DNSSEC option to see them.

DNSKEY legend

Full legend
SEP bit setSEP bit set
Revoke bit setRevoke bit set
Trust anchorTrust anchor
Download: png | svg
Warning JavaScript is required to make the graph below interactive.
DNSSEC authentication graph