View on GitHub

DNSViz: A DNS visualization tool

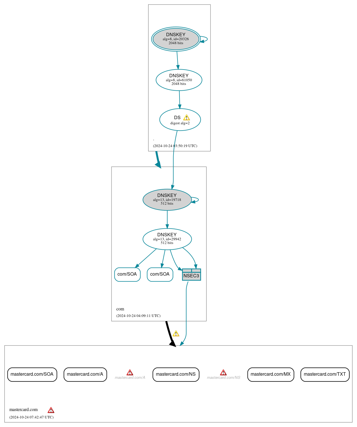
mastercard.com

DNSSEC options (hide)
  1. |?|
  2. |?|
  3. |?|
  4. |?|
  5. |?|
  6. |?|
  7. |?|
  8. |?|
  9. |?|
  10. |?|
Notices
DNSSEC Authentication Chain

RRset statusRRset status

Insecure (5)
  • mastercard.com/A
  • mastercard.com/MX
  • mastercard.com/NS
  • mastercard.com/SOA
  • mastercard.com/TXT
Secure (2)
  • com/SOA
  • com/SOA

DNSKEY/DS/NSEC statusDNSKEY/DS/NSEC status

Secure (6)
  • ./DNSKEY (alg 8, id 20326)
  • ./DNSKEY (alg 8, id 61050)
  • NSEC3 proving non-existence of mastercard.com/DS
  • com/DNSKEY (alg 13, id 19718)
  • com/DNSKEY (alg 13, id 29942)
  • com/DS (alg 13, id 19718)

Delegation statusDelegation status

Insecure (1)
  • com to mastercard.com
Secure (1)
  • . to com

NoticesNotices

Errors (3)
  • mastercard.com zone: The server(s) were not responsive to queries over UDP. See RFC 1035, Sec. 4.2. (2607:3c00:6404:4::53)
  • mastercard.com/A: No response was received from the server over UDP (tried 12 times). See RFC 1035, Sec. 4.2. (2607:3c00:6404:4::53, UDP_-_NOEDNS_)
  • mastercard.com/NS: No response was received from the server over UDP (tried 12 times). See RFC 1035, Sec. 4.2. (2607:3c00:6404:4::53, UDP_-_NOEDNS_)
Warnings (3)
  • com to mastercard.com: The following NS name(s) were found in the authoritative NS RRset, but not in the delegation NS RRset (i.e., in the com zone): dns1.mastercard.com, dns2.mastercard.com See RFC 1034, Sec. 4.2.2.
  • com/DS (alg 13, id 19718): The server appears to support DNS cookies but did not return a COOKIE option. See RFC 7873, Sec. 5.2.3. (2001:500:2f::f, UDP_-_EDNS0_4096_D_KN)
  • com/DS (alg 13, id 19718): The server appears to support DNS cookies but did not return a COOKIE option. See RFC 7873, Sec. 5.2.3. (2001:500:2f::f, UDP_-_EDNS0_4096_D_KN)

DNSKEY legend

Full legend
SEP bit setSEP bit set
Revoke bit setRevoke bit set
Trust anchorTrust anchor
Download: png | svg
Warning JavaScript is required to make the graph below interactive.
DNSSEC authentication graph